Редакция октябрь, 2025
Аннотация
hasher и gear.
# apt-get install hasher gear
hasher-useradd:
[root@VM ~]# id useruid=1000(user) gid=1000(user) группы=1000(user),10(wheel),100(users),36(vmusers)[root@VM ~]# hasher-useradd useruseradd: Warning: missing or non-executable shell '/dev/null' useradd: Warning: missing or non-executable shell '/dev/null' Добавление пользователя user в группу user_a Добавление пользователя user в группу user_b Добавление пользователя user в группу hashman hasher-useradd: enabling hasher-privd Внимание: Отправляется запрос 'systemctl enable hasher-privd.service'. Synchronizing state of hasher-privd.service with SysV service script with /usr/lib/systemd/systemd-sysv-install. Executing: /usr/lib/systemd/systemd-sysv-install enable hasher-privd hasher-useradd: starting hasher-privd[root@VM ~]# id useruid=1000(user) gid=1000(user) группы=1000(user),10(wheel),100(users),997(hashman),1001(user_a),1002(user_b),36(vmusers)[root@VM ~]#
--init. Также окружение автоматически пересоздаётся при открытии архива исходников пакета (.src.rpm-файлы). При первом создании окружения необходимо отдельно создать директорию для расположения изолированного блока файловой системы. По умолчанию инструмент ожидает директорию ~/hasher/, однако она может быть любой из разрешённых в файле /etc/hasher-priv/system (ключ prefix=), в таком случае необходимо одним из параметров передавать путь к расположению директории:
[user@VM ~]$ hsh --init/usr/bin/hsh-sh-functions: строка 281: cd: /home/user/hasher: Нет такого файла или каталога[user@VM ~]$ mkdir hasher[user@VM ~]$ hsh -v --init │& tee log
hsh: Executing wrapper: systemd-run --user --scope --same-dir --property=Delegate=yes --send-sighup --collect Running as unit: run-p8052-i8352.scope; invocation ID: 4eed2a0919cc4c27bb1bc0b063dc7735 hsh: changed working directory to `/home/papillon_jaune/hasher' hsh: Locked working directory `/home/papillon_jaune/hasher' <...> Чтение списков пакетов... Построение дерева зависимостей... Selected version fakeroot#1.29-alt3:p11+348779.600.1.1@1716502783 for fakeroot>=0:0.7.3 Следующие дополнительные пакеты будут установлены: bash getopt libelf libpopt sh bash5 glibc-core libgcc1 libreadline8 sh5 bashrc glibc-preinstall libgcrypt20 librpm7 terminfo bzlib grep libgmp10 libselinux zlib coreutils libacl libgpg-error libsha1detectcoll1 fakeroot libattr liblua5.3 libtinfo6 findutils libcap liblzma libzstd gawk libdb4.7 libpcre2 sed Следующие НОВЫЕ пакеты будут установлены: bash gawk libdb4.7 libpcre2 rpm bash5 getopt libelf libpopt sed bashrc glibc-core libgcc1 libreadline8 setup bzlib glibc-preinstall libgcrypt20 librpm7 sh coreutils grep libgmp10 libselinux sh5 fakeroot libacl libgpg-error libsha1detectcoll1 terminfo filesystem libattr liblua5.3 libtinfo6 zlib findutils libcap liblzma libzstd <...> Завершено. hsh-initroot: Calculated package file list. hsh-initroot: Generated initial package file list. Чтение списков пакетов... Построение дерева зависимостей... <...> Следующие дополнительные пакеты будут установлены: alt-os-release libmount autoconf libmpc3 autoconf-common libmpfr6 autoconf_2.71 libncursesw6 automake libpam0 automake-common libpasswdqc automake_1.16 libpcre2 bash libpopt bash5 libproc2_1 bashrc libreadline8 binutils librpm bison librpm7 bison-runtime librpmbuild branding-xalt-kworkstation-release librpmbuild7 bzip2 libseccomp bzlib libselinux chkconfig libsframe1 common-licenses libsha1detectcoll1 control libshell coreutils libsmartcols cpio libstdc++6 cpp libtcb cpp13 libtic6 debugedit libtinfo6 diffutils libtool elfutils libtool-common emacs-base libtool_2.4 etcskel libtsan2 file libubsan1 filesystem libudev1 findutils libunistring2 gawk libuuid gcc libvtv0 gcc-common libxml2 gcc13 libzio getopt libzstd gettext m4 gettext-tools make glib2 nss_tcb glib2-locales pam glibc pam-config glibc-core pam-config-control glibc-devel pam0_mktemp glibc-gconv-modules pam0_passwdqc glibc-kernheaders pam0_tcb glibc-kernheaders-generic pam0_userpass glibc-kernheaders-x86 passwdqc-control glibc-locales patch glibc-nss perl-CPAN-Meta-Requirements glibc-preinstall perl-base glibc-pthread perl-parent glibc-timezones perl-threads glibc-utils pkg-config gnu-config procps grep psmisc gzip rootfiles iconv rpm info-install rpm-build kernel-headers-common rpm-build-file libacl rpm-build-perl libasan8 rpm-macros-python libasm rpm-macros-python3 libatomic1 rpm-macros-systemd libattr rpmspec libaudit1 sed libbeecrypt7 service libblkid setarch libcap setup libcap-ng sh libcap-utils sh5 libcrypt shadow-convert libcrypt-devel shadow-utils libctf-nobfd0 sisyphus_check libdb4.7 sysvinit-utils libdw tar libelf tcb-utils libffi8 terminfo libgcc1 termutils libgcrypt20 tzdata libgmp10 util-linux libgpg-error util-linux-control libgpm vim-minimal libhwasan0 vitmp libitm1 which liblsan0 xml-common liblua5.3 xz liblzma zlib libmagic zstd Следующие НОВЫЕ пакеты будут установлены: alt-os-release libmount autoconf libmpc3 autoconf-common libmpfr6 autoconf_2.71 libncursesw6 automake libpam0 automake-common libpasswdqc automake_1.16 libpcre2 basesystem libpopt bash libproc2_1 bash5 libreadline8 bashrc librpm binutils librpm7 bison librpmbuild bison-runtime librpmbuild7 branding-xalt-kworkstation-release libseccomp bzip2 libselinux bzlib libsframe1 chkconfig libsha1detectcoll1 common-licenses libshell control libsmartcols coreutils libstdc++6 cpio libtcb cpp libtic6 cpp13 libtinfo6 debugedit libtool diffutils libtool-common elfutils libtool_2.4 emacs-base libtsan2 etcskel libubsan1 file libudev1 filesystem libunistring2 findutils libuuid gawk libvtv0 gcc libxml2 gcc-common libzio gcc13 libzstd getopt m4 gettext make gettext-tools nss_tcb glib2 pam glib2-locales pam-config glibc pam-config-control glibc-core pam0_mktemp glibc-devel pam0_passwdqc glibc-gconv-modules pam0_tcb glibc-kernheaders pam0_userpass glibc-kernheaders-generic passwdqc-control glibc-kernheaders-x86 patch glibc-locales perl-CPAN-Meta-Requirements glibc-nss perl-base glibc-preinstall perl-parent glibc-pthread perl-threads glibc-timezones pkg-config glibc-utils procps gnu-config psmisc grep rootfiles gzip rpm iconv rpm-build info-install rpm-build-file kernel-headers-common rpm-build-perl libacl rpm-macros-python libasan8 rpm-macros-python3 libasm rpm-macros-systemd libatomic1 rpmspec libattr sed libaudit1 service libbeecrypt7 setarch libblkid setup libcap sh libcap-ng sh5 libcap-utils shadow-convert libcrypt shadow-utils libcrypt-devel sisyphus_check libctf-nobfd0 sysvinit-utils libdb4.7 tar libdw tcb-utils libelf terminfo libffi8 termutils libgcc1 time libgcrypt20 tzdata libgmp10 util-linux libgpg-error util-linux-control libgpm vim-minimal libhwasan0 vitmp libitm1 which liblsan0 xml-common liblua5.3 xz liblzma zlib libmagic zstd 0 будет обновлено, 178 новых установлено, 0 пакетов будет удалено и 0 не будет обновлено. Необходимо получить 73,3MB/86,2MB архивов. После распаковки потребуется дополнительно 514MB дискового пространства. <...> Завершено. Running /usr/lib/rpm/posttrans-filetriggers hsh-initroot: RPM database updated. <86>Jul 1 09:29:43 groupadd[10102]: group added to /etc/group: name=caller, GID=1000^M <86>Jul 1 09:29:43 groupadd[10102]: group added to /etc/gshadow: name=caller^M <86>Jul 1 09:29:43 groupadd[10102]: new group: name=caller, GID=1000^M <86>Jul 1 09:29:43 useradd[10108]: new user: name=caller, UID=1000, GID=1000, home=/, shell=/bin/bash, from=none^M <86>Jul 1 09:29:43 groupadd[10117]: group added to /etc/group: name=rooter, GID=1001^M <86>Jul 1 09:29:43 groupadd[10117]: group added to /etc/gshadow: name=rooter^M <86>Jul 1 09:29:43 groupadd[10117]: new group: name=rooter, GID=1001^M <86>Jul 1 09:29:43 useradd[10123]: new user: name=rooter, UID=1001, GID=1001, home=/root, shell=/bin/bash, from=none^M <86>Jul 1 09:29:43 groupadd[10132]: group added to /etc/group: name=builder, GID=1002^M <86>Jul 1 09:29:43 groupadd[10132]: group added to /etc/gshadow: name=builder^M <86>Jul 1 09:29:43 groupadd[10132]: new group: name=builder, GID=1002^M <86>Jul 1 09:29:43 useradd[10138]: new user: name=builder, UID=1002, GID=1002, home=/usr/src, shell=/bin/bash, from=none^M mode of '/usr/src' changed from 0755 (rwxr-xr-x) to 1777 (rwxrwxrwt) hsh-initroot: First time initialization complete. hsh-initroot: RPM database archivation complete. hsh-initroot: Chroot archivation complete. mkdir: created directory '/usr/src/tmp' mkdir: created directory '/usr/src/RPM' mkdir: created directory '/usr/src/RPM/BUILD' mkdir: created directory '/usr/src/RPM/SOURCES' mkdir: created directory '/usr/src/RPM/SPECS' mkdir: created directory '/usr/src/RPM/SRPMS' mkdir: created directory '/usr/src/RPM/RPMS' mkdir: created directory '/usr/src/RPM/RPMS/noarch' hsh-initroot: Created RPM build directory tree.
hsh --init для пересоздания окружения;
hsh-install для установки пакетов из репозиториев Альт.
[user@VM ~]$ hsh --init<...>[user@VM ~]$ hsh-install vim-console tree<...>[user@VM ~]$
hsh-shell для входа от имени @builder;
hsh-shell --rooter для входа от имени @rooter.
[builder@localhost ~]$ tree RPM
RPM
├── BUILD
├── RPMS
│ └── noarch
├── SOURCES
├── SPECS
└── SRPMS
7 directories, 0 files
RPMS/ и SRPMS/ содержат готовые пакеты, SOURCES/ содержит исходные файлы. Исходники чаще всего хранятся в виде архива (обычно .tar.gz). Директория SPECS/ хранит соответствующий .spec-файл. В директории BUILD/ проводится сборка пакета, перед началом сборки содержимое директории очищается, что позволяет повторно проводить независимую сборку для одного и того же пакета.
RPM/SPECS/null-pkg.spec
Name: null-pkg Version: 1.0 Release: alt1 Summary: Null package License: GPL-3.0-or-later Group: Development/Other %description This is the smallest ever alt package without any functionality %files %changelog * Tue Jul 01 2025 UsamG1t <usamg1t@altlinux.org> 1.0-alt1 - Initial build@builder
[builder@localhost ~]$ tree RPMRPM ├── BUILD ├── RPMS │ └── noarch ├── SOURCES ├── SPECS │ └── null-pkg.spec └── SRPMS 7 directories, 1 file[builder@localhost ~]$
%files для описания устанавливаемых файлов у конечного пользователя (даже если этих файлов нет);
%changelog для записи изменений, произошедших в пакете между сборками разных версий или релизов.
%description, содержащая более подробное описание функциональности пакета).
rpmbuild. Ключ -ba (build all) собирает как двоичный пакет, так и новый пакет с исходным кодом:
[builder@localhost ~]$ rpmbuild -ba RPM/SPECS/null-pkg.specProcessing files: null-pkg-1.0-alt1 Wrote: /usr/src/RPM/SRPMS/null-pkg-1.0-alt1.src.rpm (w2.lzdio) Wrote: /usr/src/RPM/RPMS/x86_64/null-pkg-1.0-alt1.x86_64.rpm (w2.lzdio)[builder@localhost ~]$ tree RPMRPM ├── BUILD ├── RPMS │ ├── noarch │ └── x86_64 │ └── null-pkg-1.0-alt1.x86_64.rpm ├── SOURCES ├── SPECS │ └── null-pkg.spec └── SRPMS └── null-pkg-1.0-alt1.src.rpm 8 directories, 3 files[builder@localhost ~]$
-i:
[user@VM ~]$ hsh-shell --rooter
@rooter
[root@localhost .in]# rpm -i /usr/src/RPM/RPMS/x86_64/null-pkg-1.0-alt1.x86_64.rpm<13>Jul 1 16:46:01 rpm: null-pkg-1.0-alt1 1751388308 installed [root@localhost .in]#[root@localhost .in]# which null-pkgwhich: no null-pkg in (/root/bin:/usr/sbin:/usr/bin:/sbin:/bin:/usr/local/sbin:/usr/local/bin:/usr/games)[root@localhost .in]#
shell-сценария, чтобы проверить реальную функциональность пакета. Напомним, что необходимо пересоздать окружение, а также добавить те инструменты разработки, которыми вы пользуетесь:
[builder@localhost ~]$ tree RPM
RPM
├── BUILD
├── RPMS
│ └── noarch
├── SOURCES
├── SPECS
└── SRPMS
@builder: RPM/SPECS/not-null-pkg.spec
Name: not-null-pkg Version: 1.0 Release: alt1 Summary: Not Null package License: GPL-3.0-or-later Group: Development/Other Source: %name-%version.sh %description This is not the smallest ever alt package cause of functionality %install install -D -pm 755 %SOURCE0 %buildroot%_bindir/%name %files %_bindir/* %changelog * Tue Jul 08 2025 UsamG1t <usamg1t@altlinux.org> 1.0-alt1 - Initial build@builder:
RPM/SOURCES/not-null-pkg-1.0.sh
echo "This is not null pkg"
%install, которая описывает команды установки/копирования файлов из сборочного каталога в псевдокорневой каталог. Утилита install занимается размещением всех файлов, которые должны входить в пакет (исполняемых файлов, документации, библиотек; в нашем случае — исполняемого скрипта), по их конечным директориям. При этом используются предопределённые макросы, описывающие место установки данных. Все исходные файлы размещаются в каталоге RPM/SOURCES/. Явно к объекту, указанному в директиве Source (или Source0) можно обращаться через макрос %SOURCE0, Source1: — %SOURCE1 и т. д.
/usr/src/tmp/_имя-пакета_-buildroot/; он обозначается макросом %buildroot). Сценарий попадает в поддиректорию /usr/bin.
%files указывается расположение итоговых данных. В нашем случае в итоговый пакет должен попасть исполняемый файл.
builder@localhost ~]$ rpmbuild -ba RPM/SPECS/not-null-pkg.spec >& log
Executing(%install): /bin/sh -e /usr/src/tmp/rpm-tmp.81856 + umask 022 + /bin/mkdir -p /usr/src/RPM/BUILD + cd /usr/src/RPM/BUILD + /bin/chmod -Rf u+rwX -- /usr/src/tmp/not-null-pkg-buildroot + /bin/rm -rf -- /usr/src/tmp/not-null-pkg-buildroot
+ PATH=/usr/libexec/rpm-build:/usr/src/bin:/usr/bin:/bin:/usr/local/bin:/usr/games + install -D -pm 755 /usr/src/RPM/SOURCES/not-null-pkg-1.0.sh /usr/src/tmp/not-null-pkg-buildroot/usr/bin/not-null-pkg
+ /usr/lib/rpm/brp-alt
Cleaning files in /usr/src/tmp/not-null-pkg-buildroot (auto)
Verifying and fixing files in /usr/src/tmp/not-null-pkg-buildroot (binconfig,pkgconfig,libtool,desktop,gnuconfig)
Checking contents of files in /usr/src/tmp/not-null-pkg-buildroot/ (default)
Compressing files in /usr/src/tmp/not-null-pkg-buildroot (auto)
Verifying ELF objects in /usr/src/tmp/not-null-pkg-buildroot (arch=normal,fhs=normal,lfs=relaxed,lint=relaxed,rpath=normal,stack=normal,textrel=normal,unresolved=normal)
Splitting links to aliased files under /{,s}bin in /usr/src/tmp/not-null-pkg-buildroot
Processing files: not-null-pkg-1.0-alt1 Finding Provides (using /usr/lib/rpm/find-provides) Executing: /bin/sh -e /usr/src/tmp/rpm-tmp.QrK1pE find-provides: running scripts (alternatives,debuginfo,lib,pam,perl,pkgconfig,python,python3,shell) Finding Requires (using /usr/lib/rpm/find-requires) Executing: /bin/sh -e /usr/src/tmp/rpm-tmp.aiR5Fd find-requires: running scripts (cpp,debuginfo,files,lib,pam,perl,pkgconfig,pkgconfiglib,python,python3, rpmlib,shebang,shell,static,symlinks,systemd-services) Finding debuginfo files (using /usr/lib/rpm/find-debuginfo-files)
Executing: /bin/sh -e /usr/src/tmp/rpm-tmp.CsoTgW Wrote: /usr/src/RPM/SRPMS/not-null-pkg-1.0-alt1.src.rpm (w2.lzdio) Wrote: /usr/src/RPM/RPMS/x86_64/not-null-pkg-1.0-alt1.x86_64.rpm (w2.lzdio)
[builder@localhost ~]$ tree RPM/RPM/ ├── BUILD ├── RPMS │ ├── noarch │ └── x86_64 │ └── not-null-pkg-1.0-alt1.x86_64.rpm ├── SOURCES │ └── not-null-pkg-1.0.sh ├── SPECS │ └── not-null-pkg.spec └── SRPMS └── not-null-pkg-1.0-alt1.src.rpm 8 directories, 5 files[builder@localhost ~]$
/tmp некоторое время хранятся данные с последней сборки:
[builder@localhost ~]$ tree -A tmp
tmp
└── not-null-pkg-buildroot
└── usr
└── bin
└── not-null-pkg
4 directories, 1 file
[builder@localhost ~]$ rpmquery --list --package RPM/RPMS/x86_64/not-null-pkg-1.0-alt1.x86_64.rpm/usr/bin/not-null-pkg[builder@localhost ~]$ rpmquery --requires --package RPM/RPMS/x86_64/not-null-pkg-1.0-alt1.x86_64.rpmrpmlib(PayloadIsLzma)[builder@localhost ~]$
/usr/bin, а эта директория входит в стандартный $PATH, скрипт можно запустить просто по имени:
[user@VM ~]$ hsh-shell --rooter
[root@localhost .in]# rpm -i /usr/src/RPM/RPMS/x86_64/not-null-pkg-1.0-alt1.x86_64.rpm<13>Jul 1 16:33:50 rpm: not-null-pkg-1.0-alt1 1751387597 installed[root@localhost .in]# which not-null-pkg/usr/bin/not-null-pkg[root@localhost .in]# /usr/bin/not-null-pkgThis is not null pkg[root@localhost .in]# not-null-pkgThis is not null pkg[root@localhost .in]#
.h-файлы, профили для различных инструментов сборки, а также специально оформленную символьную ссылку на файл с библиотекой, установленный из основного пакета. По этой причине вместе с devel-пакетом ставится и основной:
[user@VM ~]$ hsh-install libncurses-devel<13>Jul 11 02:07:34 rpmi: libncurses6-6.3.20220618-alt4 sisyphus+327286.4600.14.1 1711486705 installed <13>Jul 11 02:07:34 rpmi: libtinfo-devel-6.3.20220618-alt4 sisyphus+327286.4600.14.1 1711486705 installed <13>ul 11 02:07:34 rpmi: libncurses-devel-6.3.20220618-alt4 sisyphus+327286.4600.14.1 1711486705 installed[user@VM ~]$
[builder@localhost ~]$ rpm -ql libncurses-devel
/usr/bin/ncurses6-config /usr/bin/ncurses6-config
/usr/include/curses.h /usr/include/eti.h /usr/include/form.h /usr/include/menu.h /usr/include/ncurses /usr/include/ncurses.h /usr/include/ncurses/curses.h /usr/include/ncurses/eti.h /usr/include/ncurses/form.h /usr/include/ncurses/menu.h /usr/include/ncurses/ncurses.h /usr/include/ncurses/panel.h /usr/include/ncurses/tic.h /usr/include/ncurses/unctrl.h /usr/include/panel.h /usr/include/unctrl.h
pkg-config:
/usr/lib64/libcurses.so /usr/lib64/libform.so /usr/lib64/libmenu.so /usr/lib64/libncurses.so /usr/lib64/libpanel.so /usr/lib64/pkgconfig/form.pc /usr/lib64/pkgconfig/menu.pc /usr/lib64/pkgconfig/ncurses.pc /usr/lib64/pkgconfig/panel.pc
/usr/share/doc/ncurses-6.3.20220618
/usr/share/doc/ncurses-6.3.20220618/announce.html
/usr/share/doc/ncurses-6.3.20220618/demo.cc
/usr/share/doc/ncurses-6.3.20220618/hackguide.doc
/usr/share/doc/ncurses-6.3.20220618/hackguide.html
/usr/share/doc/ncurses-6.3.20220618/index.html
/usr/share/doc/ncurses-6.3.20220618/ncurses-intro.doc
/usr/share/doc/ncurses-6.3.20220618/ncurses-intro.html
/usr/share/man/man1/ncurses5-config.1.xz
/usr/share/man/man1/ncurses6-config.1.xz
/usr/share/man/man1/ncurses5-config.1.xz
/usr/share/man/man1/ncurses6-config.1.xz
<...>
/usr/share/man/man3/wvline_set.3x.xz
[builder@localhost ~]$
RPM/SOURCES/pkg-ncurses-1.0.c
#include <curses.h>
int main(void) {
WINDOW* win;
WINDOW* frame;
char c = 0;
initscr();
noecho();
cbreak();
move(4, 10);
printw("window:");
refresh();
frame = newwin(LINES - 8, COLS - 18, 4, 9);
box(frame, 0, 0);
mvwaddstr(frame, 0, (int)((COLS - 25) / 2), "Рамка");
wrefresh(frame);
win = newwin(LINES - 10, COLS - 20, 5, 10);
keypad(win, TRUE);
scrollok(win, TRUE);
while((c = wgetch(win)) != 27) {
wprintw(win, " %d: %s\n", c, keyname(c));
wrefresh(win);
}
delwin(win);
endwin();
return 0;
}
%build:
RPM/SPECS/pkg-ncurses.spec
Name: pkg-ncurses Version: 1.0 Release: alt1 Summary: Test pkg with ncurses library License: GPL-3.0-or-later Group: Development/Other Source: %name-%version.c BuildRequires: libncurses-devel %description This is a small testing package with ncurses functionality %build gcc %SOURCE0 -lncurses -o %name %install install -D -pm 755 %name %buildroot%_bindir/%name %files %_bindir/* %changelog * Thu Jul 03 2025 UsamG1t <usamg1t@altlinux.org> 1.0-alt1 - InitialBuild
[builder@localhost ~]$ tree RPMRPM ├── BUILD ├── RPMS │ ├── noarch │ └── x86_64 ├── SOURCES │ └── pkg-ncurses-1.0.c ├── SPECS │ └── pkg-ncurses.spec └── SRPMS 7 directories, 2 files[builder@localhost ~]$[builder@localhost ~]$ rpmbuild -ba RPM/SPECS/pkg-ncurses.spec<...> Wrote: /usr/src/RPM/SRPMS/pkg-ncurses-1.0-alt1.src.rpm (w2.lzdio) Wrote: /usr/src/RPM/RPMS/x86_64/pkg-ncurses-1.0-alt1.x86_64.rpm (w2.lzdio) Wrote: /usr/src/RPM/RPMS/x86_64/pkg-ncurses-debuginfo-1.0-alt1.x86_64.rpm (w2.lzdio)[builder@localhost ~]$ tree -A RPM/RPM/ ├── BUILD │ └── pkg-ncurses ├── RPMS │ ├── noarch │ └── x86_64 │ ├── pkg-ncurses-1.0-alt1.x86_64.rpm │ └── pkg-ncurses-debuginfo-1.0-alt1.x86_64.rpm ├── SOURCES │ └── pkg-ncurses-1.0.c ├── SPECS │ └── pkg-ncurses.spec └── SRPMS └── pkg-ncurses-1.0-alt1.src.rpm 8 directories, 6 files[builder@localhost ~]$
[user@VM ~]$ hsh-shell --rooter
@rooter
[root@localhost .in]# rpm -i /usr/src/RPM/RPMS/x86_64/pkg-ncurses-1.0-alt1.x86_64.rpm<13>Jul 3 05:26:57 rpm: pkg-ncurses-1.0-alt1 1751520368 installed[root@localhost .in]#[root@localhost .in]# which pkg-ncurses/usr/bin/pkg-ncurses[root@localhost .in]# pkg-ncurses
┌────────────Рамка─────────────┐
│ 72: H │
│ 101: e │
│ 108: l │
│ 108: l │
│ 111: o │
│ 44: , │
│ 32: │
│ 105: i │
│ 115: s │
│ 32: │
│ 105: i │
│ 116: t │
│ 32: │
│ 109: m │
│ 101: e │
│ 32: │
│ 121: y │
│ 111: o │
│ 117: u │
│ 32: │
│ 108: l │
│ 111: o │
│ 111: o │
│ 107: k │
│ 105: i │
│ 110: n │
│ 103: g │
│ 32: │
│ 102: f │
│ 111: o │
│ 114: r │
│ 63: ? │
└──────────────────────────────┘
[builder@localhost ~]$ rpmbuild -ba RPM/SPECS/pkg-ncurses.spec<...> Finding Requires (using /usr/lib/rpm/find-requires) Executing: /bin/sh -e /usr/src/tmp/rpm-tmp.BxgcRM find-requires: running scripts (cpp,debuginfo,files,lib,pam,perl,pkgconfig,pkgconfiglib,python,python3,rpmlib,shebang,shell,static,symlinks,systemd-services) Requires: /lib64/ld-linux-x86-64.so.2, libc.so.6(GLIBC_2.2.5)(64bit), libc.so.6(GLIBC_2.34)(64bit), libncurses.so.6()(64bit) >= set:njzUlMJGoZaFrOm1ipLX6ub3NlTS2FoKH5pxjl802, libtinfo.so.6()(64bit) >= set:liZK bfJOyUPV1IqfEUb0, rtld(GNU_HASH) Requires(rpmlib): rpmlib(SetVersions) <...> Wrote: /usr/src/RPM/SRPMS/pkg-ncurses-1.0-alt1.src.rpm (w2.lzdio) Wrote: /usr/src/RPM/RPMS/x86_64/pkg-ncurses-1.0-alt1.x86_64.rpm (w2.lzdio) Wrote: /usr/src/RPM/RPMS/x86_64/pkg-ncurses-debuginfo-1.0-alt1.x86_64.rpm (w2.lzdio)[builder@localhost ~]$
.in:
[user@VM ~]$ cp hasher/chroot/usr/src/RPM/RPMS/x86_64/pkg-ncurses-1.0-alt1.x86_64.rpm[user@VM ~]$ hsh --init<...>[user@VM ~]$ cp pkg-ncurses-1.0-alt1.x86_64.rpm hasher/chroot/.in/[user@VM ~]$ hsh-shell --rooter
[root@localhost .in]# rpm -i pkg-ncurses-1.0-alt1.x86_64.rpmerror: Failed dependencies: libncurses.so.6()(64bit) >= set:mi6NHG6gUJ4yHTS2FoKH5hxjh80KggmL6K9X2A2 is needed by pkg-ncurses-1.0-alt1.x86_64[root@localhost .in]#
.in в hasher, автоматически удаляются из неё при нарушении условий целостности сессии (одним из таких условий является установка пакетов в hasher), вследствие чего их необходимо вновь добавить.
lib<имя_библиотеки>#, где номер в конце обозначает версию библиотеки. Старые библиотеки не имеют нумерации. В devel-версиях формат именования всегда lib<имя_библиотеки>-devel, но ссылка в них указывает на обновлённую библиотеку. Поскольку мы работаем с обновлённой библиотекой, необходимо установить её:
@rooter[user@VM ~]$ hsh-install libncurses6<13>Jul 11 02:14:27 rpmi: libncurses6-6.3.20220618-alt4 sisyphus+327286.4600.14.1 1711486705 installed[user@VM ~]$ cp pkg-ncurses-1.0-alt1.x86_64.rpm hasher/chroot/.in[user@VM ~]$ hsh-shell --rooter
[root@localhost .in]# rpm -i pkg-ncurses-1.0-alt1.x86_64.rpm<13>Jul 11 02:14:41 rpm: pkg-ncurses-1.0-alt1 1752199720 installed[root@localhost .in]# rpmquery --requires pkg-ncurses/lib64/ld-linux-x86-64.so.2 libc.so.6(GLIBC_2.2.5)(64bit) libc.so.6(GLIBC_2.34)(64bit) libncurses.so.6()(64bit) >= set:mi6NHG6gUJ4yHTS2FoKH5hxjh80KggmL6K9X2A2 rpmlib(SetVersions) libtinfo.so.6()(64bit) >= set:liZKbfJOyUPV1IqfEUb0 rtld(GNU_HASH) rpmlib(PayloadIsLzma)[root@localhost .in]#
Makefile и исходный код) соберём архив по правилам разработки RPM-пакетов (почти по правилам, поскольку правильную иерархию поддиректорий внутри архива соблюдать не будем).
Важно
%name-%version (как этого требуют правила оформления пакета в ALT):
[builder@localhost ~]$ cd RPM/SOURCES/[builder@localhost SOURCES]$ mkdir pkg-ncurses-1.1
Makefile.
Важно
RPM/SOURCES/pkg-ncurses-1.1/Makefile
CC=cc LDLIBS=-lncurses CFLAGS=-Wall %: %.c $(CC) $(CFLAGS) $< $(LDLIBS) -o $@ all: pkg-ncurses clean: rm -f o oo $(EXE) *.o
gzip:
[builder@localhost SOURCES]$ tar -cf pkg-ncurses-1.1.tar pkg-ncurses-1.1/*[builder@localhost SOURCES]$ gzip pkg-ncurses-1.1.tar[builder@localhost SOURCES]$ cd[builder@localhost ~]$ rm -rf RPM/SOURCES/pkg-ncurses-1.1
RPM/SPECS/pkg-ncurses.spec
Name: pkg-ncurses Version: 1.1 Release: alt1 Summary: Test pkg with ncurses library License: GPL-3.0-or-later Group: Development/Other Source: %name-%version.tar.gz BuildRequires: libncurses-devel %description This is a small testing package with ncurses functionality %prep %setup %build %make_build %install install -D -pm 755 %_builddir/%name-%version/%name %buildroot%_bindir/%name %files %_bindir/* %changelog
Source указывает на архив исходных файлов;
%prep, в которой описываются действия по подготовке исходных материалов к сборке. Макрос %setup включает в себя развёртывание архива в RPM/BUILD/ для проведения сборки;
%build макрос %make_build запускает автосборку проекта с помощью make;
%_builddir для указания пути через RPM/BUILD/.
@user[builder@localhost ~]$ tree RPMRPM ├── BUILD ├── RPMS │ └── noarch ├── SOURCES │ └── pkg-ncurses-1.1.tar.gz ├── SPECS │ └── pkg-ncurses.spec └── SRPMS 7 directories, 2 files[builder@localhost ~]$ rpmbuild -ba RPM/SPECS/pkg-ncurses.spec<...> Wrote: /usr/src/RPM/SRPMS/pkg-ncurses-1.1-alt1.src.rpm (w2.lzdio) Wrote: /usr/src/RPM/RPMS/x86_64/pkg-ncurses-1.1-alt1.x86_64.rpm (w2.lzdio) Wrote: /usr/src/RPM/RPMS/x86_64/pkg-ncurses-debuginfo-1.1-alt1.x86_64.rpm (w2.lzdio)[builder@localhost ~]$ tree RPMRPM ├── BUILD │ └── pkg-ncurses-1.1 │ ├── Makefile │ ├── pkg-ncurses │ └── pkg-ncurses.c ├── RPMS │ ├── noarch │ └── x86_64 │ ├── pkg-ncurses-1.1-alt1.x86_64.rpm │ └── pkg-ncurses-debuginfo-1.1-alt1.x86_64.rpm ├── SOURCES │ └── pkg-ncurses-1.1.tar.gz ├── SPECS │ └── pkg-ncurses.spec └── SRPMS └── pkg-ncurses-1.1-alt1.src.rpm 9 directories, 9 files
[user@VM ~]$ hsh-shell --rooter
@rooter
[root@localhost .in]# rpm -i /usr/src/RPM/RPMS/x86_64/pkg-ncurses-1.1-alt1.x86_64.rpm<13>Jul 3 07:15:56 rpm: pkg-ncurses-1.1-alt1 1751526866 installed[root@localhost .in]#[root@localhost .in]# pkg-ncurses[root@localhost .in]#
.rpmmacros:
[builder@localhost ~]$ cat .rpmmacros%_tmppath /usr/src/tmp %_topdir /usr/src/RPM %packager Automated package hasher <hasher@localhost> %buildhost user.hasher.altlinux.org %__BTE hasher %__nprocs 2 %_pkg_contents_index_bin /.host/contents_index_bin %_rpmbuild_clean 0 %_rpmbuild_packagesource 1[builder@localhost ~]$
Automated package hasher <hasher@localhost>. При сборке пакета в его метаданные записывается информация из spec-файла, а также добавляется информация о разработчике из .rpmmacros. Вообще говоря, для spec-файлов существует специальная директива Packager для указания разработчика, но допустимо (и рекомендуется) её не указывать:
[user@VM ~]$ rpm -qip hasher/chroot/usr/src/RPM/SRPMS/null-pkg-1.0-alt1.src.rpmName : null-pkg Version : 1.0 Release : alt1 Architecture: x86_64 Install Date: (not installed) Group : Development/Other Size : 281 License : GPL-3.0-or-later Signature : (none) Source RPM : (none) Build Date : Вт 08 июл 2025 17:41:43 Build Host : user.hasher.altlinux.org Relocations : (not relocatable) Packager : Automated package hasher <hasher@localhost> Vendor : ALT Linux Team Summary : Null package Description : This is the smallest ever alt package without any functionality[user@VM ~]$
%changelog должны также принадлежать только таким пользователям. При создании окружения также и текущий разработчик должен соответствовать формату.
[user@VM ~]$ hsh null-pkg-1.0-alt1.src.rpm # src.rpm предварительно сохранен в домашней директории<...> /usr/src/in/srpm/null-pkg-1.0-alt1.src.rpm: wrong PACKAGER: Automated package hasher <hasher@localhost> sisyphus_check: check-packager ERROR: packager name violation /usr/src/in/srpm/null-pkg-1.0-alt1.src.rpm: wrong packager in CHANGELOGNAME: UsamG1t <usamstudent21@gmail.com> 1.0-alt1 sisyphus_check: check-changelog ERROR: changelog format violation hsh-rebuild: null-pkg-1.0-alt1.src.rpm: sisyphus_check failed.[user@VM ~]$
--packager с описанием правильного именования разработчика:
Допустимо также вручную отредактировать файл[user@VM ~]$ hsh --init --packager="Name Surname <user@domen>"<...>[user@VM ~]$ hsh-shell[builder@localhost .in]$ cd[builder@localhost ~]$ cat .rpmmacros%_tmppath /usr/src/tmp %_topdir /usr/src/RPM %packager Name Surname <user@domen> %buildhost user.hasher.altlinux.org %__BTE hasher %__nprocs 2 %_pkg_contents_index_bin /.host/contents_index_bin %_rpmbuild_clean 0 %_rpmbuild_packagesource 1[builder@localhost ~]$
.rpmmacros;
%changelog spec-файла указать правильное именование разработчика;
Packager;
--packager с описанием правильного именования разработчика. Ручное редактирование .rpmmacros невозможно, поскольку проверка sysiphus_check срабатывает до передачи управления.
Примечание
~/.hasher/config:
.hasher/config
packager="UsamG1t <usamg1t@altlinux.org>"@user
[user@VM ~]$ hsh --init<...>[user@VM ~]$ hsh-shell[builder@localhost .in]$ cd[builder@localhost ~]$ cat .rpmmacros%_tmppath /usr/src/tmp %_topdir /usr/src/RPM %packager UsamG1t <usamg1t@altlinux.org> %buildhost user.hasher.altlinux.org %__BTE hasher %__nprocs 2 %_pkg_contents_index_bin /.host/contents_index_bin %_rpmbuild_clean 0 %_rpmbuild_packagesource 1[builder@localhost ~]$
%changelog теперь можно будет воспользоваться специальными плагинами автодобавления сообщений (например, помощью vim-плагина).
--lazy.
hasher/repo/:
[user@VM ~]$ tree hasher/repo/hasher/repo/ ├── SRPMS.hasher │ ├── not-null-pkg-1.0-alt1.src.rpm │ └── null-pkg-1.0-alt1.src.rpm └── x86_64 └── RPMS.hasher ├── not-null-pkg-1.0-alt1.x86_64.rpm └── null-pkg-1.0-alt1.x86_64.rpm 4 directories, 4 files[user@VM ~]$[user@VM ~]$ cp hasher/chroot/usr/src/RPM/SRPMS/pkg-ncurses-1.0-alt1.src.rpm[user@VM ~]$ hsh pkg-ncurses-1.0-alt1.src.rpm<...>[user@VM ~]$ tree hasher/repo/hasher/repo/ ├── SRPMS.hasher │ ├── not-null-pkg-1.0-alt1.src.rpm │ ├── null-pkg-1.0-alt1.src.rpm │ └── pkg-ncurses-1.0-alt1.src.rpm └── x86_64 └── RPMS.hasher ├── not-null-pkg-1.0-alt1.x86_64.rpm ├── null-pkg-1.0-alt1.x86_64.rpm ├── pkg-ncurses-1.0-alt1.x86_64.rpm └── pkg-ncurses-debuginfo-1.0-alt1.x86_64.rpm 4 directories, 7 files[user@VM ~]$
RPM/SOURCES/Multilab-1.0/fun.c
#include <stdio.h>
#include "outlib.h"
void output(char *str) {
printf("%d: %s\012", Count++, str);
}
void usage(char *prog) {
fprintf(stderr, "%s v%.2f: Print all arguments\012\t"\
"Usage: %s arg1 [arg2 […]]\012", prog, VERSION, prog);
}
@builder: RPM/SOURCES/Multilab-1.0/Multilab.c
#include <stdio.h>
#include "outlib.h"
int main(int argc, char *argv[]) {
int i;
if((Count = argc)>1) {
output("<INIT>");
for(i=1; i<argc; i++)
output(argv[i]);
output("<DONE>");
}
else
usage(argv[0]);
return 0;
}
@builder: RPM/SOURCES/Multilab-1.0/Multilab.c
int Count=0;@builder:
RPM/SOURCES/Multilab-1.0/outlib.h
void output(char *); void usage(char *); extern int Count; #define VERSION 1.0
RPM/SOURCES/Multilab-1.0/Makefile
GENS = Multilab-* README-* lib* TRASH = *.o *~ o.* CFLAGS = -Wall -fPIC CC = cc .PHONY: clean distclean .SECONDARY: fun.o const.o .INTERMEDIATE: libstatlib.a(fun.o const.o) all: binfiles documentation binfiles: Multilab-a Multilab-so Multilab-a: Multilab.o libstatlib.a $(CC) $(CFLAGS) $< -L. -lstatlib -o $@ Multilab-so: Multilab.o libdynlib.so $(CC) $(CFLAGS) $< -o $@ libstatlib.a: libstatlib.a(fun.o const.o) libdynlib.so: fun.o const.o $(CC) $(CFLAGS) $^ -o $@ -shared fun.o Multilab.o: outlib.h documentation: README-a README-so README-a: Multilab-a ./$< > $@ 2>&1 README-so: Multilab-so LD_LIBRARY_PATH=`pwd` ./$< > $@ 2>&1 clean: rm -f $(TRASH) distclean: clean rm -f $(GENS)
-fPIC (сгенерировать позиционно-независимый код) нужен только для динамической сборки, в статической он сравнительно бесполезен.
tarball и перейдём к описанию spec-файла:
@builder:[builder@localhost Multilab-1.0]$ cd[builder@localhost ~]$ tree RPMRPM ├── BUILD ├── RPMS │ └── noarch ├── SOURCES │ └── Multilab-1.0 │ ├── Makefile │ ├── Multilab.c │ ├── const.c │ ├── fun.c │ └── outlib.h ├── SPECS └── SRPMS 8 directories, 5 files[builder@localhost ~]$ cd RPM/SOURCES/[builder@localhost SOURCES]$ tar -cf Multilab-1.0.tar Multilab-1.0/*[builder@localhost SOURCES]$ gzip Multilab-1.0.tar[builder@localhost SOURCES]$ cd[builder@localhost ~]$ tree -A RPMRPM ├── BUILD ├── RPMS │ └── noarch ├── SOURCES │ ├── Multilab-1.0 │ │ ├── Makefile │ │ ├── Multilab.c │ │ ├── const.c │ │ ├── fun.c │ │ └── outlib.h │ └── Multilab-1.0.tar.gz ├── SPECS └── SRPMS 8 directories, 6 files[builder@localhost ~]$
RPM/SPECS/Multilab.spec
Name: Multilab Version: 1.0 Release: alt1 Summary: Package with both types of libraries License: GPL-3.0-or-later Group: Development/Other Source: %name-%version.tar.gz %description This is an example of make usage. Make is compiling project with static and dynamic libraries %prep %setup %build %make_build %install install -D %name-a %buildroot%_bindir/%name-a install -D %name-so %buildroot%_bindir/%name-so install -D -m644 libdynlib.so %buildroot%_libdir/libdynlib.so %files %_bindir/* %_libdir/* %changelog * Thu Jul 04 2025 UsamG1t <usamg1t@altlinux.org> 1.1-alt1 - Makefile big package
/usr/lib64), или в окружении будет явно задан каталог (LD_LIBRARY_PATH), содержащий эту библиотеку, или сама библиотека будет заранее подгружена с помощью LD_LIBRARY_PATH. Для проверки соберём оба исполняемых файла и сравним:
[builder@localhost ~]$ cd RPM/SOURCES/Multilab-1.0[builder@localhost Multilab-1.0]$ makecc -Wall -fPIC -c -o Multilab.o Multilab.c cc -Wall -fPIC -c -o fun.o fun.c ar -rv libstatlib.a fun.o ar: creating libstatlib.a a - fun.o cc -Wall -fPIC -c -o const.o const.c ar -rv libstatlib.a const.o a - const.o cc -Wall -fPIC Multilab.o -L. -lstatlib -o Multilab-a cc -Wall -fPIC fun.o const.o -o libdynlib.so -shared cc -Wall -fPIC Multilab.o -L. -ldynlib -o Multilab-so ./Multilab-a > README-a 2>&1 LD_LIBRARY_PATH=`pwd` ./Multilab-so > README-so 2>&1
[builder@localhost Multilab-1.0]$ ldd Multilab-alinux-vdso.so.1 (0x00007f6ca740e000) libc.so.6 => /lib64/libc.so.6 (0x00007f6ca7219000) /lib64/ld-linux-x86-64.so.2 (0x00007f6ca7410000)[builder@localhost Multilab-1.0]$ ldd Multilab-solinux-vdso.so.1 (0x00007fcb4fe1a000) libdynlib.so => not found libc.so.6 => /lib64/libc.so.6 (0x00007fcb4fc25000) /lib64/ld-linux-x86-64.so.2 (0x00007fcb4fe1c000)[builder@localhost Multilab-1.0]$ LD_LIBRARY_PATH=`pwd` ldd Multilab-solinux-vdso.so.1 (0x00007f266dbe7000) libdynlib.so > /usr/src/RPM/SOURCES/Multilab-1.0/libdynlib.so (0x00007f266dbd7000) libc.so.6 => /lib64/libc.so.6 (0x00007f266d9ed000) /lib64/ld-linux-x86-64.so.2 (0x00007f266dbe9000)
Multilab-a добавлена статическая библиотека statlb.a, из динамических нужна только стандартная LibC;
Multilab-so собран с динамической библиотекой libdynlib.so, которой нет в стандартных местах;
[builder@localhost Multilab-1.0]$ ./Multilab-a./Multilab-a v1.00: Print all arguments Usage: ./Multilab-a arg1 [arg2 […]][builder@localhost Multilab-1.0]$ ./Multilab-so./Multilab-so: error while loading shared libraries: libdynlib.so: cannot open shared object file: No s uch file or directory[builder@localhost Multilab-1.0]$ LD_LIBRARY_PATH=`pwd` ./Multilab-so./Multilab-so v1.00: Print all arguments Usage: ./Multilab-so arg1 [arg2 […]][builder@localhost Multilab-1.0]$ make distcleanrm -f *.o *~ o.* rm -f Multilab-* README-* lib*[builder@localhost Multilab-1.0]$ cd[builder@localhost ~]$ mv RPM/SOURCES/Multilab-1.0
%build:
[builder@localhost ~]$ rpmbuild -ba RPM/SPECS/Multilab.spec
<...>
Executing(%build): /bin/sh -e /usr/src/tmp/rpm-tmp.37137
+ umask 022
+ /bin/mkdir -p /usr/src/RPM/BUILD
+ cd /usr/src/RPM/BUILD
+ cd Multilab-1.0
+ make
make: Entering directory '/usr/src/RPM/BUILD/Multilab-1.0'
cc -Wall -fPIC -c -o Multilab.o Multilab.c
cc -Wall -fPIC -c -o fun.o fun.c
ar -rv libout.a fun.o
ar: creating libout.a
a - fun.o
cc -Wall -fPIC -c -o const.o const.c
ar -rv libout.a const.o
a - const.o
cc -Wall -fPIC Multilab.o -L. -lout -o Multilab-a
cc -Wall -fPIC fun.o const.o -o libout.so -shared
cc -Wall -fPIC Multilab.o libout.so -o Multilab-so
./Multilab-a > README-a 2>&1
LD_LIBRARY_PATH=`pwd` ./Multilab-so > README-so 2>&1
<...>
Wrote: /usr/src/RPM/SRPMS/Multilab-1.0-alt1.src.rpm (w2.lzdio)
Wrote: /usr/src/RPM/RPMS/x86_64/Multilab-1.0-alt1.x86_64.rpm (w2.lzdio)
Wrote: /usr/src/RPM/RPMS/x86_64/Multilab-debuginfo-1.0-alt1.x86_64.rpm (w2.lzdio)
~/RPM/BUILD/, .rpm-пакеты в ~/RPM/RPMS/ (включая автоматически собранный debuginfo-пакет, в который попадает отладочная информация) и .src.rpm-пакет в ~/RPM/SRPMS
[builder@localhost ~]$ tree RPMRPM ├── BUILD │ └── Multilab-1.0 │ ├── Makefile │ ├── Multilab-a │ ├── Multilab-so │ ├── Multilab.c │ ├── Multilab.o │ ├── README-a │ ├── README-so │ ├── const.c │ ├── const.o │ ├── fun.c │ ├── fun.o │ ├── libout.a │ ├── libout.so │ └── outlib.h ├── RPMS │ ├── noarch │ └── x86_64 │ ├── Multilab-1.0-alt1.x86_64.rpm │ └── Multilab-debuginfo-1.0-alt1.x86_64.rpm ├── SOURCES │ └── Multilab-1.0.tar.gz ├── SPECS │ ├── Multilab.spec └── SRPMS └── Multilab-1.0-alt1.src.rpm 9 directories, 20 files[builder@localhost ~]$
/usr/lib64, так что Multilab-so можно запускать просто по имени:
[root@localhost .in]# rpm -i /usr/src/RPM/RPMS/x86_64/Multilab-1.0-alt1.x86_64.rpm<13>Jul 4 18:05:27 rpm: Multilab-1.0-alt1 1751652277 installed[root@localhost .in]#[root@localhost .in]# rpm -ql Multilab/usr/bin/Multilab-a /usr/bin/Multilab-so /usr/lib64/libdynlib.so[root@localhost .in]# Multilab-a qwerty2: <INIT> 3: qwerty 4: <DONE>[root@localhost .in]# Multilab-so qwerty2: <INIT> 3: qwerty 4: <DONE>[root@localhost .in]#
RPM/SOURCE/todo-pkg-1.0.sh
#!/bin/bash
WORKDIR=$HOME/.config/shell-pkg
TODOLIST=$WORKDIR/todo-list
ANSWER_FILE=`mktemp --suffix=-shell-pkg`
exit_handler() { trap - EXIT; rm -f "$ANSWER_FILE"; }
trap exit_handler EXIT HUP INT QUIT PIPE TERM
mkdir -p $WORKDIR
test -r $TODOLIST || touch $TODOLIST
TODOCOUNT=`wc -l < $TODOLIST`
Auto_screensize() {
eval `dialog --print-maxsize --stdout | sed -E 's/.* (.*), (.*)/W=\1; H=\2; WW=$((W-10)); HH=$((H-10))/'`
}
Menu() {
Auto_screensize
if dialog --title ShellPkg --ok-label "Choose" --cancel-label "Exit" \
--menu "" $WW $HH 3 \
Show_todo "Todo list" \
Add_todo "Add TODO" \
Solve_todo "Solve TODO" \
2> "$ANSWER_FILE"
then
read answer < "$ANSWER_FILE"
$answer
else
return -1
fi
}
Add_todo() {
Auto_screensize
if dialog --inputbox "Please write your TODO" $WW $HH 2> "$ANSWER_FILE"
then
read answer < "$ANSWER_FILE"
((TODOCOUNT++))
echo "$TODOCOUNT NEW $answer" >> $TODOLIST
fi
}
Show_todo() {
solved_todo="Solved TODO:\n"
unsolved_todo="Unsolved TODO:\n"
while read number status todo; do
if [ $status = "NEW" ]; then
unsolved_todo="$unsolved_todo - $todo\n"
else
solved_todo="$solved_todo - $todo\n"
fi
done < "$TODOLIST"
Auto_screensize
dialog --title "List of all your TODO" --msgbox "$solved_todo$unsolved_todo" $WW $HH
}
Solve_todo() {
unsolved_todo=""
count=0
while read number status todo; do
if [ $status = "NEW" ]; then
unsolved_todo="$unsolved_todo $number ${todo// / } off"
((count++))
fi
done < "$TODOLIST"
Auto_screensize
if dialog --title "Mark solved TOSOs" \
--checklist "" $WW $HH $count $unsolved_todo \
2> "$ANSWER_FILE"
then
read answer < "$ANSWER_FILE"
for num in $answer; do
sed -i -E "s/^($num) NEW/\\1 DONE/" "$TODOLIST"
done
fi
}
while Menu; do :; done
Menu() {
Auto_screensize
if dialog --title ShellPkg --ok-label "Choose" --cancel-label "Exit" \
--menu "" $WW $HH 3 \
Show_todo "Todo list" \
Add_todo "Add TODO" \
Solve_todo "Solve TODO" \
2< "$ANSWER_FILE"
then
read answer < "$ANSWER_FILE"
$answer
else
return -1
fi
}
if-then-else-fi, для описания условий проверки используется сокращённый макрос оператора test — [;
$unsolved_todo разбивает этот текст на отдельные слова, и если в $todo были пробелы, dialog работает не так, как ожидалось. Простое добавление кавычек не помогает. Поэтому необходимо заменить пробел на неразрывный пробел (символ с кодом 0xa0c2), который отображается так же, но shell не считает его разделителем;
while read number status todo; do
if [ $status = "NEW" ]; then
unsolved_todo="$unsolved_todo $number ${todo// / } off"
((count++))
fi
done < "$TODOLIST"
while:
while Menu; do :; done
Auto_screensize() {
eval `dialog --print-maxsize --stdout | sed -E 's/.* (.*), (.*)/W=\1; H=\2; WW=$((W-10)); HH=$((H-10))/'`
}
<...>
dialog --title "List of all your TODO" --msgbox "$solved_todo$unsolved_todo" $WW $HH
RPM/SPECS/todo-pkg.spec
Name: todo-pkg Version: 1.0 Release: alt1 Summary: Terminal TODO-list License: GPL-3.0-or-later Group: Development/Other Source: %name-%version.sh %description Application Add and solve your TODO-s in this app %install install -D %SOURCE0 %buildroot%_bindir/%name %files %_bindir/* %changelog * Wed Jul 09 2025 UsamG1t <usamg1t@altlinux.org> 1.0-alt1 - Initial Build
[builder@localhost ~]$ tree -A RPMRPM ├── BUILD ├── RPMS │ └── noarch ├── SOURCES │ └── todo-pkg-1.0.sh ├── SPECS │ └── todo-pkg.spec └── SRPMS 7 directories, 2 files[builder@localhost ~]$ rpmbuild -ba RPM/SPECS/todo-pkg.specExecuting(%install): /bin/sh -e /usr/src/tmp/rpm-tmp.96219 <...> Finding Requires (using /usr/lib/rpm/find-requires) ... find-requires: FINDPACKAGE-COMMANDS: dialog mkdir rm sed touch Requires: /bin/bash, /etc/bashrc, coreutils, dialog, sed <...> Wrote: /usr/src/RPM/SRPMS/todo-pkg-1.0-alt1.src.rpm (w2.lzdio) Wrote: /usr/src/RPM/RPMS/x86_64/todo-pkg-1.0-alt1.x86_64.rpm (w2.lzdio)[builder@localhost ~]$
@user[root@localhost .in]# rpm -i todo-pkg-1.0-alt1.x86_64.rpmerror: Failed dependencies: dialog is needed by todo-pkg-1.0-alt1.x86_64[root@localhost .in]# rpmquery --requires --package todo-pkg-1.0-alt1.x86_64.rpm/bin/bash /etc/bashrc coreutils dialog sed rpmlib(PayloadIsLzma)[root@localhost .in]#
@rooter[user@VM ~]$ hsh-install dialog<13>Jul 17 08:04:33 rpmi: libdialog-1.3.20171209-alt2 sisyphus+328094.100.1.1 1693228848 installed <13>Jul 17 08:04:33 rpmi: dialog-1.3.20171209-alt2 sisyphus+328094.100.1.1 1693228848 installed[user@VM ~]$ cp todo-pkg-1.0-alt1.x86_64.rpm hasher/chroot/.in[user@VM ~]$ hsh-shell --rooter
[root@localhost .in]# rpm -i todo-pkg-1.0-alt1.x86_64.rpm<13>Jul 17 08:04:56 rpm: todo-pkg-1.0-alt1 1752738978 installed[root@localhost .in]#
@user[user@VM ~]$ git config --global user.name 'UsamG1t'[user@VM ~]$ git config --global user.email 'usamg1t@altlinux.org'[user@VM ~]$
[user@VM ~]$ mkdir todo-pkg[user@VM ~]$ cd todo-pkg[user@VM todo-pkg]$ git inithint: Using 'master' as the name for the initial branch. This default branch name hint: is subject to change. To configure the initial branch name to use in all hint: of your new repositories, which will suppress this warning, call: hint: hint: git config --global init.defaultBranch <name> hint: hint: Names commonly chosen instead of 'master' are 'main', 'trunk' and hint: 'development'. The just-created branch can be renamed via this command: hint: hint: git branch -m <name> Initialized empty Git repository in /home/user/todo-pkg/.git/[user@VM todo-pkg]$
gear-srpmimport:
[user@VM todo-pkg]$ gear-srpmimport ../todo-pkg-1.0-alt1.src.rpm[srpms (root-commit) 4c1a0a3] 1.0-alt1 3 files changed, 109 insertions(+) create mode 100644 .gear/rules create mode 100644 todo-pkg-1.0.sh create mode 100644 todo-pkg.spec gear-srpmimport: Imported /home/user/todo-pkg-1.0-alt1.src.rpm gear-srpmimport: Created master branch[user@VM todo-pkg]$
.gear/rules:
[user@VM todo-pkg]$ tree -A. ├── todo-pkg-1.0.sh └── todo-pkg.spec 1 directory, 2 files[user@VM todo-pkg]$ tree -Aa. ├── .gear │ └── rules ├── .git │ ├── branches ... │ └── refs │ ├── heads │ │ ├── master │ │ └── srpms │ └── tags │ └── 1.0-alt1 ├── todo-pkg-1.0.sh └── todo-pkg.spec 22 directories, 37 files[user@VM todo-pkg]$
gear-hsh. При этом допустимы ключи, используемые в hasher:
[user@VM todo-pkg]$ gear-hsh --lazy<...> Wrote: /usr/src/in/srpm/todo-pkg-1.0-alt1.src.rpm (w1.gzdio) Installing todo-pkg-1.0-alt1.src.rpm <...> Wrote: /usr/src/RPM/SRPMS/todo-pkg-1.0-alt1.src.rpm (w2.lzdio) Wrote: /usr/src/RPM/RPMS/x86_64/todo-pkg-1.0-alt1.x86_64.rpm (w2.lzdio) 0.89user 1.12system 0:03.79elapsed 53%CPU (0avgtext+0avgdata 7612maxresident)k 0inputs+264outputs (0major+90729minor)pagefaults 0swaps[user@VM todo-pkg]$ hsh-shell
@builder
[builder@localhost .in]$ cd[builder@localhost ~]$ ls RPM/SOURCES/ RPM/SPECS/RPM/SOURCES/: todo-pkg-1.0.sh RPM/SPECS/: todo-pkg.spec[builder@localhost ~]$
ex.c
#include <stdio.h>
int N = 42;
int fun2(int n) {
return n*2+1;
}
int fun1(int c) {
c += 1;
return fun2(c) + fun2(c*2);
}
int main(int argc, char *argv[]) {
int i;
for(i=0; i <10; i++)
printf("%d\n", fun1(N+i));
return 0;
}
@builder
[builder@localhost ~]$ cc -O0 -g ex.c -o ex[builder@localhost ~]$ nm ex0000000000004004 D N 0000000000003dc8 d _DYNAMIC 0000000000003fb8 d _GLOBAL_OFFSET_TABLE_ 0000000000002000 R _IO_stdin_used w _ITM_deregisterTMCloneTable w _ITM_registerTMCloneTable 0000000000002130 r __FRAME_END__ 0000000000002008 r __GNU_EH_FRAME_HDR 0000000000004008 D __TMC_END__ 000000000000039c r __abi_tag 0000000000004008 B __bss_start w __cxa_finalize@GLIBC_2.2.5 0000000000004000 D __data_start 00000000000010f0 t __do_global_dtors_aux 0000000000003db8 d __do_global_dtors_aux_fini_array_entry 0000000000003dc0 D __dso_handle 0000000000003db0 d __frame_dummy_init_array_entry w __gmon_start__ U __libc_start_main@GLIBC_2.34 0000000000004008 D _edata 0000000000004010 B _end 00000000000011cc T _fini 0000000000001000 T _init 0000000000001050 T _start 0000000000004008 b completed.0 0000000000004000 W data_start 0000000000001080 t deregister_tm_clones 0000000000001130 t frame_dummy 000000000000114a T fun1 0000000000001139 T fun2 000000000000117a T main U printf@GLIBC_2.2.5 00000000000010b0 t register_tm_clones [builder@localhost ~]$ [builder@localhost ~]$ readelf -h ex ELF Header: Magic: 7f 45 4c 46 02 01 01 00 00 00 00 00 00 00 00 00 Class: ELF64 Data: 2's complement, little endian Version: 1 (current) OS/ABI: UNIX - System V ABI Version: 0 Type: DYN (Position-Independent Executable file) Machine: Advanced Micro Devices X86-64 Version: 0x1 Entry point address: 0x1050 Start of program headers: 64 (bytes into file) Start of section headers: 17048 (bytes into file) Flags: 0x0 Size of this header: 64 (bytes) Size of program headers: 56 (bytes) Number of program headers: 13 Size of section headers: 64 (bytes) Number of section headers: 39 Section header string table index: 38[builder@localhost ~]$
-O0) для избежания несостыковок исходного текста программы с бинарным файлом (например, в исходнике есть переменная, которая нигде не используется. При оптимизации переменная будет удалена, а в исходниках её упоминание останется);
debuginfo (флаг -g) для сбора данных, сгенерированных компилятором для описания исходного текста во время отладки;
main() и запуск программы;
/proc c правами на чтение и запись (причина этого описана тут). Корректное монтирование файловых систем происходит при одновременном выполнении следующих четырех условий:
/etc/hasher-priv/fstab (причём для /proc в случае работы с GDB должны быть явно описаны права на чтение и запись):
[root@VM ~]# cat /etc/hasher-priv/fstab# Information about mount points for the hasher-priv(8) helper program. # See fstab(5) for details. proc /proc proc rw,nosuid,nodev,noexec,gid=proc,hidepid=2 0 0[root@VM ~]#
hasher-priv (/etc/hasher-priv/system) файловая система указана в опции allowed_mountpoints:
[root@VM ~]# cat /etc/hasher-priv/system# Systemwide configuration for the hasher-priv(8) helper program. # See hasher-priv.conf(5) for details. allowed_mountpoints=/proc,/dev/pts,/dev/shm,/sys prefix=~:/tmp/.private[root@VM ~]#
[root@VM ~]# systemctl restart hasher-privd.service[root@VM ~]#
--mountpoints или, что то же самое, в ключе known_mountpoints конфигурационного файла hasher (~/.hasher/config):
[user@VM ~]$ hsh-shell --mountpoints=/proc
BuildReq: /proc) собираемого пакета, прямой или косвенной (через зависимости сборочных зависимостей пакета).
Важно
[builder@localhost ~]$ gdb ex
GNU gdb (GDB) 14.1.0.56.d739d4fd457-alt1 (ALT Sisyphus)
<...>
Reading symbols from ex...
(gdb)
(gdb) run Starting program: /usr/src/ex <...> Breakpoint 2, fun1 (c=42) at ex.c:9 9 c += 1; (gdb) print c $1 = 42 (gdb) next 10 return fun2(c) + fun2(c*2); (gdb) continue Continuing. Breakpoint 1, fun2 (n=43) at ex.c:5 5 return n*2+1; (gdb) display n 1: n = 43 (gdb) continue Continuing. Breakpoint 1, fun2 (n=86) at ex.c:5 5 return n*2+1; 1: n = 86 (gdb)
(gdb) list
1 #include <stdio.h>
2 int N = 42;
3
4 int fun2(int n) {
5 return n*2+1;
6 }
7
8 int fun1(int c) {
9 c += 1;
10 return fun2(c) + fun2(c*2);
(gdb)
@builder
(gdb) delete breakpoints
Delete all breakpoints? (y or n) y
(gdb) cont
Continuing.
260
266
272
278
284
290
296
302
308
314
[Inferior 1 (process 155112) exited normally]
(gdb) quit
[builder@localhost ~]$
--names для именования этих пользователей и --names для описания дополнительного идентификатора пары (без этого ключа дополнительные пары на одного и того же изначального пользователя не создадутся):
[root@VM ~]# id useruid=1000(user) gid=1000(user) группы=1000(user),10(wheel),100(users),997(hashman),1001(user_a),1002(user_b),36(vmusers)[root@VM ~]# hasher-useradd --names=user_c:user_d --number=2 useruseradd: Warning: missing or non-executable shell '/dev/null' useradd: Warning: missing or non-executable shell '/dev/null' Добавление пользователя user в группу user_c Добавление пользователя user в группу user_d Добавление пользователя user в группу hashman hasher-useradd: enabling hasher-privd Внимание: Отправляется запрос 'systemctl enable hasher-privd.service'. Synchronizing state of hasher-privd.service with SysV service script with /usr/lib/systemd/systemd-sysv-install. Executing: /usr/lib/systemd/systemd-sysv-install enable hasher-privd hasher-useradd: starting hasher-privd[root@VM ~]# id useruid=1000(user) gid=1000(user) группы=1000(user),10(wheel),100(users),997(hashman),1001(user_a),1002(user_b),1003(user_c),1004(user_d),36(vmusers)[root@VM ~]#
--workdir (команды по умолчанию будут выполнять действия над директорией hasher и окружением в ней):
[user@VM ~]$ mkdir hasher2[user@VM ~]$ hsh --init --workdir=hasher2<...>[user@VM ~]$
[user@VM ~]$ hsh-install gdbserver<...> <13>Jul 16 11:57:37 rpmi: gdbserver-14.1.0.56.d739d4fd457-alt1 sisyphus+338901.300.3.1 1706109034 installed[user@VM ~]$ hsh-install --workdir=hasher2 gdb<...> <13>ul 16 11:58:08 rpmi: gdb-14.1.0.56.d739d4fd457-alt1 sisyphus+338901.300.3.1 1706109034 installed[user@VM ~]$
export share_network=1;
8.8.8.8, но сгодится и содержимое /etc/resolv.conf на хост-системе):
[user@VM ~]$ hsh-copy --rooter /etc/resolv.conf /etc/resolv.conf[user@VM ~]$ hsh-copy --workdir=hasher2 --rooter /etc/resolv.conf /etc/resolv.conf
--mountpoints=proc, а для работы сети — share_network=1).
ex.c
#include <stdio.h>
int N = 42;
int fun2(int n) {
return n*2+1;
}
int fun1(int c) {
c += 1;
return fun2(c) + fun2(c*2);
}
int main(int argc, char *argv[]) {
int i;
for(i=0; i <10; i++)
printf("%d\n", fun1(N+i));
return 0;
}
[user@VM ~]$ share_network=1 hsh-shell --mountpoints=/proc
@builder
[builder@localhost ~]$ cat > ex.c<текст программы>[builder@localhost ~]$ cc -g -O0 ex.c -o ex[builder@localhost ~]$ rm -f ex.c
[user@VM ~]$ share_network=1 hsh-shell --mountpoints=/proc --workdir=hasher2
@builder2
[builder@localhost ~]$ cat > ex.c<текст программы>[builder@localhost ~]$
target remote:
[builder@localhost ~]$ gdbserver localhost:5000 ex
Process /usr/src/ex created; pid = 188151
Listening on port 5000
@builder2
[builder@localhost ~]$ gdb
GNU gdb (GDB) 14.1.0.56.d739d4fd457-alt1 (ALT Sisyphus)
<...>
(gdb) target remote localhost:5000
Remote debugging using localhost:5000
Reading /usr/src/ex from remote target...
<...>
0x00007ffff7fe4e40 in _start () from target:/lib64/ld-linux-x86-64.so.2
(gdb)
@builder
<...> Remote debugging from host 127.0.0.1, port 48528@builder2
(gdb) b 9
Breakpoint 1 at 0x555555555156: file ex.c, line 9.
(gdb) cont
Continuing.
<...>
Breakpoint 1, fun1 (c=42) at ex.c:9
warning: Source file is more recent than executable.
9 c += 1;
(gdb) list
4 int fun2(int n) {
5 return n*2+1;
6 }
7
8 int fun1(int c) {
9 c += 1;
10 return fun2(c) + fun2(c*2);
11 }
12
13 int main(int argc, char *argv[]) {
(gdb) delete breakpoints
Delete all breakpoints? (y or n) y
(gdb) cont
Continuing.
[Inferior 1 (process 188103) exited normally]
(gdb) quit
[builder@localhost ~]$
@builder
[builder@localhost ~]$ gdbserver localhost:5000 exProcess /usr/src/ex created; pid = 188151 Listening on port 5000 Remote debugging from host 127.0.0.1, port 48528[builder@localhost ~]$
-tui.
UI, интерфейсом для которых выступает браузер. В качестве примера можно рассмотреть Gdbgui и GDBFrontend — python-пакеты, которые достаточно установить в отладочное окружение с помощью pip install, прав суперпользователя при этом не нужно. После запуска нужно зайти браузером на заданный порт, где будет ожидать крошечный веб-сервер, управляющий GDB.
hypersh.sh для быстрой настройки рабочего окружения.
Hypersh — hyper hsh — позволяет одной командой настраивать окружение, ставить дополнительные пакеты, работать с пакетами с исходным кодом.
hsh --init). После этого, если ему был передан в качестве параметра .src.rpm-пакет, разворачивает его в окружении, а также ставит все его сборочные зависимости.
Важно
hsh --init не отработал) и в нём уже был развёрнут какой-то пакет, второй развернётся в дополнение к первому.
ADDPACKAGES, дополнительные пакеты для установки можно указать с ключом -p);
/proc и /dev/pts.
#!/bin/sh -E
PROG=`basename "$0"`
TEMP=$(getopt -o 'p:rvw:h' --long 'rooter,packages:,verbose,workdir:,help' -n "$PROG" -- "$@") || exit $?
eval set -- "$TEMP"
unset TEMP
WORKDIR="$HOME/hasher"
SHFLAGS=""
ALLFLAGS=""
MOUNTPOINTS=/proc,/dev/pts
ADDPACKAGES="vim-plugin-spec_alt-ftplugin vim-console tree rpm-utils"
USAGE="$PROG — run hsh-shell with network on and some packages installed
Usage: $PROG [OPTIONS] [SRC-RPM]
-p|--packages Additional packages to install
-r|--rooter Run shell commands as «rooter» user
-w|--workdir Specify hasher hierarchy directory ($WORKDIR)
-v|--verbose Print more information
-h|--help Print this help
SRC-RPM is source RPM file to build inside hasher.
When installed, it's build dependencies will be installed as well.
"
while true; do
case "$1" in
-p|--packages) ADDPACKAGES="$ADDPACKAGES $2"; shift;;
-r|--rooter) SHFLAGS="$SHFLAGS --rooter";;
-w|--workdir) WORKDIR="$2"; shift;;
-v|--verbose) ALLFLAGS="$ALLFLAGS --verbose";;
-h|--help) echo "$USAGE" >&2; exit 0;;
--) shift; break;;
esac
shift
done
test -d "$WORKDIR/chroot" || hsh --workdir="$WORKDIR" --mountpoints=$MOUNTPOINTS $ALLFLAGS --init
if [ "$#" = 1 ]; then
hsh-rebuild --workdir="$WORKDIR" $ALLFLAGS --install-only "$1"
hsh-run --workdir="$WORKDIR" $ALLFLAGS -- rpm -i /usr/src/in/srpm/`basename "$1"`
fi
hsh-copy $ALLFLAGS --workdir="$WORKDIR" --rooter /etc/resolv.conf /etc/resolv.conf
hsh-install $ALLFLAGS --workdir="$WORKDIR" --mountpoints=$MOUNTPOINTS $ADDPACKAGES
share_network=1 hsh-shell $ALLFLAGS $SHFLAGS --workdir="$WORKDIR" --mountpoints=$MOUNTPOINTS
[user@VM ~]$ mkdir regex-pkg[user@VM ~]$ cd regex-pkg/[user@VM regex-pkg]$ git init<...> Initialized empty Git repository in /home/user/regex-pkg/.git/[user@VM regex-pkg]$
regex-pkg/regex-no-bags.c
#include <stdio.h>
#include <stdlib.h>
#include <regex.h>
int main(int argc, char** argv) {
char *text;
size_t size = 0;
int len;
regex_t regex;
regcomp(®ex, argv[1], REG_EXTENDED);
for (text = NULL; (len = getline(&text, &size, stdin)) != -1; free(text), text = NULL) {
text[len - 1] = 0;
if (regexec(®ex, text, 0, NULL, 0) == 0)
puts(text);
}
regfree(®ex);
return 0;
}
REG_EXTENDED указывает на использование расширенных регулярных выражений;
regex-pkg/regex-bags.c
#include <stdio.h>
#include <stdlib.h>
#include <regex.h>
#define MAXGR 10
int main(int argc, char** argv) {
char *text;
size_t size = 0;
int len;
regex_t regex;
regmatch_t bags[MAXGR];
regcomp(®ex, argv[1], REG_EXTENDED);
for (text = NULL; (len = getline(&text, &size, stdin)) != -1; free(text), text = NULL) {
text[len - 1] = '\0';
if (regexec(®ex, text, MAXGR, bags, 0) == 0) {
puts(text);
for(int i = 1; i <screen MAXGR && bags[i].rm_so >= 0; i++) {
int begin = bags[i].rm_so;
int end = bags[i].rm_eo;
printf("Bag %d: position %d - %d\t%.*s\n",
i, begin, end, end - begin, text + begin);
}
}
}
regfree(amp;regex);
return 0;
}
Makefile и spec-файл не отличаются никакими специальными командами или директивами:
regex-pkg/Makefile
GENS = regex-no-bags regex-bags
TRASH = *.o *~ o.*
CFLAGS = -Wall
CC = cc
all: regex-no-bags regex-bags
clean:
rm -f $(TRASH)
distclean: clean
rm -f $(GENS)
@user: regex-pkg/regex-pkg.spec
Name: regex-pkg Version: 1.0 Release: alt1 Summary: Test pkg with regex License: GPL-3.0-or-later Group: Development/Other Source0: %name-%version.tar.gz %description This is a small testing package with Regular Expressions %prep %setup %build %make_build %install install -D regex-no-bags %buildroot%_bindir/regex-no-bags install -D regex-bags %buildroot%_bindir/regex-bags %files %_bindir/* %changelog * Tue Jul 15 2025 UsamG1t <usamg1t@altlinux.org> 1.0-alt1 - Initial Build
[user@VM regex-pkg]$ tree. ├── Makefile ├── regex-bags.c ├── regex-no-bags.c └── regex-pkg.spec 1 directory, 4 files[user@VM regex-pkg]$
.gear/rules. Правила оформления .gear/rules можно найти в справочнике по gear:
.gear/rules
tar.gz: . name=@name@-@version@
[user@VM regex-pkg]$ git add[user@VM regex-pkg]$ gear-commit[master (root-commit) 0080d40] 1.0-alt1 5 files changed, 99 insertions(+) create mode 100644 .gear/rules create mode 100644 Makefile create mode 100644 regex-bags.c create mode 100644 regex-no-bags.c create mode 100644 regex-pkg.spec[user@VM regex-pkg]$ gear-hsh<...>[user@VM regex-pkg]$ cd/[user@VM ~]$ ls hasher/repo/x86_64/RPMS.hasher/ | grep regexregex-pkg-1.0-alt1.x86_64.rpm regex-pkg-debuginfo-1.0-alt1.x86_64.rpm[user@VM ~]$
@rooter[user@VM ~]$ hsh --init<...>[user@VM ~]$ cp hasher/repo/x86_64/RPMS.hasher/regex-pkg-1.0-alt1.x86_64.rpm hasher/chroot/.in/[user@VM ~]$ hsh-shell --rooter
[root@localhost .in]# rpm -i regex-pkg-1.0-alt1.x86_64.rpm<13>Jul 15 15:03:44 rpm: regex-pkg-1.0-alt1 1752591330 installed[root@localhost .in]#[root@localhost .in]# which regex-bags/usr/bin/regex-bags[root@localhost .in]# which regex-no-bags/usr/bin/regex-no-bags[root@localhost .in]# cal | regex-no-bags "(2)(.*)(3)"1 2 3 4 5 20 21 22 23 24 25 26 27 28 29 30 31[root@localhost .in]# cal | regex-bags "(2)(.*)(3)"1 2 3 4 5 Bag 1: position 10 - 11 2 Bag 2: position 11 - 13 Bag 3: position 13 - 14 3 20 21 22 23 24 25 26 Bag 1: position 0 - 1 2 Bag 2: position 1 - 10 0 21 22 2 Bag 3: position 10 - 11 3 27 28 29 30 31 Bag 1: position 0 - 1 2 Bag 2: position 1 - 12 7 28 29 30 Bag 3: position 12 - 13 3[root@localhost .in]#
[user@VM ~]$ dateПт 18 июл 2025 11:52:32 MSK[user@VM ~]$ strace dateexecve("/usr/bin/date", ["date"], 0x7ffdb8d7cbe0 /* 79 vars */) = 0 brk(NULL) = 0x55b7781f6000 access("/etc/ld.so.preload", R_OK) = -1 ENOENT (Нет такого файла или каталога) <...> close(1) = 0 close(2) = 0 exit_group(0) = ? +++ exited with 0 +++[user@VM ~]$ strace date |& wc116 715 8509[user@VM ~]$
[user@VM ~]$ strace -e brk datebrk(NULL) = 0x55fdaf32f000 brk(NULL) = 0x55fdaf32f000 brk(0x55fdaf350000) = 0x55fdaf350000 Пт 18 июл 2025 11:54:10 MSK +++ exited with 0 +++[user@VM ~]$
[user@VM ~]$ strace -P /usr/lib/locale/ru_RU.utf8/LC_MESSAGES/SYS_LC_MESSAGES dateopenat(AT_FDCWD, "/usr/lib/locale/ru_RU.utf8/LC_MESSAGES/SYS_LC_MESSAGES", O_RDONLY|O_CLOEXEC) = 3 fstat(3, {st_mode=S_IFREG|0644, st_size=70, ...}) = 0 mmap(NULL, 70, PROT_READ, MAP_PRIVATE, 3, 0) = 0x7fc1adbc6000 close(3) = 0 Пт 18 июл 2025 11:56:14 MSK +++ exited with 0 +++[user@VM ~]$
[user@VM ~]$ strace -e fstat datefstat(3, {st_mode=S_IFREG|0644, st_size=43543, ...}) = 0 fstat(3, {st_mode=S_IFREG|0755, st_size=2012192, ...}) = 0 fstat(3, {st_mode=S_IFREG|0644, st_size=341, ...}) = 0 fstat(3, {st_mode=S_IFREG|0644, st_size=27012, ...}) = 0 fstat(3, {st_mode=S_IFREG|0644, st_size=23, ...}) = 0 fstat(3, {st_mode=S_IFREG|0644, st_size=52, ...}) = 0 fstat(3, {st_mode=S_IFREG|0644, st_size=165, ...}) = 0 fstat(3, {st_mode=S_IFREG|0644, st_size=62, ...}) = 0 fstat(3, {st_mode=S_IFREG|0644, st_size=34, ...}) = 0 fstat(3, {st_mode=S_IFDIR|0755, st_size=4096, ...}) = 0 fstat(3, {st_mode=S_IFREG|0644, st_size=70, ...}) = 0 fstat(3, {st_mode=S_IFREG|0644, st_size=294, ...}) = 0 fstat(3, {st_mode=S_IFREG|0644, st_size=2586930, ...}) = 0 fstat(3, {st_mode=S_IFREG|0644, st_size=3416, ...}) = 0 fstat(3, {st_mode=S_IFREG|0644, st_size=54, ...}) = 0 fstat(3, {st_mode=S_IFREG|0644, st_size=360460, ...}) = 0 fstat(3, {st_mode=S_IFREG|0644, st_size=908, ...}) = 0 fstat(3, {st_mode=S_IFREG|0644, st_size=908, ...}) = 0 fstat(1, {st_mode=S_IFCHR|0620, st_rdev=makedev(0x88, 0), ...}) = 0 Пт 18 июл 2025 11:57:54 MSK +++ exited with 0 +++[user@VM ~]$ strace -e fstat date |& wc21 125 1109[user@VM ~]$ strace -e fstat -v date |& wc21 543 7702[user@VM ~]$
[user@VM ~]$ strace -w -c dateПт 18 июл 2025 11:59:58 MSK % time seconds usecs/call calls errors syscall ------ ----------- ----------- --------- --------- ---------------- 24,36 0,001554 50 31 14 openat 17,81 0,001136 54 21 mmap 13,39 0,000854 854 1 execve 13,25 0,000845 44 19 close 12,34 0,000787 41 19 fstat 3,59 0,000229 76 3 mprotect 2,36 0,000150 150 1 1 access 2,00 0,000128 42 3 brk 1,94 0,000124 41 3 read 1,58 0,000101 50 2 pread64 1,33 0,000085 85 1 munmap 0,85 0,000054 54 1 write 0,85 0,000054 54 1 futex 0,68 0,000043 43 1 arch_prctl 0,65 0,000041 41 1 getrandom 0,62 0,000040 39 1 prlimit64 0,61 0,000039 38 1 rseq 0,60 0,000038 38 1 set_robust_list 0,59 0,000038 37 1 set_tid_address 0,59 0,000038 37 1 lseek ------ ----------- ----------- --------- --------- ---------------- 100,00 0,006379 56 113 15 total[user@VM ~]$
--inject, параметры ключа доступны в man.
%check проверки на основе strace. Для начала напишем программу с достаточным количеством системных вызовов:
write(), читает из них с помощью системного вызова read(), после чего выводит сообщение об успешной итерации в файл вывода:
/tmp;
SIGUSR1 выполняет исключительно информационную функцию, SIGUSR2 по достижении некоторого количества получений сигнала включает механизм завершения программы:
strace-pkg/strace-pkg-1.0.c
#include <stdio.h>
#include <unistd.h>
#include <string.h>
#include <fcntl.h>
#include <signal.h>
volatile int count = 0;
volatile int output_fd;
volatile int fd;
void hdlr(int sig) {
switch(sig) {
case SIGUSR1:
dprintf(output_fd, "SIGUSR1 arrived: 42\n");
break;
case SIGUSR2:
dprintf(output_fd, "SIGUSR2 arrived %d time(s)\n", ++count);
if (count == 3) {close(fd); _exit(0);}
break;
}
}
int main(void) {
output_fd = open("/tmp/strace-pkg/output", O_TRUNC | O_CREAT | O_WRONLY);
sigaction(SIGUSR1, &(struct sigaction) { .sa_handler = hdlr, .sa_flags = SA_RESTART}, NULL);
sigaction(SIGUSR2, &(struct sigaction) { .sa_handler = hdlr, .sa_flags = SA_RESTART}, NULL);
for (int i = 0; i < 10; i++) {
char filename[100] = {}, string[100] = {};
snprintf(filename, 100, "/tmp/strace-pkg/strace-file-%d", i);
fd = open(filename, O_TRUNC | O_CREAT | O_RDWR, 0666);
if (write(fd, "Hello\n\0", strlen("Hello\n\0")) != strlen("Hello\n\0")) {
dprintf(output_fd, "Bad writing\n");
close(fd);
_exit(0);
}
if (read(fd, string, strlen(string)) < 0) {
dprintf(output_fd, "Bad reading\n");
close(fd);
_exit(0);
}
dprintf(output_fd, "strace-file-%d success\n", i);
close(fd);
}
return 0;
}
--inject будет проводиться ручная замена возвращаемых значений, а также будут отправляться сигналы. Программа будет реагировать на приходящие ответы и вести себя согласно описанной структуре.
Makefile добавим описание команд strace --inject:
strace-pkg/Makefile
NAME=strace-pkg VERSION=1.0 PROG=./$(NAME)-$(VERSION) LOGFILE=/tmp/$(NAME)/log OUTPUTFILE=/tmp/$(NAME)/output GENS = /tmp/$(NAME)/ TRASH = *.o *~ o.* CFLAGS = -Wall CC = cc all: $(PROG) check: prep $(PROG) strace -o $(LOGFILE) $(PROG) diff $(OUTPUTFILE) ./check/test-0 strace --inject=read:error=EBADF:when=5 -o $(LOGFILE) $(PROG) diff $(OUTPUTFILE) ./check/test-1 strace --inject=close:retval=0:signal=SIGUSR2:when=4+ \ --inject=read:retval=6:signal=SIGUSR1:when=3 \ -o $(LOGFILE) $(PROG) diff $(OUTPUTFILE) ./check/test-2 strace --inject=rt_sigaction:retval=1:when=1 \ --inject=read:retval=0:signal=SIGUSR1:when=3 \ -o $(LOGFILE) $(PROG) || true grep +++ $(LOGFILE) >> $(OUTPUTFILE) diff $(OUTPUTFILE) ./check/test-3 prep: mkdir /tmp/$(NAME) touch $(LOGFILE) $(OUTPUTFILE) clean: rm -rf $(TRASH) distclean: clean rm -rf $(GENS)
check состоит из четырех тестов, описанных с помощью strace --inject:
read: на его пятый вызов будет возвращена ошибка EBADF (некорректный файловый дескриптор), программа должна будет вывести сообщение об ошибке чтения и корректно завершиться;
read в систему должен будет придти сигнал SIGUSR1, что должно будет отобразиться на выводе, а начиная с четвёртого и далее вызовов close в систему будут поступать сигналы SIGUSR2, которые должны будут привести к досрочному завершению программы;
sigaction для SIGUSR1 не сработает, и по приходу сигнала после третьего read программа аварийно завершится, что будет отражено в записях strace.
strace-pkg/check/test-0 — корректная работа программы:
strace-file-0 success strace-file-1 success strace-file-2 success strace-file-3 success strace-file-4 success strace-file-5 success strace-file-6 success strace-file-7 success strace-file-8 success strace-file-9 success
sstrace-pkg/check/test-1 — read-тест. Заметим, что поскольку до исполнения кода программы производится чтение динамической библиотеки libc (с помощью того же системного вызова read), ошибка должна будет появиться не на пятом, а на четвёртом вызове read программы:
strace-file-0 success strace-file-1 success strace-file-2 success Bad reading
strace-pkg/check/test-2 — тест сигналов. Аналогичная особенность со «сдвигом» вызовов происходит и с close: до выполнения кода программы открываются (и, соответственно, закрываются) файлы кеша и библиотеки libc:
strace-file-0 success SIGUSR1 arrived: 42 strace-file-1 success SIGUSR2 arrived 1 time(s) strace-file-2 success SIGUSR2 arrived 2 time(s) strace-file-3 success SIGUSR2 arrived 3 time(s)
strace-pkg/check/test-3 — тест «необработки» сигнала. Для отслеживания ошибок необходимо будет объединить данные из файла вывода и информацию о завершении процесса:
strace-file-0 success +++ killed by SIGUSR1 +++
strace-pkg/strace-pkg.spec
Name: strace-pkg Version: 1.0 Release: alt1 Summary: Test pkg with strace License: GPL-3.0-or-later Group: Development/Other Source0: %name-%version.tar.gz %description This is a small testing package with Strace check section %prep %setup %build %make_build %install install -D %name-%version %buildroot%_bindir/%name-%version %check make check %files %_bindir/* %changelog * Fri Jul 18 2025 UsamG1t <usamg1t@altlinux.org> 1.0-alt1 - Initial build@user:
.gear/rules
tar.gz: . name=@name@-@version@@user:
[user@VM strace-pkg]$ tree. ├── check │ ├── test-0 │ ├── test-1 │ ├── test-2 │ └── test-3 ├── Makefile ├── strace-pkg-1.0.c └── strace-pkg.spec 2 directories, 7 files[user@VM strace-pkg]$ git add[user@VM strace-pkg]$ gear-commit[master (root-commit) 54d15cc] 1.0-alt1 8 files changed, 144 insertions(+) create mode 100644 .gear/rules create mode 100644 Makefile create mode 100644 check/test-0 create mode 100644 check/test-1 create mode 100644 check/test-2 create mode 100644 check/test-3 create mode 100644 strace-pkg-1.0.c create mode 100644 strace-pkg.spec[user@VM strace-pkg]$
%check:
[user@VM strace-pkg]$ gear-hsh --lazy<...> Wrote: /usr/src/in/srpm/strace-pkg-1.0-alt1.src.rpm (w1.gzdio) Installing strace-pkg-1.0-alt1.src.rpm <...> Executing(%check): /bin/sh -e /usr/src/tmp/rpm-tmp.64947 + umask 022 + /bin/mkdir -p /usr/src/RPM/BUILD + cd /usr/src/RPM/BUILD + cd strace-pkg-1.0 + make check make: Entering directory '/usr/src/RPM/BUILD/strace-pkg-1.0' mkdir /tmp/strace-pkg touch /tmp/strace-pkg/log /tmp/strace-pkg/output strace -o /tmp/strace-pkg/log ./strace-pkg-1.0 diff /tmp/strace-pkg/output ./check/test-0 strace --inject=read:error=EBADF:when=5 -o /tmp/strace-pkg/log ./strace-pkg-1.0 diff /tmp/strace-pkg/output ./check/test-1 strace --inject=close:retval=0:signal=SIGUSR2:when=4+ \ --inject=read:retval=6:signal=SIGUSR1:when=3 \ -o /tmp/strace-pkg/log ./strace-pkg-1.0 diff /tmp/strace-pkg/output ./check/test-2 strace --inject=rt_sigaction:retval=1:when=1 \ --inject=read:retval=0:signal=SIGUSR1:when=3 \ -o /tmp/strace-pkg/log ./strace-pkg-1.0 || true cat /tmp/strace-pkg/log | grep +++ >> /tmp/strace-pkg/output diff /tmp/strace-pkg/output ./check/test-3 make: Leaving directory '/usr/src/RPM/BUILD/strace-pkg-1.0' + exit 0 <...> Wrote: /usr/src/RPM/SRPMS/strace-pkg-1.0-alt1.src.rpm (w2.lzdio) Wrote: /usr/src/RPM/RPMS/x86_64/strace-pkg-1.0-alt1.x86_64.rpm (w2.lzdio) Wrote: /usr/src/RPM/RPMS/x86_64/strace-pkg-debuginfo-1.0-alt1.x86_64.rpm (w2.lzdio) 0.99user 1.29system 0:06.08elapsed 37%CPU (0avgtext+0avgdata 24428maxresident)k 672inputs+1168outputs (0major+142115minor)pagefaults 0swaps[user@VM strace-pkg]$
DX для размера отступа и KEYPAD для режима определения функциональных клавиш. Также заметим наличие некоего конфигурационного файла config.h, речь о котором пойдёт чуть позже:
autoenv-pkg/src/prog.cs
#include <ncurses.h>
#include <unistd.h>
#include <error.h>
#include "config.h"
#ifndef DX
#define DX 3
#endif
int main(void) {
WINDOW *win;
int c = 0;
if (!isatty(0))
error(1, 0, "Not a terminal");
initscr();
noecho();
cbreak();
printw("%s-%s (%s)", PACKAGE_NAME, PACKAGE_VERSION, PACKAGE_BUGREPORT);
refresh();
win = newwin(LINES-2*DX, COLS-2*DX, DX, DX);
#ifdef KEYPAD
keypad(win, TRUE);
#else
keypad(win, FALSE);
#endif
scrollok (win, TRUE);
do {
wprintw(win, " Key: %d, Name: %s\n", c, keyname(c));
box(win, 0, 0);
wrefresh(win);
} while((c = wgetch(win)) != 27);
endwin();
return 0;
}
configure.scan. После использования утилиты получается заготовка профиля для итоговой сборки:
autoenv-pkg/configure.scan
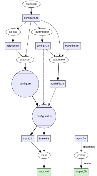
# -*- Autoconf -*- # Process this file with autoconf to produce a configure script. AC_PREREQ([2.72]) AC_INIT([FULL-PACKAGE-NAME], [VERSION], [BUG-REPORT-ADDRESS]) AC_CONFIG_SRCDIR([src/prog.c]) AC_CONFIG_HEADERS([config.h]) # Checks for programs. AC_PROG_CC # Checks for libraries. # Checks for header files. AC_CHECK_HEADERS([unistd.h]) # Checks for typedefs, structures, and compiler characteristics. # Checks for library functions. AC_FUNC_ERROR_AT_LINE AC_OUTPUT
AM_INIT_AUTOMAKE и указание Makefile в AC_CONFIG_FILES);
AC_CHECK_LIB, который генерирует временный файл с текстовым кодом, использующим указанную нами функцию исследуемой библиотеки (в нашем случае initscr). Для проверки наличия заголовочного файла библиотеки используется AC_CHECK_HEADERS;
KEYPAD и с параметром для DX.
confugire.ac он генерирует прототип общего заголовочного файла config.h.in. Здесь описаны все макросы, которые будут проверяться и обрабатываться при сборке программы:
autoenv-pkg/config.h.in
/* config.h.in. Generated from configure.ac by autoheader. */ /* Frame width */ #undef DX /* Define to 1 if you have the <inttypes.h> header file. */ #undef HAVE_INTTYPES_H /* Define to 1 if you have the 'ncurses' library (-lncurses). */ #undef HAVE_LIBNCURSES /* Define to 1 if you have the <ncurses.h> header file. */ #undef HAVE_NCURSES_H /* Define to 1 if you have the <stdint.h> header file. */ #undef HAVE_STDINT_H /* Define to 1 if you have the <stdio.h> header file. */ #undef HAVE_STDIO_H /* Define to 1 if you have the <stdlib.h> header file. */ #undef HAVE_STDLIB_H /* Define to 1 if you have the <strings.h> header file. */ #undef HAVE_STRINGS_H /* Define to 1 if you have the <string.h> header file. */ #undef HAVE_STRING_H /* Define to 1 if you have the <sys/stat.h> header file. */ #undef HAVE_SYS_STAT_H /* Define to 1 if you have the <sys/types.h> header file. */ #undef HAVE_SYS_TYPES_H /* Define to 1 if you have the <unistd.h> header file. */ #undef HAVE_UNISTD_H /* ESC-sequences recognition */ #undef KEYPAD /* Define to the address where bug reports for this package should be sent. */ #undef PACKAGE_BUGREPORT /* Define to the full name of this package. */ #undef PACKAGE_NAME /* Define to the full name and version of this package. */ #undef PACKAGE_STRING /* Define to the one symbol short name of this package. */ #undef PACKAGE_TARNAME /* Define to the home page for this package. */ #undef PACKAGE_URL /* Define to the version of this package. */ #undef PACKAGE_VERSION /* Define to 1 if all of the C89 standard headers exist (not just the ones required in a freestanding environment). This macro is provided for backward compatibility; new code need not use it. */ #undef STDC_HEADERS
Makefile.am специальный Makefile.in-файл для обработки autoconf-ом (такие .in-файлы обычно добавляются в макрос AC_CONFIG_FILES()). При работе утилиты также используется ключ --add-missing, с которым она автоматически устанавливает необходимые для работы исполняемые файлы, библиотеки макросов и прочую технологическую оснастку в каталог сборки.
Makefile, в который большая часть рецептов подставляется автоматически в процессе работы automake:
autoenv-pkg/Makefile.am
CFLAGS = -Wall -O0 -g
bin_PROGRAMS=autoenv
autoenv_SOURCES=src/prog.c
TESTS=isterm.sh
isterm.sh:
echo 'test "`./autoenv < /dev/null 2>&1`" = "./autoenv: Not a terminal"' > $@
chmod +x $@
gitclean:
git clean -df
src;
Важно
<имя исполняемого файла только из alnum-символов>_SOURCES; имена исполняемых файлов могут быть перечислены через пробел в строке bin_PROGRAMS=
configure, который поддерживает разные параметры сборки, в том числе и добавленные разработчиком (например, --enable-keypad). При выполнении configure собираются все итоговые файлы сборки. К ним относятся, например, итоговый Makefile и заполненный config.h, описанный в заголовках исходного кода программы. После выполнения configure он заполнен всеми данными, необходимыми для сборки:
autoenv-pkg/config.h
/* config.h. Generated from config.h.in by configure. */ /* config.h.in. Generated from configure.ac by autoheader. */ /* Frame width */ #define DX 20 /* Define to 1 if you have the <inttypes.h> header file. */ #define HAVE_INTTYPES_H 1 /* Define to 1 if you have the 'ncurses' library (-lncurses). */ #define HAVE_LIBNCURSES 1 /* Define to 1 if you have the <ncurses.h> header file. */ #define HAVE_NCURSES_H 1 /* Define to 1 if you have the <stdint.h> header file. */ #define HAVE_STDINT_H 1 /* Define to 1 if you have the <stdio.h> header file. */ #define HAVE_STDIO_H 1 /* Define to 1 if you have the <stdlib.h> header file. */ #define HAVE_STDLIB_H 1 /* Define to 1 if you have the <strings.h> header file. */ #define HAVE_STRINGS_H 1 /* Define to 1 if you have the <string.h> header file. */ #define HAVE_STRING_H 1 /* Define to 1 if you have the <sys/stat.h> header file. */ #define HAVE_SYS_STAT_H 1 /* Define to 1 if you have the <sys/types.h> header file. */ #define HAVE_SYS_TYPES_H 1 /* Define to 1 if you have the <unistd.h> header file. */ #define HAVE_UNISTD_H 1 /* ESC-sequences recognition */ /* #undef KEYPAD */ /* Define to the address where bug reports for this package should be sent. */ #define PACKAGE_BUGREPORT "UsamG1t" /* Define to the full name of this package. */ #define PACKAGE_NAME "autoenv-pkg" /* Define to the full name and version of this package. */ #define PACKAGE_STRING "autoenv-pkg 1.0" /* Define to the one symbol short name of this package. */ #define PACKAGE_TARNAME "autoenv-pkg" /* Define to the home page for this package. */ #define PACKAGE_URL "" /* Define to the version of this package. */ #define PACKAGE_VERSION "1.0" /* Define to 1 if all of the C89 standard headers exist (not just the ones required in a freestanding environment). This macro is provided for backward compatibility; new code need not use it. */ #define STDC_HEADERS 1
configure можно запускать make, который произведёт итоговую сборку самой программы с учётом всех настроек и зависимостей.
configure.ac;
config.h.in и aclocal для подготовки к работе automake;
Makefile.am;
--add-missing для подготовки Makefile.in;
configure.
configure.ac и Makefile.am и лишь небольшом редактировании этих файлов подготовка к сборке представляет из себя последовательный вызов → → → . Для того чтобы делать эти действия за один раз используется утилита autoreconf с ключами -fisv. Весь путь по созданию конфигурационного окружения показан здесь:

%build есть даже специальный макрос %autoreconf, буквально разворачивающийся в команду autoreconf -fisv. После его исполнения необходимо лишь вызвать configure и завершить сборку с помощью make:
autoenv-pkg/autoenv-pkg.spec
Name: autoenv-pkg Version: 1.0 Release: alt1 Summary: Test pkg with autotool License: GPL-3.0-or-later Group: Development/Other Source0: %name-%version.tar.gz BuildRequires: libncurses-devel %description This is a small testing package, builded by autotools %prep %setup %build %autoreconf %configure %make_build %install %makeinstall_std %check make check %files %_bindir/* %changelog * Mon Jul 21 2025 UsamG1t <usamg1t@altlinux.org> 1.0-alt1 - Initial build
%makeinstall_std разворачивается в make install с параметрами; ни цели install, ни цели check в прототипе Makefile.am нет: их (и десятки других рецептов) добавляет в конечный Makefile сценарий configure.
configure.ac и Makefile.am — gear-репозиторий может выглядеть достаточно компактным. На практике часть промежуточных файлов генерации не считаются такими в рамках разработки. Обычно в итоговый набор файлов входит всё, что необходимо для работы основного конфигурационного сценария configure. Однако мы остановимся на минимальном рабочем варианте:
[user@VM autoenv-pkg]$ tree . .gear. ├── autoenv-pkg.spec ├── configure.ac ├── Makefile.am └── src └── prog.c .gear └── rules 3 directories, 5 files[user@VM autoenv-pkg]$
[user@VM autoenv-pkg]$ gear-hsh
<...>
Wrote: /usr/src/in/srpm/autoenv-pkg-1.0-alt1.src.rpm (w1.gzdio)
Installing autoenv-pkg-1.0-alt1.src.rpm
<...>
%build макрос %autoreconf, действительно, разворачивается в команду пересборки configure:
Executing(%build): /bin/sh -e /usr/src/tmp/rpm-tmp.51756 + umask 022 + /bin/mkdir -p /usr/src/RPM/BUILD + cd /usr/src/RPM/BUILD + cd autoenv-pkg-1.0 + autoreconf -fisv <...>
configure при сборке. В макросе к нему добавляется множество флагов сборки, указывающих на местоположение исходников, библиотек и т.д:
+ ./configure --build=x86_64-alt-linux --host=x86_64-alt-linux --prefix=/usr --exec-prefix=/usr --bindir=/usr/bin --sbindir=/usr/sbin --sysconfdir=/etc --datadir=/usr/share --includedir=/usr/include --libdir=/usr/lib64 --libexecdir=/usr/lib --localstatedir=/var/lib --sharedstatedir=/var/lib --mandir=/usr/share/man --infodir=/usr/share/info --disable-dependency-tracking --disable-silent-rules --runstatedir=/var/run --without-included-gettext configure: WARNING: unrecognized options: --without-included-gettext checking for a BSD-compatible install... /usr/bin/ginstall -c checking whether build environment is sane... yes checking for a race-free mkdir -p... /usr/bin/mkdir -p checking for gawk... gawk
configure проверяются наличие всех сборочных зависимостей системы: наличие make, компилятора gcc и т. д.:
checking whether make sets $(MAKE)... yes checking whether make supports nested variables... yes checking for x86_64-alt-linux-gcc... x86_64-alt-linux-gcc checking whether the C compiler works... yes checking for C compiler default output file name... a.out checking for suffix of executables... checking whether we are cross compiling... no checking for suffix of object files... o checking whether the compiler supports GNU C... yes checking whether x86_64-alt-linux-gcc accepts -g... yes checking for x86_64-alt-linux-gcc option to enable C11 features... none needed checking whether x86_64-alt-linux-gcc understands -c and -o together... yes checking whether make supports the include directive... yes (GNU style) checking dependency style of x86_64-alt-linux-gcc... none
AC_CHECK_LIB проверкам, так и по заголовочным файлам:
checking for initscr in -lncurses... yes checking for stdio.h... yes checking for stdlib.h... yes checking for string.h... yes checking for inttypes.h... yes checking for stdint.h... yes checking for strings.h... yes checking for sys/stat.h... yes checking for sys/types.h... yes checking for unistd.h... yes checking for unistd.h... (cached) yes checking for ncurses.h... yes checking for error_at_line... yes checking that generated files are newer than configure... done
config.status, хранящий информацию и параметры последней удачной сборки окружения:
configure: creating ./config.status config.status: creating Makefile config.status: creating config.h config.status: executing depfiles commands configure: WARNING: unrecognized options: --without-included-gettext <...>
%check, в которой описываются результаты тестирования сценариев из Makefile.am:
Executing(%check): /bin/sh -e /usr/src/tmp/rpm-tmp.61556 + umask 022 + /bin/mkdir -p /usr/src/RPM/BUILD + cd /usr/src/RPM/BUILD + cd autoenv-pkg-1.0 + make check make: Entering directory '/usr/src/RPM/BUILD/autoenv-pkg-1.0' make check-TESTS make[1]: Entering directory '/usr/src/RPM/BUILD/autoenv-pkg-1.0' make[2]: Entering directory '/usr/src/RPM/BUILD/autoenv-pkg-1.0' echo 'test "`./autoenv < /dev/null 2>&1`" = "./autoenv: Not a terminal"' > isterm.sh chmod +x isterm.sh PASS: isterm.sh ============================================================================ Testsuite summary for autoenv-pkg 1.0 ============================================================================ # TOTAL: 1 # PASS: 1 # SKIP: 0 # XFAIL: 0 # FAIL: 0 # XPASS: 0 # ERROR: 0 ============================================================================ make[2]: Leaving directory '/usr/src/RPM/BUILD/autoenv-pkg-1.0' make[1]: Leaving directory '/usr/src/RPM/BUILD/autoenv-pkg-1.0' make: Leaving directory '/usr/src/RPM/BUILD/autoenv-pkg-1.0' + exit 0 <...>
configure). Например, пакет сопровождается обширной документацией, для пересборки которой необходим TeXlive, или секция %check выполняется несколько десятков минут. Во время отладки сборки хочется уметь отключать эти ресурсоёмкие действия (или, допустим, наоборот — включать профилирование), не меняя spec-файла. Для этого в сооществе ALT придумали макросы-переключатели %def_enable/%def_with.
%subst_enable/%subst_with превращаются в соответствующий параметр confgure:
[user@VM ~]$ rpm --eval "%def_enable trololo
%{subst_enable trololo}"
--enable-trololo
rpmbuild … --disable=keypad ….
autoenv-pkg/autoenv-pkg.spec
%def_enable keypad
Name: autoenv-pkg
Version: 1.0
Release: alt1
Summary: Test pkg with autotool
License: GPL-3.0-or-later
Group: Development/Other
Source0: %name-%version.tar.gz
BuildRequires: libncurses-devel
%description
This is a small testing package, builded by autotools
%prep
%setup
%build
%autoreconf
%configure %{subst_enable keypad}
%make_build
%install
%makeinstall_std
%check
make check
%files
%_bindir/*
%changelog
* Mon Jul 21 2025 UsamG1t <usamg1t@altlinux.org> 1.0-alt1
- Initial build
gear-hsh. Заметим, что поскольку по умолчанию макрос определяется, как enabled, сборка без явного указания параметра привела к автоматической подстановке ключа --enable-keypad:
[user@VM autoenv-pkg]$ gear-hsh -v<...> + ./configure --build=x86_64-alt-linux --host=x86_64-alt-linux --prefix=/usr --exec-prefix=/usr --bindir=/usr/bin --sbindir=/usr/sbin --sysconfdir=/etc --datadir=/usr/share --includedir=/usr/include --libdir=/usr/lib64 --libexecdir=/usr/lib --localstatedir=/var/lib --sharedstatedir=/var/lib --mandir=/usr/share/man --infodir=/usr/share/info --disable-dependency-tracking --disable-silent-rules --runstatedir=/var/run --without-included-gettext --enable-keypad <...> Wrote: /usr/src/RPM/SRPMS/autoenv-pkg-1.0-alt1.src.rpm (w2.lzdio) Wrote: /usr/src/RPM/RPMS/x86_64/autoenv-pkg-1.0-alt1.x86_64.rpm (w2.lzdio) Wrote: /usr/src/RPM/RPMS/x86_64/autoenv-pkg-debuginfo-1.0-alt1.x86_64.rpm (w2.lzdio) 4.09user 3.23system 0:11.55elapsed 63%CPU (0avgtext+0avgdata 23496maxresident)k 576inputs+5800outputs (0major+381106minor)pagefaults 0swaps[user@VM autoenv-pkg]$
autoenv[user@VM ~]$ hypersh hasher/repo/SRPMS.hasher/autoenv-pkg-1.0-alt1.src.rpm<...> <13>Jul 24 20:52:04 rpmi: libncurses6-6.3.20220618-alt4 sisyphus+327286.4600.14.1 1711486705 installed <13>Jul 24 20:52:04 rpmi: libtinfo-devel-6.3.20220618-alt4 sisyphus+327286.4600.14.1 1711486705 installed <13>Jul 24 20:52:04 rpmi: libncurses-devel-6.3.20220618-alt4 sisyphus+327286.4600.14.1 1711486705 installed <...>[builder@localhost .in]$logout[user@VM ~]$ cp hasher/repo/x86_64/RPMS.hasher/autoenv-pkg-1.0-alt1.x86_64.rpm hasher/chroot/.in[user@VM ~]$ hypersh --rootermesg: /dev/pts/0: Read-only file system[root@localhost .in]# rpm -i autoenv-pkg-1.0-alt1.x86_64.rpm<13>Jul 24 20:52:58 rpm: autoenv-pkg-1.0-alt1 1753389819 installed[root@localhost .in]# which autoenv/usr/bin/autoenv[root@localhost .in]#
autoenv-pkg-1.0 (UsamG1t) ┌───────────────────────────────────────┐ │ Key: 68, Name: D │ │ Key: 100, Name: d │ │ Key: 265, Name: KEY_F(1) │ │ Key: 266, Name: KEY_F(2) │ │ Key: 267, Name: KEY_F(3) │ │ Key: 268, Name: KEY_F(4) │ │ │ │ │ │ │ │ │ │ │ │ │ │ │ │ │ │ │ │ │ │ │ │ │ │ │ │ │ │ │ │ │ │ │ │ │ │ │ │ │ │ │ │ │ │ │ │ │ │ │ │ │ │ │ │ │ │ │ │ │ │ │ │ │ │ │ │ │ │ │ │ │ └───────────────────────────────────────┘
keypad:
[builder@localhost ~]$ tree -A. ├── RPM │ ├── BUILD │ ├── RPMS │ │ └── noarch │ ├── SOURCES │ │ └── autoenv-pkg-1.0.tar.gz │ ├── SPECS │ │ └── autoenv-pkg.spec │ └── SRPMS ├── debug ├── in │ ├── SOURCE_DATE_EPOCH │ ├── nosrpm │ │ └── autoenv-pkg-1.0-alt1.nosrc.rpm │ └── srpm │ └── autoenv-pkg-1.0-alt1.src.rpm └── tmp 13 directories, 5 files[builder@localhost ~]$ rpmbuild -ba --disable=keypad RPM/SPECS/autoenv-pkg.spec<...> + ./configure --build=x86_64-alt-linux --host=x86_64-alt-linux --prefix=/usr --exec-prefix=/usr --bindir=/usr/bin --sbindir=/usr/sbin --sysconfdir=/etc --datadir=/usr/share --includedir=/usr/include --libdir=/usr/lib64 --libexecdir=/usr/lib --localstatedir=/var/lib --sharedstatedir=/var/lib --mandir=/usr/share/man --infodir=/usr/share/info --disable-dependency-tracking --disable-silent-rules --runstatedir=/var/run --without-included-gettext --disable-keypad <...> Wrote: /usr/src/RPM/SRPMS/autoenv-pkg-1.0-alt1.src.rpm (w2.lzdio) Wrote: /usr/src/RPM/RPMS/x86_64/autoenv-pkg-1.0-alt1.x86_64.rpm (w2.lzdio) Wrote: /usr/src/RPM/RPMS/x86_64/autoenv-pkg-debuginfo-1.0-alt1.x86_64.rpm (w2.lzdio)[builder@localhost ~]$
autoenv[root@localhost .in]# rpm -i /usr/src/RPM/RPMS/x86_64/autoenv-pkg-1.0-alt1.x86_64.rpm<13>Jul 24 21:07:51 rpm: autoenv-pkg-1.0-alt1 1753391141 installed[root@localhost .in]# which autoenv/usr/bin/autoenv[root@localhost .in]# ls -la /usr/bin/autoenv-rwxr-xr-x 1 root root 14608 Jul 24 21:05 /usr/bin/autoenv[root@localhost .in]# dateThu Jul 24 21:08:23 UTC 2025[root@localhost .in]#
autoenv-pkg-1.0 (UsamG1t) ┌───────────────────────────────────────┐ │ Key: 68, Name: D │ │ Key: 100, Name: d │ │ │ │ │ │ │ │ │ │ │ │ │ │ │ │ │ │ │ │ │ │ │ │ │ │ │ │ │ │ │ │ │ │ │ │ │ │ │ │ │ │ │ │ │ │ │ │ │ │ │ │ │ │ │ │ │ │ │ │ │ │ │ │ │ │ │ │ │ │ │ │ │ └───────────────────────────────────────┘
frame — требует задавать некоторое значение. Явно укажем его в качестве параметра configure, а для определения будем использовать специальную ifdef-конструкцию: configure … --enable-frame=%{?framewidth:%framewidth}%{!?framewidth:3}. Тогда при вызове rpmbuild можно будет переопределить значение макроса с помощью rpmbuild --define 'framewidth 20' …, а при его отсутствии будет использоваться значение по умолчанию.
frame в наш пакет:
autoenv-pkg/autoenv-pkg.spec
%def_enable keypad
Name: autoenv-pkg
Version: 1.0
Release: alt1
Summary: Test pkg with autotool
License: GPL-3.0-or-later
Group: Development/Other
Source0: %name-%version.tar.gz
BuildRequires: libncurses-devel
%description
This is a small testing package, builded by autotools
%prep
%setup
%build
%autoreconf
%configure %{subst_enable keypad} --enable-frame=%{?framewidth:%framewidth}%{!?framewidth:3}
%make_build
%install
%makeinstall_std
%check
make check
%files
%_bindir/*
%changelog
* Mon Jul 21 2025 UsamG1t <usamg1t@altlinux.org> 1.0-alt1
- Initial build
@user[user@VM autoenv-pkg]$ gear-hsh -v<...> + ./configure --build=x86_64-alt-linux --host=x86_64-alt-linux --prefix=/usr --exec-prefix=/usr --bindir=/usr/bin --sbindir=/usr/sbin --sysconfdir=/etc --datadir=/usr/share --includedir=/usr/include --libdir=/usr/lib64 --libexecdir=/usr/lib --localstatedir=/var/lib --sharedstatedir=/var/lib --mandir=/usr/share/man --infodir=/usr/share/info --disable-dependency-tracking --disable-silent-rules --runstatedir=/var/run --without-included-gettext --enable-keypad --enable-frame=3 <...>[user@VM autoenv-pkg]$
autoenv[user@VM ~]$ hypersh hasher/repo/SRPMS.hasher/autoenv-pkg-1.0-alt1.src.rpm<...> <13>Jul 24 21:25:13 rpmi: libncurses6-6.3.20220618-alt4 sisyphus+327286.4600.14.1 1711486705 installed <13>Jul 24 21:25:13 rpmi: libtinfo-devel-6.3.20220618-alt4 sisyphus+327286.4600.14.1 1711486705 installed <13>Jul 24 21:25:13 rpmi: libncurses-devel-6.3.20220618-alt4 sisyphus+327286.4600.14.1 1711486705 installed <...>[builder@localhost .in]$logout[user@VM ~]$ cp hasher/repo/x86_64/RPMS.hasher/autoenv-pkg-1.0-alt1.x86_64.rpm hasher/chroot/.in[user@VM ~]$ hypersh --rootermesg: /dev/pts/0: Read-only file system[root@localhost .in]# rpm -i autoenv-pkg-1.0-alt1.x86_64.rpm<13>Jul 24 21:26:25 rpm: autoenv-pkg-1.0-alt1 1753392208 installed[root@localhost .in]#
autoenv-pkg-1.0 (UsamG1t) ┌───────────────────────────────────────┐ │ │ │ │ │ │ │ │ │ │ │ │ │ │ │ │ │ │ │ │ │ │ │ │ │ │ │ │ │ │ │ │ │ │ │ │ │ │ │ │ │ │ │ │ │ │ │ │ │ │ │ │ │ │ │ │ │ │ │ │ │ │ │ │ │ │ │ │ │ │ │ │ │ │ │ │ │ │ │ │ │ │ │ │ │ │ │ │ │ │ └───────────────────────────────────────┘
@rooter[builder@localhost ~]$ rpmbuild -ba --define 'framewidth 20' RPM/SPECS/autoenv-pkg.spec<...> + ./configure --build=x86_64-alt-linux --host=x86_64-alt-linux --prefix=/usr --exec-prefix=/usr --bindir=/usr/bin --sbindir=/usr/sbin --sysconfdir=/etc --datadir=/usr/share --includedir=/usr/include --libdir=/usr/lib64 --libexecdir=/usr/lib --localstatedir=/var/lib --sharedstatedir=/var/lib --mandir=/usr/share/man --infodir=/usr/share/info --disable-dependency-tracking --disable-silent-rules --runstatedir=/var/run --without-included-gettext --enable-keypad --enable-frame=20 <...> Wrote: /usr/src/RPM/SRPMS/autoenv-pkg-1.0-alt1.src.rpm (w2.lzdio) Wrote: /usr/src/RPM/RPMS/x86_64/autoenv-pkg-1.0-alt1.x86_64.rpm (w2.lzdio) Wrote: /usr/src/RPM/RPMS/x86_64/autoenv-pkg-debuginfo-1.0-alt1.x86_64.rpm (w2.lzdio)[builder@localhost ~]$
autoenv[root@localhost .in]# rpm -i --replacefiles /usr/src/RPM/RPMS/x86_64/autoenv-pkg-1.0-alt1.x86_64.rpm<13>Jul 28 06:28:55 rpm: autoenv-pkg-1.0-alt1 1753683871 installed[root@localhost .in]#
autoenv-pkg-1.0 (UsamG1t)
┌───────────────────────────────────────┐
│ │
│ │
│ │
│ │
│ │
│ │
│ │
│ │
│ │
│ │
│ │
└───────────────────────────────────────┘
/usr/share/locale с указанием кода локали, класса объектов и т. н. домена.
in-place/src/sheepcounter.c
#include <stdio.h>
#include <stdlib.h>
#include <libgen.h>
#include <libintl.h>
#include <locale.h>
#define _(STRING) gettext(STRING)
int main(int argc, char *argv[])
{
int count;
setlocale (LC_ALL, "");
bindtextdomain (PACKAGE, LOCALE_PATH);
textdomain (PACKAGE);
/* Simple text */
puts(_("Let's count sheeps together!\n"));
puts(_("How many sheeps do you want to count? "));
scanf("%d", &count);
#ifndef NUMBERS
while (count >= 10) {
puts(_("Oh, I know only digits, not numbers, try again: "));
scanf("%d", &count);
}
#endif
for(int i = 1; i <= count; i++)
/* Plural example */
printf(ngettext("We counted %d sheep\n", "We counted %d sheeps\n", i), i);
return 0;
}
locale.h обозначаются элементы, которые необходимо будет локализовать. Для элементов, в которых возможна множественная форма, указывается также параметр, от которого она будет зависеть.
<директория>/<код_локали>/<класс_объекта>/<домен>.mo. Сам домен устанавливается функцией textdomain().
xgettext -k_ -c src/sheepcounter.c -o po/sheepcounter.pot:
sheepcounter-pkg/po/sheepcounter.pot
# SOME DESCRIPTIVE TITLE. # Copyright (C) YEAR THE PACKAGE'S COPYRIGHT HOLDER # This file is distributed under the same license as the PACKAGE package. # FIRST AUTHOR <EMAIL@ADDRESS>, YEAR. # #, fuzzy msgid "" msgstr "" "Project-Id-Version: PACKAGE VERSION\n" "Report-Msgid-Bugs-To: \n" "POT-Creation-Date: 2025-07-24 17:22+0300\n" "PO-Revision-Date: YEAR-MO-DA HO:MI+ZONE\n" "Last-Translator: FULL NAME <EMAIL@ADDRESS>\n" "Language-Team: LANGUAGE <LL@li.org>\n" "Language: \n" "MIME-Version: 1.0\n" "Content-Type: text/plain; charset=CHARSET\n" "Content-Transfer-Encoding: 8bit\n" "Plural-Forms: nplurals=INTEGER; plural=EXPRESSION;\n" #. Simple text #: src/sheepcounter.c:19 msgid "Let's count sheeps together!\n" msgstr "" #: src/sheepcounter.c:20 msgid "How many sheeps do you want to count? " msgstr "" #: src/sheepcounter.c:26 msgid "Oh, I know only digits, not numbers, try again: " msgstr "" #. Plural example #: src/sheepcounter.c:33 #, c-format msgid "We counted %d sheep\n" msgid_plural "We counted %d sheeps\n" msgstr[0] "" msgstr[1] ""
msginit -i po/sheepcounter.pot -o po/ru.po -l ru_RU.UTF-8. При наличии уже написанного перевода (например, при внесении каких-то изменений в исходный текст программы, требующих дополнительной локализации) шаблон сначала обновляется, а затем на его основе с помощью утилиты msgmerge обновляется и старый перевод: msgmerge -U po/ru.po po/sheepcounter.pot. Новые сообщения оказываются с пустым переводом, перевод исчезнувших сообщений комментируется, но не удаляется, а переводы старых, но слегка изменившихся сообщений, помечаются флагом fuzzy — «нечёткий».
.po-файле автор:
sheepcounter-pkg/po/ru.po
# Russian translations for PACKAGE package # Английские переводы для пакета PACKAGE. # Copyright (C) 2025 THE PACKAGE'S COPYRIGHT HOLDER # This file is distributed under the same license as the PACKAGE package. # <user@usamg1tvm>, 2025. # msgid "" msgstr "" "Project-Id-Version: PACKAGE VERSION\n" "Report-Msgid-Bugs-To: \n" "POT-Creation-Date: 2025-07-24 17:22+0300\n" "PO-Revision-Date: 2025-07-24 17:34+0300\n" "Last-Translator: <user@usamg1tvm>\n" "Language-Team: Russian <gnu@d07.ru>\n" "Language: ru\n" "MIME-Version: 1.0\n" "Content-Type: text/plain; charset=UTF-8\n" "Content-Transfer-Encoding: 8bit\n" "Plural-Forms: nplurals=3; plural=(n%10==1 && n%100!=11 ? 0 : n%10>=2 && n" "%10<=4 && (n%100<10 || n%100>=20) ? 1 : 2);\n" #. Simple text #: src/sheepcounter.c:19 msgid "Let's count sheeps together!\n" msgstr "Давай считать овец вместе!\n" #: src/sheepcounter.c:20 msgid "How many sheeps do you want to count? " msgstr "Сколько овец ты хочешь посчитать? " #: src/sheepcounter.c:26 msgid "Oh, I know only digits, not numbers, try again: " msgstr "Оу, я знаю только цифры, не числа, напиши что-то другое: " #. Plural example #: src/sheepcounter.c:33 #, c-format msgid "We counted %d sheep\n" msgid_plural "We counted %d sheeps\n" msgstr[0] "Мы посчитали %d овцу\n" msgstr[1] "Мы посчитали %d овцы\n" msgstr[2] "Мы посчитали %d овец\n"
mkdir -p ru/LC_MESSAGES/ msgfmt po/ru.po -o ru/LC_MESSAGES/sheepcounter.mo
PACKAGE и LOCALE_PATH в самой программе не определены — мы можем задать их напрямую из командной строки. В нашем случае переводы искать надо прямо в текущем каталоге, а домен называется sheepcounter:
[user@VM in-place]$ cc -DPACKAGE='"sheepcounter"' -D LOCALE_PATH='"."' src/sheepcounter.c -o sheepcounter[user@VM in-place]$ ./sheepcounterДавай считать овец вместе! Сколько овец ты хочешь посчитать? 10 Оу, я знаю только цифры, не числа, напиши что-то другое: 5 Мы посчитали 1 овцу Мы посчитали 2 овцы Мы посчитали 3 овцы Мы посчитали 4 овцы Мы посчитали 5 овец[user@VM in-place]$ LC_MESSAGES=en_US.UTF-8 ./sheepcounterLet's count sheeps together! How many sheeps do you want to count? 4 We counted 1 sheep We counted 2 sheeps We counted 3 sheeps We counted 4 sheeps[user@VM in-place]$
/usr/share/locale. Расположение файла с доменом в ней стандартное — /usr/share/locale/<код_локали>/<класс_объекта>/<домен>.mo .
Makefile, в котором макрос PACKAGE зададим сразу, а вот расположение директории с локалями оставим на усмотрение автора пакета. Обычно make игнорирует описание переменных в Makefile, если пользователь переопределил их из командной строки. Для того чтобы дополнить описание в Makefile командной строкой, пометим его ключевым словом override и используем операцию «+=»:
sheepcounter-pkg/Makefile
RU = ru/LC_MESSAGES
PROGRAM = sheepcounter
override CFLAGS += -Wall -O0 -g -DPACKAGE='"$(PROGRAM)"'
CC = cc
GENS = */*.mo $(PROGRAM) */*.pot
TRASH = *.o *~ */*~ o.*
all: $(RU)/$(PROGRAM).mo $(PROGRAM)
$(PROGRAM): src/$(PROGRAM).c
$(CC) $(CFLAGS) $< -o $@
$(RU)/$(PROGRAM).mo: po/ru.po
mkdir -p `dirname $@`
msgfmt $< -o $@
po/$(PROGRAM).pot: src/$(PROGRAM).c
xgettext -k_ -c $< -o $@
po/ru.po: po/$(PROGRAM).pot
msgmerge -U $@ $<
clean:
rm -f $(TRASH)
distclean: clean
rm -f $(GENS)
.gear/rules и spec-файл:
sheepcounter-pkg/.gear/rules
spec: .gear/sheepcounter.spec tar.gz: . name=@name@-@version@
LOCALE_PATH таким образом, чтобы перевод находился после установки пакета. Поскольку в Makefile всё для конкатенации уже написано, здесь необходимо просто указать данные для конкатенации в соответствующей переменной:
sheepcounter-pkg/.gear/sheepcounter.spec
Name: sheepcounter Version: 0.0 Release: alt1 Summary: Test pkg with i18n License: GPL-3.0-or-later Group: Development/Other Source0: %name-%version.tar.gz %description This is a small testing package, builded with i18n %prep %setup %build make CFLAGS=-DLOCALE_PATH=\'\"%_datadir/locale\"\' %install install -D %name %buildroot%_bindir/%name install -D -m644 ru/LC_MESSAGES/%name.mo %buildroot%_datadir/locale/ru/LC_MESSAGES/%name.mo %files %_bindir/%name %_datadir/locale/*/*/*.mo %changelog * Wed Jul 30 2025 UsamG1t <usamg1t@altlinux.org> 0.0-alt1 - Initial build
%files явно описаны итоговые файлы пакета.
@rooter[user@VM sheepcounter-pkg]$ gear-hsh --lazy<...>[user@VM sheepcounter-pkg]$ cp ~/hasher/repo/x86_64/RPMS.hasher/sheepcounter-0.0-alt1.x86_64.rpm ~/hasher/chroot/.in[user@VM sheepcounter-pkg]$ hypersh --rooter
[root@localhost .in]# rpm -i sheepcounter-0.0-alt1.x86_64.rpm<13>Jul 30 05:59:13 rpm: sheepcounter-0.0-alt1 1753854986 installed[root@localhost .in]# which sheepcounter/usr/bin/sheepcounter[root@localhost .in]# localeLANG=C.UTF-8 LC_CTYPE="C.UTF-8" LC_NUMERIC="C.UTF-8" LC_TIME="C.UTF-8" LC_COLLATE="C.UTF-8" LC_MONETARY="C.UTF-8" LC_MESSAGES="C.UTF-8" LC_PAPER="C.UTF-8" LC_NAME="C.UTF-8" LC_ADDRESS="C.UTF-8" LC_TELEPHONE="C.UTF-8" LC_MEASUREMENT="C.UTF-8" LC_IDENTIFICATION="C.UTF-8" LC_ALL=[root@localhost .in]# sheepcounterLet's count sheeps together! How many sheeps do you want to count? 10 Oh, I know only digits, not numbers, try again: 6 We counted 1 sheep We counted 2 sheeps We counted 3 sheeps We counted 4 sheeps We counted 5 sheeps We counted 6 sheeps[root@localhost .in]# LC_MESSAGES=ru_RU.UTF-8 sheepcounterДавай считать овец вместе! Сколько овец ты хочешь посчитать? 8 Мы посчитали 1 овцу Мы посчитали 2 овцы Мы посчитали 3 овцы Мы посчитали 4 овцы Мы посчитали 5 овец Мы посчитали 6 овец Мы посчитали 7 овец Мы посчитали 8 овец[root@localhost .in]#
po/Makefile.am. Он и финальный po/Makefile целиком генерируются из файлов po/Makevars (с настройкой дополнительных переменных po/Makefile) и po/POTFILES.in (со списком источников сообщений, требующих перевода). Название файла с переводом выбирается автоматически — это код языка + расширение .po, в нашем случае — ru.po.
po/Makevars подойдёт стандартный; в ALT он входит с состав пакета gettext-tools:
[user@VM sheepcounter-pkg] cp /usr/share/gettext/po/Makevars.template po/Makevars
sheepcounter.c:
sheepcounter-pkg/po/POTFILES.in
src/sheepcounter.c
Makefile в каждом компоненте проекта — в базовой директории, в src/ и в /po; для двух из них напишем примитивные Makefile.am:
sheepcounter-pkg/Makefile.am
SUBDIRS = src po
PACKAGE попадёт в файл config.h, который создаётся после ./configure. Расположение директории с системной локалью тоже задаётся с помощью configure и доступно в Makefile под именем localedir. В качестве макроса Си LOCALE_PATH мы его определим, как и раньше, самостоятельно — дополнив список параметров компилятора Си, которые ему подсовывает automake:
sheepcounter-pkg/src/Makefile.am
CFLAGS = -Wall -O0 -g AM_CFLAGS=-D'LOCALE_PATH="$(localedir)"' bin_PROGRAMS=sheepcounter
config.h в список заголовочных файлов нашей программы:
sheepcounter-pkg/src/sheepcounter.c
#include <stdio.h> #include <stdlib.h> #include <libgen.h> #include <libintl.h> #include <locale.h> #include "config.h" #define _(STRING) gettext(STRING) … …
configure.ac. В нем для локализации указываются зависимости на GNU gettext, языки переводов, а также генерат po/Makefile.in в макросе AC_CONFIG_FILES.
--{enable/disable}-numbers. Ключи присваивают макросу значения yes или no соответственно, в зависимости от значения с помощью макроса условия AS_IF производится его определение:
sheepcounter-pkg/configure.ac
# -*- Autoconf -*-
# Process this file with autoconf to produce a configure script.
AC_INIT([sheepcounter], [1.0], [UsamG1t])
AM_INIT_AUTOMAKE([foreign])
AM_GNU_GETTEXT(external)
AM_GNU_GETTEXT_REQUIRE_VERSION(0.21)
AC_CONFIG_SRCDIR([src/sheepcounter.c])
AC_CONFIG_HEADERS([config.h])
ALL_LINGUAS="ru"
# Checks for programs.
AC_PROG_CC
# Checks for libraries.
# Checks for header files.
AC_CHECK_HEADERS([libintl.h locale.h stdlib.h])
# Optional clues
AC_ARG_ENABLE([numbers],
AS_HELP_STRING([--enable-numbers],[Enable not only digits counting]),
AS_IF([test "$enable_numbers" = "yes"],
AC_DEFINE(NUMBERS, [], [Numbers counting acception]))
)
# Checks for typedefs, structures, and compiler characteristics.
# Checks for library functions.
AC_CHECK_FUNCS([realpath setlocale])
AC_FUNC_ERROR_AT_LINE
AC_CONFIG_FILES([Makefile po/Makefile.in src/Makefile])
AC_OUTPUT
. ├── configure.ac ├── Makefile.am ├── po │ ├── Makevars │ ├── POTFILES.in │ └── ru.po └── src ├── Makefile.am └── sheepcounter.c
sheepcounter-pkg/.gear/sheepcounter.spec
%def_disable numbers
Name: sheepcounter
Version: 1.0
Release: alt1
Summary: Test pkg with i18n
License: GPL-3.0-or-later
Group: Development/Other
Source0: %name-%version.tar.gz
%description
This is a small testing package, builded with i18n
%prep
%setup
%build
%autoreconf
%configure %{subst_enable numbers}
%make_build
%install
%makeinstall_std
%files
%_bindir/%name
%_datadir/locale/*/*/*.mo
%changelog
* Wed Jul 30 2025 UsamG1t <usamg1t@altlinux.org> 1.0-alt1
- Autotools upgrade
* Wed Jul 30 2025 UsamG1t <usamg1t@altlinux.org> 0.0-alt1
- Initial build
[user@VM sheepcounter-pkg]$ gear-hsh
<...>
+ ./configure --build=x86_64-alt-linux --host=x86_64-alt-linux --prefix=/usr --exec-prefix=/usr --bindir=/usr/bin --sbindir=/usr/sbin --sysconfdir=/etc --datadir=/usr/share --includedir=/usr/include --libdir=/usr/lib64 --libexecdir=/usr/lib --localstatedir=/var/lib --sharedstatedir=/var/lib --mandir=/usr/share/man --infodir=/usr/share/info --disable-dependency-tracking --disable-silent-rules --runstatedir=/var/run --without-included-gettext --disable-numbers
<...>
.mo-файла с его последующей установкой в правильную директорию:
Making all in po
<...>
rm -f ru.gmo && /usr/bin/msgmerge --for-msgfmt -o ru.1po ru.po sheepcounter.pot && /usr/bin/msgfmt -c --statistics --verbose -o ru.gmo ru.1po && rm -f ru.1po
<...>
Making install in po
make[1]: Entering directory '/usr/src/RPM/BUILD/sheepcounter-1.0/po'
installing ru.gmo as /usr/src/tmp/sheepcounter-buildroot/usr/share/locale/ru/LC_MESSAGES/sheepcounter.mo
<...>
Wrote: /usr/src/RPM/SRPMS/sheepcounter-1.0-alt1.src.rpm (w2.lzdio)
Wrote: /usr/src/RPM/RPMS/x86_64/sheepcounter-1.0-alt1.x86_64.rpm (w2.lzdio)
Wrote: /usr/src/RPM/RPMS/x86_64/sheepcounter-debuginfo-1.0-alt1.x86_64.rpm (w2.lzdio)
5.85user 4.55system 0:14.41elapsed 72%CPU (0avgtext+0avgdata 22040maxresident)k
128inputs+11632outputs (0major+541655minor)pagefaults 0swaps
[user@VM sheepcounter-pkg]$
@rooter[user@VM ~]$ hypersh hasher/repo/SRPMS.hasher/sheepcounter-1.0-alt1.src.rpm<...>[user@VM ~]$ cp hasher/repo/x86_64/RPMS.hasher/sheepcounter-1.0-alt1.x86_64.rpm hasher/chroot/.in/[user@VM ~]$ hypersh --rooter
@builder[root@localhost .in]# rpm -i sheepcounter-1.0-alt1.x86_64.rpm<13>Jul 30 10:03:41 rpm: sheepcounter-1.0-alt1 1753869570 installed[root@localhost .in]# ls /usr/share/locale/ru/LC_MESSAGES/sheepcounter.mo/usr/share/locale/ru/LC_MESSAGES/sheepcounter.mo[root@localhost .in]# sheepcounterLet's count sheeps together! How many sheeps do you want to count? 30 Oh, I know only digits, not numbers, try again: 3 We counted 1 sheep We counted 2 sheeps We counted 3 sheeps[root@localhost .in]# LC_MESSAGES=ru_RU.UTF-8 sheepcounterДавай считать овец вместе! Сколько овец ты хочешь посчитать? 5 Мы посчитали 1 овцу Мы посчитали 2 овцы Мы посчитали 3 овцы Мы посчитали 4 овцы Мы посчитали 5 овец[root@localhost .in]#
@rooter[builder@localhost ~]$ tree -A. ├── RPM │ ├── BUILD │ ├── RPMS │ │ └── noarch │ ├── SOURCES │ │ └── sheepcounter-pkg-1.0.tar.gz │ ├── SPECS │ │ └── sheepcounter-pkg.spec │ └── SRPMS ├── debug ├── in │ ├── SOURCE_DATE_EPOCH │ ├── nosrpm │ │ └── sheepcounter-pkg-1.0-alt1.nosrc.rpm │ └── srpm │ └── sheepcounter-pkg-1.0-alt1.src.rpm └── tmp 13 directories, 5 files[builder@localhost ~]$ rpmbuild -ba -enable=numbers RPM/SPECS/sheepcounter.spec<...> + ./configure --build=x86_64-alt-linux --host=x86_64-alt-linux --prefix=/usr --exec-prefix=/usr --bindir=/usr/bin --sbindir=/usr/sbin --sysconfdir=/etc --datadir=/usr/share --includedir=/usr/include --libdir=/usr/lib64 --libexecdir=/usr/lib --localstatedir=/var/lib --sharedstatedir=/var/lib --mandir=/usr/share/man --infodir=/usr/share/info --disable-dependency-tracking --disable-silent-rules --runstatedir=/var/run --without-included-gettext --enable-numbers <...> Wrote: /usr/src/RPM/SRPMS/sheepcounter-1.0-alt1.src.rpm (w2.lzdio) Wrote: /usr/src/RPM/RPMS/x86_64/sheepcounter-1.0-alt1.x86_64.rpm (w2.lzdio) Wrote: /usr/src/RPM/RPMS/x86_64/sheepcounter-debuginfo-1.0-alt1.x86_64.rpm (w2.lzdio)[builder@localhost ~]$
[root@localhost .in]# rpm -i --replacefiles /usr/src/RPM/RPMS/x86_64/sheepcounter-1.0-alt1.x86_64.rpm<13>Jul 30 10:10:19 rpm: sheepcounter-1.0-alt1 1753870086 installed[root@localhost .in]#[root@localhost .in]# sheepcounterLet's count sheeps together! How many sheeps do you want to count? 10 We counted 1 sheep We counted 2 sheeps We counted 3 sheeps We counted 4 sheeps We counted 5 sheeps We counted 6 sheeps We counted 7 sheeps We counted 8 sheeps We counted 9 sheeps We counted 10 sheeps[root@localhost .in]# LC_MESSAGES=ru_RU.UTF-8 sheepcounterДавай считать овец вместе! Сколько овец ты хочешь посчитать? 21 Мы посчитали 1 овцу Мы посчитали 2 овцы Мы посчитали 3 овцы Мы посчитали 4 овцы Мы посчитали 5 овец Мы посчитали 6 овец Мы посчитали 7 овец Мы посчитали 8 овец Мы посчитали 9 овец Мы посчитали 10 овец Мы посчитали 11 овец Мы посчитали 12 овец Мы посчитали 13 овец Мы посчитали 14 овец Мы посчитали 15 овец Мы посчитали 16 овец Мы посчитали 17 овец Мы посчитали 18 овец Мы посчитали 19 овец Мы посчитали 20 овец Мы посчитали 21 овцу[root@localhost .in]#
diff / patch (или git diff / patch) — всё ещё более гибкий инструмент, а явное хранение различий в .patch-файлах более наглядно.
-i зададим постфикс для имени файла, в котором будет сохранена версия файла до изменения:
[user@VM ~]$ mkdir calend-patches[user@VM ~]$ cd calend-patches/[user@VM calend-patches]$ cal -y > calend[user@VM calend-patches]$ cat calend2025 Январь Февраль Март Пн Вт Ср Чт Пт Сб Вс Пн Вт Ср Чт Пт Сб Вс Пн Вт Ср Чт Пт Сб Вс 1 2 3 4 5 1 2 1 2 6 7 8 9 10 11 12 3 4 5 6 7 8 9 3 4 5 6 7 8 9 13 14 15 16 17 18 19 10 11 12 13 14 15 16 10 11 12 13 14 15 16 20 21 22 23 24 25 26 17 18 19 20 21 22 23 17 18 19 20 21 22 23 27 28 29 30 31 24 25 26 27 28 24 25 26 27 28 29 30 31 Апрель Май Июнь Пн Вт Ср Чт Пт Сб Вс Пн Вт Ср Чт Пт Сб Вс Пн Вт Ср Чт Пт Сб Вс 1 2 3 4 5 6 1 2 3 4 1 7 8 9 10 11 12 13 5 6 7 8 9 10 11 2 3 4 5 6 7 8 14 15 16 17 18 19 20 12 13 14 15 16 17 18 9 10 11 12 13 14 15 21 22 23 24 25 26 27 19 20 21 22 23 24 25 16 17 18 19 20 21 22 28 29 30 26 27 28 29 30 31 23 24 25 26 27 28 29 30 Июль Август Сентябрь Пн Вт Ср Чт Пт Сб Вс Пн Вт Ср Чт Пт Сб Вс Пн Вт Ср Чт Пт Сб Вс 1 2 3 4 5 6 1 2 3 1 2 3 4 5 6 7 7 8 9 10 11 12 13 4 5 6 7 8 9 10 8 9 10 11 12 13 14 14 15 16 17 18 19 20 11 12 13 14 15 16 17 15 16 17 18 19 20 21 21 22 23 24 25 26 27 18 19 20 21 22 23 24 22 23 24 25 26 27 28 28 29 30 31 25 26 27 28 29 30 31 29 30 Октябрь Ноябрь Декабрь Пн Вт Ср Чт Пт Сб Вс Пн Вт Ср Чт Пт Сб Вс Пн Вт Ср Чт Пт Сб Вс 1 2 3 4 5 1 2 1 2 3 4 5 6 7 6 7 8 9 10 11 12 3 4 5 6 7 8 9 8 9 10 11 12 13 14 13 14 15 16 17 18 19 10 11 12 13 14 15 16 15 16 17 18 19 20 21 20 21 22 23 24 25 26 17 18 19 20 21 22 23 22 23 24 25 26 27 28 27 28 29 30 31 24 25 26 27 28 29 30 29 30 31[user@VM calend-patches]$ sed -i.old1 's/а/@/g' calend[user@VM calend-patches]$ cat calend2025 Янв@рь Февр@ль М@рт Пн Вт Ср Чт Пт Сб Вс Пн Вт Ср Чт Пт Сб Вс Пн Вт Ср Чт Пт Сб Вс 1 2 3 4 5 1 2 1 2 6 7 8 9 10 11 12 3 4 5 6 7 8 9 3 4 5 6 7 8 9 13 14 15 16 17 18 19 10 11 12 13 14 15 16 10 11 12 13 14 15 16 20 21 22 23 24 25 26 17 18 19 20 21 22 23 17 18 19 20 21 22 23 27 28 29 30 31 24 25 26 27 28 24 25 26 27 28 29 30 31 Апрель М@й Июнь Пн Вт Ср Чт Пт Сб Вс Пн Вт Ср Чт Пт Сб Вс Пн Вт Ср Чт Пт Сб Вс 1 2 3 4 5 6 1 2 3 4 1 7 8 9 10 11 12 13 5 6 7 8 9 10 11 2 3 4 5 6 7 8 14 15 16 17 18 19 20 12 13 14 15 16 17 18 9 10 11 12 13 14 15 21 22 23 24 25 26 27 19 20 21 22 23 24 25 16 17 18 19 20 21 22 28 29 30 26 27 28 29 30 31 23 24 25 26 27 28 29 30 Июль Август Сентябрь Пн Вт Ср Чт Пт Сб Вс Пн Вт Ср Чт Пт Сб Вс Пн Вт Ср Чт Пт Сб Вс 1 2 3 4 5 6 1 2 3 1 2 3 4 5 6 7 7 8 9 10 11 12 13 4 5 6 7 8 9 10 8 9 10 11 12 13 14 14 15 16 17 18 19 20 11 12 13 14 15 16 17 15 16 17 18 19 20 21 21 22 23 24 25 26 27 18 19 20 21 22 23 24 22 23 24 25 26 27 28 28 29 30 31 25 26 27 28 29 30 31 29 30 Октябрь Ноябрь Дек@брь Пн Вт Ср Чт Пт Сб Вс Пн Вт Ср Чт Пт Сб Вс Пн Вт Ср Чт Пт Сб Вс 1 2 3 4 5 1 2 1 2 3 4 5 6 7 6 7 8 9 10 11 12 3 4 5 6 7 8 9 8 9 10 11 12 13 14 13 14 15 16 17 18 19 10 11 12 13 14 15 16 15 16 17 18 19 20 21 20 21 22 23 24 25 26 17 18 19 20 21 22 23 22 23 24 25 26 27 28 27 28 29 30 31 24 25 26 27 28 29 30 29 30 31[user@VM calend-patches]$ sed -i.old2 's/0/ /g' calend[user@VM calend-patches]$ cat calend2 25 Янв@рь Февр@ль М@рт Пн Вт Ср Чт Пт Сб Вс Пн Вт Ср Чт Пт Сб Вс Пн Вт Ср Чт Пт Сб Вс 1 2 3 4 5 1 2 1 2 6 7 8 9 1 11 12 3 4 5 6 7 8 9 3 4 5 6 7 8 9 13 14 15 16 17 18 19 1 11 12 13 14 15 16 1 11 12 13 14 15 16 2 21 22 23 24 25 26 17 18 19 2 21 22 23 17 18 19 2 21 22 23 27 28 29 3 31 24 25 26 27 28 24 25 26 27 28 29 3 31 Апрель М@й Июнь Пн Вт Ср Чт Пт Сб Вс Пн Вт Ср Чт Пт Сб Вс Пн Вт Ср Чт Пт Сб Вс 1 2 3 4 5 6 1 2 3 4 1 7 8 9 1 11 12 13 5 6 7 8 9 1 11 2 3 4 5 6 7 8 14 15 16 17 18 19 2 12 13 14 15 16 17 18 9 1 11 12 13 14 15 21 22 23 24 25 26 27 19 2 21 22 23 24 25 16 17 18 19 2 21 22 28 29 3 26 27 28 29 3 31 23 24 25 26 27 28 29 3 Июль Август Сентябрь Пн Вт Ср Чт Пт Сб Вс Пн Вт Ср Чт Пт Сб Вс Пн Вт Ср Чт Пт Сб Вс 1 2 3 4 5 6 1 2 3 1 2 3 4 5 6 7 7 8 9 1 11 12 13 4 5 6 7 8 9 1 8 9 1 11 12 13 14 14 15 16 17 18 19 2 11 12 13 14 15 16 17 15 16 17 18 19 2 21 21 22 23 24 25 26 27 18 19 2 21 22 23 24 22 23 24 25 26 27 28 28 29 3 31 25 26 27 28 29 3 31 29 3 Октябрь Ноябрь Дек@брь Пн Вт Ср Чт Пт Сб Вс Пн Вт Ср Чт Пт Сб Вс Пн Вт Ср Чт Пт Сб Вс 1 2 3 4 5 1 2 1 2 3 4 5 6 7 6 7 8 9 1 11 12 3 4 5 6 7 8 9 8 9 1 11 12 13 14 13 14 15 16 17 18 19 1 11 12 13 14 15 16 15 16 17 18 19 2 21 2 21 22 23 24 25 26 17 18 19 2 21 22 23 22 23 24 25 26 27 28 27 28 29 3 31 24 25 26 27 28 29 3 29 3 31[user@VM calend-patches]$ sed -i.old3 's/@/ю/g' calend[user@VM calend-patches]$ cat calend2 25 Янвюрь Феврюль Мюрт Пн Вт Ср Чт Пт Сб Вс Пн Вт Ср Чт Пт Сб Вс Пн Вт Ср Чт Пт Сб Вс 1 2 3 4 5 1 2 1 2 6 7 8 9 1 11 12 3 4 5 6 7 8 9 3 4 5 6 7 8 9 13 14 15 16 17 18 19 1 11 12 13 14 15 16 1 11 12 13 14 15 16 2 21 22 23 24 25 26 17 18 19 2 21 22 23 17 18 19 2 21 22 23 27 28 29 3 31 24 25 26 27 28 24 25 26 27 28 29 3 31 Апрель Мюй Июнь Пн Вт Ср Чт Пт Сб Вс Пн Вт Ср Чт Пт Сб Вс Пн Вт Ср Чт Пт Сб Вс 1 2 3 4 5 6 1 2 3 4 1 7 8 9 1 11 12 13 5 6 7 8 9 1 11 2 3 4 5 6 7 8 14 15 16 17 18 19 2 12 13 14 15 16 17 18 9 1 11 12 13 14 15 21 22 23 24 25 26 27 19 2 21 22 23 24 25 16 17 18 19 2 21 22 28 29 3 26 27 28 29 3 31 23 24 25 26 27 28 29 3 Июль Август Сентябрь Пн Вт Ср Чт Пт Сб Вс Пн Вт Ср Чт Пт Сб Вс Пн Вт Ср Чт Пт Сб Вс 1 2 3 4 5 6 1 2 3 1 2 3 4 5 6 7 7 8 9 1 11 12 13 4 5 6 7 8 9 1 8 9 1 11 12 13 14 14 15 16 17 18 19 2 11 12 13 14 15 16 17 15 16 17 18 19 2 21 21 22 23 24 25 26 27 18 19 2 21 22 23 24 22 23 24 25 26 27 28 28 29 3 31 25 26 27 28 29 3 31 29 3 Октябрь Ноябрь Декюбрь Пн Вт Ср Чт Пт Сб Вс Пн Вт Ср Чт Пт Сб Вс Пн Вт Ср Чт Пт Сб Вс 1 2 3 4 5 1 2 1 2 3 4 5 6 7 6 7 8 9 1 11 12 3 4 5 6 7 8 9 8 9 1 11 12 13 14 13 14 15 16 17 18 19 1 11 12 13 14 15 16 15 16 17 18 19 2 21 2 21 22 23 24 25 26 17 18 19 2 21 22 23 22 23 24 25 26 27 28 27 28 29 3 31 24 25 26 27 28 29 3 29 3 31[user@VM calend-patches]$ lscalend calend.old1 calend.old2 calend.old3[user@VM calend-patches]$
-u, который оформляет найденные различия в виде единого контекстного блока с указанными изменениями (т. н. «unified diff»). Именно такой формат в подавляющем большинстве случаев применяется для описания патчей:
[user@VM calend-patches]$ diff -u calend.old1 calend.old2 > p0.patch[user@VM calend-patches]$ diff -u calend.old2 calend.old3 > p1.patch[user@VM calend-patches]$ diff -u calend.old3 calend > p2.patch[user@VM calend-patches]$ cat p0.patch--- calend.old1 2025-07-31 15:22:20.207687635 +0300 +++ calend.old2 2025-07-31 15:33:38.576477837 +0300 @@ -1,6 +1,6 @@ 2025 - Январь Февраль Март + Янв@рь Февр@ль М@рт Пн Вт Ср Чт Пт Сб Вс Пн Вт Ср Чт Пт Сб Вс Пн Вт Ср Чт Пт Сб Вс 1 2 3 4 5 1 2 1 2 6 7 8 9 10 11 12 3 4 5 6 7 8 9 3 4 5 6 7 8 9 @@ -8,7 +8,7 @@ 20 21 22 23 24 25 26 17 18 19 20 21 22 23 17 18 19 20 21 22 23 27 28 29 30 31 24 25 26 27 28 24 25 26 27 28 29 30 31 - Апрель Май Июнь + Апрель М@й Июнь Пн Вт Ср Чт Пт Сб Вс Пн Вт Ср Чт Пт Сб Вс Пн Вт Ср Чт Пт Сб Вс 1 2 3 4 5 6 1 2 3 4 1 7 8 9 10 11 12 13 5 6 7 8 9 10 11 2 3 4 5 6 7 8 @@ -24,7 +24,7 @@ 21 22 23 24 25 26 27 18 19 20 21 22 23 24 22 23 24 25 26 27 28 28 29 30 31 25 26 27 28 29 30 31 29 30 - Октябрь Ноябрь Декабрь + Октябрь Ноябрь Дек@брь Пн Вт Ср Чт Пт Сб Вс Пн Вт Ср Чт Пт Сб Вс Пн Вт Ср Чт Пт Сб Вс 1 2 3 4 5 1 2 1 2 3 4 5 6 7 6 7 8 9 10 11 12 3 4 5 6 7 8 9 8 9 10 11 12 13 14[user@VM calend-patches]$
[user@VM calend-patches]$ cp calend.old1 work-copy[user@VM calend-patches]$ patch work-copy < p0.patchpatching file work-copy[user@VM calend-patches]$ diff -u work-copy calend.old2[user@VM calend-patches]$
@user[user@VM calend-patches]$ cp calend.old2 work-copy[user@VM calend-patches]$ patch --verbose work-copy < p2.patchHmm... Looks like a unified diff to me... The text leading up to this was: -------------------------- |--- calend.old3 2025-07-31 15:34:51.901347072 +0300 |+++ calend 2025-07-31 15:35:51.631240548 +0300 -------------------------- patching file work-copy Using Plan A... Hunk #1 succeeded at 1 with fuzz 2. Hunk #2 succeeded at 8 with fuzz 2. Hunk #3 succeeded at 24 with fuzz 2. done[user@VM calend-patches]$ cat work-copy2025 Янвюрь Феврюль Мюрт Пн Вт Ср Чт Пт Сб Вс Пн Вт Ср Чт Пт Сб Вс Пн Вт Ср Чт Пт Сб Вс 1 2 3 4 5 1 2 1 2 6 7 8 9 10 11 12 3 4 5 6 7 8 9 3 4 5 6 7 8 9 13 14 15 16 17 18 19 10 11 12 13 14 15 16 10 11 12 13 14 15 16 20 21 22 23 24 25 26 17 18 19 20 21 22 23 17 18 19 20 21 22 23 27 28 29 30 31 24 25 26 27 28 24 25 26 27 28 29 30 31 Апрель Мюй Июнь Пн Вт Ср Чт Пт Сб Вс Пн Вт Ср Чт Пт Сб Вс Пн Вт Ср Чт Пт Сб Вс 1 2 3 4 5 6 1 2 3 4 1 7 8 9 10 11 12 13 5 6 7 8 9 10 11 2 3 4 5 6 7 8 14 15 16 17 18 19 20 12 13 14 15 16 17 18 9 10 11 12 13 14 15 21 22 23 24 25 26 27 19 20 21 22 23 24 25 16 17 18 19 20 21 22 28 29 30 26 27 28 29 30 31 23 24 25 26 27 28 29 30 Июль Август Сентябрь Пн Вт Ср Чт Пт Сб Вс Пн Вт Ср Чт Пт Сб Вс Пн Вт Ср Чт Пт Сб Вс 1 2 3 4 5 6 1 2 3 1 2 3 4 5 6 7 7 8 9 10 11 12 13 4 5 6 7 8 9 10 8 9 10 11 12 13 14 14 15 16 17 18 19 20 11 12 13 14 15 16 17 15 16 17 18 19 20 21 21 22 23 24 25 26 27 18 19 20 21 22 23 24 22 23 24 25 26 27 28 28 29 30 31 25 26 27 28 29 30 31 29 30 Октябрь Ноябрь Декюбрь Пн Вт Ср Чт Пт Сб Вс Пн Вт Ср Чт Пт Сб Вс Пн Вт Ср Чт Пт Сб Вс 1 2 3 4 5 1 2 1 2 3 4 5 6 7 6 7 8 9 10 11 12 3 4 5 6 7 8 9 8 9 10 11 12 13 14 13 14 15 16 17 18 19 10 11 12 13 14 15 16 15 16 17 18 19 20 21 20 21 22 23 24 25 26 17 18 19 20 21 22 23 22 23 24 25 26 27 28 27 28 29 30 31 24 25 26 27 28 29 30 29 30 31[user@VM calend-patches]$
[user@VM calend-patches]$ cp calend.old2 work-copy[user@VM calend-patches]$ sed -i "s/0/Q/g" work-copy[user@VM calend-patches]$ patch --verbose work-copy < p1.patchHmm... Looks like a unified diff to me... The text leading up to this was: -------------------------- |--- calend.old2 2025-07-31 15:33:38.576477837 +0300 |+++ calend.old3 2025-07-31 15:34:51.901347072 +0300 -------------------------- patching file work-copy Using Plan A... Hunk #1 FAILED at 1. 1 out of 1 hunk FAILED -- saving rejects to file work-copy.rej done[user@VM calend-patches]$
.rej-файл для описания неприменённых изменений; эти изменения необходимо вносить руками, после чего имеет смысл обновить исходный патч:
[user@VM calend-patches]$ lscalend calend.old1 calend.old2 calend.old3 p0.patch p1.patch p2.patch work-copy work-copy.orig work-copy.rej[user@VM calend-patches]$ cat work-copy.rej--- calend.old2 2025-07-31 15:33:38.576477837 +0300 +++ calend.old3 2025-07-31 15:34:51.901347072 +0300 @@ -1,34 +1,34 @@ - 2025 + 2 25 Янв@рь Февр@ль М@рт Пн Вт Ср Чт Пт Сб Вс Пн Вт Ср Чт Пт Сб Вс Пн Вт Ср Чт Пт Сб Вс 1 2 3 4 5 1 2 1 2 - 6 7 8 9 10 11 12 3 4 5 6 7 8 9 3 4 5 6 7 8 9 -13 14 15 16 17 18 19 10 11 12 13 14 15 16 10 11 12 13 14 15 16 -20 21 22 23 24 25 26 17 18 19 20 21 22 23 17 18 19 20 21 22 23 -27 28 29 30 31 24 25 26 27 28 24 25 26 27 28 29 30 + 6 7 8 9 1 11 12 3 4 5 6 7 8 9 3 4 5 6 7 8 9 +13 14 15 16 17 18 19 1 11 12 13 14 15 16 1 11 12 13 14 15 16 +2 21 22 23 24 25 26 17 18 19 2 21 22 23 17 18 19 2 21 22 23 +27 28 29 3 31 24 25 26 27 28 24 25 26 27 28 29 3 31 Апрель М@й Июнь Пн Вт Ср Чт Пт Сб Вс Пн Вт Ср Чт Пт Сб Вс Пн Вт Ср Чт Пт Сб Вс 1 2 3 4 5 6 1 2 3 4 1 - 7 8 9 10 11 12 13 5 6 7 8 9 10 11 2 3 4 5 6 7 8 -14 15 16 17 18 19 20 12 13 14 15 16 17 18 9 10 11 12 13 14 15 -21 22 23 24 25 26 27 19 20 21 22 23 24 25 16 17 18 19 20 21 22 -28 29 30 26 27 28 29 30 31 23 24 25 26 27 28 29 - 30 + 7 8 9 1 11 12 13 5 6 7 8 9 1 11 2 3 4 5 6 7 8 +14 15 16 17 18 19 2 12 13 14 15 16 17 18 9 1 11 12 13 14 15 +21 22 23 24 25 26 27 19 2 21 22 23 24 25 16 17 18 19 2 21 22 +28 29 3 26 27 28 29 3 31 23 24 25 26 27 28 29 + 3 Июль Август Сентябрь Пн Вт Ср Чт Пт Сб Вс Пн Вт Ср Чт Пт Сб Вс Пн Вт Ср Чт Пт Сб Вс 1 2 3 4 5 6 1 2 3 1 2 3 4 5 6 7 - 7 8 9 10 11 12 13 4 5 6 7 8 9 10 8 9 10 11 12 13 14 -14 15 16 17 18 19 20 11 12 13 14 15 16 17 15 16 17 18 19 20 21 -21 22 23 24 25 26 27 18 19 20 21 22 23 24 22 23 24 25 26 27 28 -28 29 30 31 25 26 27 28 29 30 31 29 30 + 7 8 9 1 11 12 13 4 5 6 7 8 9 1 8 9 1 11 12 13 14 +14 15 16 17 18 19 2 11 12 13 14 15 16 17 15 16 17 18 19 2 21 +21 22 23 24 25 26 27 18 19 2 21 22 23 24 22 23 24 25 26 27 28 +28 29 3 31 25 26 27 28 29 3 31 29 3 Октябрь Ноябрь Дек@брь Пн Вт Ср Чт Пт Сб Вс Пн Вт Ср Чт Пт Сб Вс Пн Вт Ср Чт Пт Сб Вс 1 2 3 4 5 1 2 1 2 3 4 5 6 7 - 6 7 8 9 10 11 12 3 4 5 6 7 8 9 8 9 10 11 12 13 14 -13 14 15 16 17 18 19 10 11 12 13 14 15 16 15 16 17 18 19 20 21 -20 21 22 23 24 25 26 17 18 19 20 21 22 23 22 23 24 25 26 27 28 -27 28 29 30 31 24 25 26 27 28 29 30 29 30 31 + 6 7 8 9 1 11 12 3 4 5 6 7 8 9 8 9 1 11 12 13 14 +13 14 15 16 17 18 19 1 11 12 13 14 15 16 15 16 17 18 19 2 21 +2 21 22 23 24 25 26 17 18 19 2 21 22 23 22 23 24 25 26 27 28 +27 28 29 3 31 24 25 26 27 28 29 3 29 3 31[user@VM calend-patches]$ diff work-copy.rej p1.patch[user@VM calend-patches]$
[user@VM calend-patches]$ calАвгуст 2025 Пн Вт Ср Чт Пт Сб Вс 1 2 3 4 5 6 7 8 9 10 11 12 13 14 15 16 17 18 19 20 21 22 23 24 25 26 27 28 29 30 31[user@VM calend-patches]$ cal > base[user@VM calend-patches]$ sed -i.start "s/ 2/%II/g" base[user@VM calend-patches]$ sed -i.middle "s/II/2/g" base[user@VM calend-patches]$ cat base.start base.middle baseАвгуст 2025 Пн Вт Ср Чт Пт Сб Вс 1 2 3 4 5 6 7 8 9 10 11 12 13 14 15 16 17 18 19 20 21 22 23 24 25 26 27 28 29 30 31 Август%II025 Пн Вт Ср Чт Пт Сб Вс 1 %II 3 4 5 6 7 8 9 10 11 12 13 14 15 16 17 18 19%II0%II1%II2%II3%II4 25%II6%II7%II8%II9 30 31 Август%2025 Пн Вт Ср Чт Пт Сб Вс 1 %2 3 4 5 6 7 8 9 10 11 12 13 14 15 16 17 18 19%20%21%22%23%24 25%26%27%28%29 30 31[user@VM calend-patches]$ diff -u base.start base.middle > 1st.patch[user@VM calend-patches]$ diff -u base.middle base > 2nd.patch
output-namefile. В случае combinediff указание разных имён будет определяться как одновременное применение изменений к разным файлам, а не последовательное к одному. Поэтому поменяем input-filename и output-filename на одинаковые и применим утилиту:
[user@VM calend-patches]$ vim 1st.patch[user@VM calend-patches]$ vim 2nd.patch[user@VM calend-patches]$ cat 1st.patch--- base 2025-08-02 14:33:55.057478757 +0300 +++ base 2025-08-02 14:35:16.045334090 +0300 @@ -1,8 +1,8 @@ - Август 2025 + Август%II025 Пн Вт Ср Чт Пт Сб Вс - 1 2 3 + 1 %II 3 4 5 6 7 8 9 10 11 12 13 14 15 16 17 -18 19 20 21 22 23 24 -25 26 27 28 29 30 31 +18 19%II0%II1%II2%II3%II4 +25%II6%II7%II8%II9 30 31[user@VM calend-patches]$ cat 2nd.patch--- base 2025-08-02 14:35:16.045334090 +0300 +++ base 2025-08-02 14:35:37.973294915 +0300 @@ -1,8 +1,8 @@ - Август%II025 + Август%2025 Пн Вт Ср Чт Пт Сб Вс - 1 %II 3 + 1 %2 3 4 5 6 7 8 9 10 11 12 13 14 15 16 17 -18 19%II0%II1%II2%II3%II4 -25%II6%II7%II8%II9 30 31 +18 19%20%21%22%23%24 +25%26%27%28%29 30 31[user@VM calend-patches]$ combinediff 1st.patch 2nd.patch > all.patch[user@VM calend-patches]$ cat all.patchdiff -u base base --- base 2025-08-02 14:35:16.045334090 +0300 +++ base 2025-08-02 14:35:37.973294915 +0300 @@ -1,8 +1,8 @@ - Август 2025 + Август%2025 Пн Вт Ср Чт Пт Сб Вс - 1 2 3 + 1 %2 3 4 5 6 7 8 9 10 11 12 13 14 15 16 17 -18 19 20 21 22 23 24 -25 26 27 28 29 30 31 +18 19%20%21%22%23%24 +25%26%27%28%29 30 31[user@VM calend-patches]$
base + patch1 -> base + patch2):
[user@VM calend-patches]$ cal > base[user@VM calend-patches]$ sed "s/3/$/g" < base > upd1[user@VM calend-patches]$ cat upd1Август 2025 Пн Вт Ср Чт Пт Сб Вс 1 2 $ 4 5 6 7 8 9 10 11 12 1$ 14 15 16 17 18 19 20 21 22 2$ 24 25 26 27 28 29 $0 $1[user@VM calend-patches]$ sed -E "s/(П|т)/\!/g" < base > upd2[user@VM calend-patches]$ cat upd2Авгус! 2025 !н В! Ср Ч! !! Сб Вс 1 2 3 4 5 6 7 8 9 10 11 12 13 14 15 16 17 18 19 20 21 22 23 24 25 26 27 28 29 30 31[user@VM calend-patches]$ diff -u base upd1 > inter1.patch[user@VM calend-patches]$ diff -u base upd2 > inter2.patch[user@VM calend-patches]$ interdiff inter1.patch inter2.patchdiff -u upd1 upd2 --- upd1 2025-08-02 16:30:18.451334391 +0300 +++ upd2 2025-08-02 16:32:41.818068884 +0300 @@ -1,8 +1,8 @@ - Август 2025 -Пн Вт Ср Чт Пт Сб Вс - 1 2 $ + Авгус! 2025 +!н В! Ср Ч! !! Сб Вс + 1 2 3 4 5 6 7 8 9 10 -11 12 1$ 14 15 16 17 -18 19 20 21 22 2$ 24 -25 26 27 28 29 $0 $1 +11 12 13 14 15 16 17 +18 19 20 21 22 23 24 +25 26 27 28 29 30 31[user@VM calend-patches]$
[user@VM calend-patches]$ cat all.patchdiff -u base base --- base 2025-08-02 14:35:16.045334090 +0300 +++ base 2025-08-02 14:35:37.973294915 +0300 @@ -1,8 +1,8 @@ - Август 2025 + Август%2025 Пн Вт Ср Чт Пт Сб Вс - 1 2 3 + 1 %2 3 4 5 6 7 8 9 10 11 12 13 14 15 16 17 -18 19 20 21 22 23 24 -25 26 27 28 29 30 31 +18 19%20%21%22%23%24 +25%26%27%28%29 30 31[user@VM calend-patches]$ vim all.patch[user@VM calend-patches]$ cat all.patchdiff -u base base --- base 2025-08-02 14:35:16.045334090 +0300 +++ base 2025-08-02 14:35:37.973294915 +0300 @@ -1,8 +1,8 @@ Август 2025 Пн Вт Ср Чт Пт Сб Вс - 1 2 3 + 1 %2 3 4 5 6 7 8 9 10 +~~Middle-line text~~ 11 12 13 14 15 16 17 -18 19 20 21 22 23 24 -25 26 27 28 29 30 31 +18 19%20%21%22%23%24 +25%26%27%28%29 30 31[user@VM calend-patches]$ rediff all.patchdiff -u base base --- base 2025-08-02 14:35:16.045334090 +0300 +++ base 2025-08-02 14:35:37.973294915 +0300 @@ -1,8 +1,9 @@ Август 2025 Пн Вт Ср Чт Пт Сб Вс - 1 2 3 + 1 %2 3 4 5 6 7 8 9 10 +~~Middle-line text~~ 11 12 13 14 15 16 17 -18 19 20 21 22 23 24 -25 26 27 28 29 30 31 +18 19%20%21%22%23%24 +25%26%27%28%29 30 31[user@VM calend-patches]$
hello-upgrade-pkg/prog.c
#include <stdio.h>
char str[] = "Hello, Packager!";
int main(void) {
printf("%s\n", str);
return 0;
}
@user: hello-upgrade-pkg/Makefile
TRASH = *.o *~ .gear/*~
GENS = hello-upgrade
CC = cc
CFLAGS = -O0 -g -Wall
hello-upgrade: prog.o
$(CC) $(CFLAGS) $< -o $@
clean:
rm -f $(TRASH)
distclean: clean
rm -f $(GENS)
@user: hello-upgrade-pkg/.gear/rules
spec: .gear/hello-upgrade.spec tar.gz: . name=@name@-@version@@user:
hello-upgrade-pkg/.gear/hello-upgrade.spec
Name: hello-upgrade Version: 1.0 Release: alt1 Summary: Test pkg with patch License: GPL-3.0-or-later Group: Development/Other Source0: %name-%version.tar.gz %description This is a small testing package, builded with patch %prep %setup %build %make_build %install install -D %name %buildroot%_bindir/%name %files %_bindir/%name %changelog * Sat Aug 02 2025 UsamG1t <usamg1t@altlinux.org> 1.0-alt1 - Initial Build
@rooter[user@VM hello-upgrade-pkg]$ gear-hsh --lazy<...>[user@VM hello-upgrade-pkg]$ cp ~/hasher/repo/x86_64/RPMS.hasher/hello-upgrade-1.0-alt1.x86_64.rpm ~/hasher/chroot/.in/[user@VM hello-upgrade-pkg]$ hsh-shell --rooter
[root@localhost .in]# rpm -i hello-upgrade-1.0-alt1.x86_64.rpm<13>Aug 2 15:58:59 rpm: hello-upgrade-1.0-alt1 1754150276 installed[root@localhost .in]# hello-upgradeHello, Packager![root@localhost .in]#
Makefile для сборки:
hello-upgrade-pkg/fun.c
#include <stdio.h>
#include <stdlib.h>
void return_str(char* str) {
snprintf(str, 30, "Hello, Upgraded Packager!");
}
@user: hello-upgrade-pkg/fun.h
void return_str(char* str);@user:
hello-upgrade-pkg/prog.c
#include <stdio.h>
#include <stdlib.h>
#include "fun.h"
int main(void) {
char* result = malloc(30 * sizeof(char));
return_str(result);
printf("%s\n", result);
free(result);
return 0;
}
@user: hello-upgrade-pkg/Makefile
TRASH = *.o *~ .gear/*~
GENS = hello-upgrade
CC = cc
CFLAGS = -O0 -g -Wall
hello-upgrade: prog.o fun.o
$(CC) $(CFLAGS) $^ -o $@
clean:
rm -f $(TRASH)
distclean: clean
rm -f $(GENS)
[user@VM hello-upgrade-pkg]$ lsfun.c fun.h Makefile prog.c[user@VM hello-upgrade-pkg]$ git statusOn branch master Changes not staged for commit: (use "git add <file>..." to update what will be committed) (use "git restore <file>..." to discard changes in working directory) modified: Makefile modified: prog.c Untracked files: (use "git add <file>..." to include in what will be committed) fun.c fun.h no changes added to commit (use "git add" and/or "git commit -a")[user@VM hello-upgrade-pkg]$ git add fun.*[user@VM hello-upgrade-pkg]$ git commit -a -m "Patch commit"[master 9013147] Patch commit 4 files changed, 14 insertions(+), 4 deletions(-) create mode 100644 fun.c create mode 100644 fun.h[user@VM hello-upgrade-pkg]$ git log --oneline9013147 (HEAD -> master) Patch commit fa6269f 1.0-alt1 e30b38f 1.0-alt1 9be6d7f 1.0-alt1[user@VM hello-upgrade-pkg]$ git diff fa6269f 9013147 --patch --output=hello-upgrade-1.0-alt1.patch[user@VM hello-upgrade-pkg]$ cat hello-upgrade-1.0-alt1.patchindex 3f543ad..c39cafe 100644 --- a/Makefile +++ b/Makefile @@ -3,8 +3,8 @@ GENS = hello-upgrade CC = cc CFLAGS = -O0 -g -Wall -hello-upgrade: prog.o - $(CC) $(CFLAGS) $< -o $@ +hello-upgrade: prog.o fun.o + $(CC) $(CFLAGS) $^ -o $@ clean: rm -f $(TRASH) diff --git a/fun.c b/fun.c new file mode 100644 index 0000000..5460923 --- /dev/null +++ b/fun.c @@ -0,0 +1,6 @@ +#include <stdio.h> +#include <stdlib.h> + +void return_str(char* str) { + snprintf(str, 30, "Hello, Upgraded Packager!"); +} diff --git a/fun.h b/fun.h new file mode 100644 index 0000000..444a555 --- /dev/null +++ b/fun.h @@ -0,0 +1 @@ +void return_str(char* str); diff --git a/prog.c b/prog.c index 5c41659..c05ada9 100644 --- a/prog.c +++ b/prog.c @@ -1,8 +1,11 @@ #include <stdio.h> - -char str[] = "Hello, Packager!"; +#include <stdlib.h> +#include "fun.h" int main(void) { - printf("%s\n", str); + char* result = malloc(30 * sizeof(char)); + return_str(result); + printf("%s\n", result); + free(result); return 0; }[user@VM hello-upgrade-pkg]$
[user@VM hello-upgrade-pkg]$ git reset --hard HEAD~HEAD is now at fa6269f 1.0-alt1[user@VM hello-upgrade-pkg]$ tree . .gear/. ├── hello-upgrade-1.0-alt1.patch ├── Makefile └── prog.c .gear/ ├── hello-upgrade.spec └── rules 2 directories, 5 files[user@VM hello-upgrade-pkg]$ git statusOn branch master Untracked files: (use "git add <file>..." to include in what will be committed) hello-upgrade-1.0-alt1.patch nothing added to commit but untracked files present (use "git add" to track)[user@VM hello-upgrade-pkg]$ git add hello-upgrade-1.0-alt1.patch[user@VM hello-upgrade-pkg]$ vim .gear/hello-upgrade.spec[user@VM hello-upgrade-pkg]$ gear-commit -a[master 157f524] 1.0-alt1 2 files changed, 54 insertions(+) create mode 100644 hello-upgrade-1.0-alt1.patch[user@VM hello-upgrade-pkg]$
.gear/rules для его переноса в hasher при сборке. В spec-файле необходимо указать название патча, а также команду применения патча после распаковки исходников (в директиву %prep добавляется специальный макрос %autopatch):
hello-upgrade-pkg/.gear/hello-upgrade.spec
Name: hello-upgrade Version: 1.0 Release: alt1 Summary: Test pkg with patch License: GPL-3.0-or-later Group: Development/Other Source0: %name-%version.tar.gz Patch: %name-%version-%release.patch %description This is a small testing package, builded with patch %prep %setup %autopatch -p1 %build %make_build %install install -D %name %buildroot%_bindir/%name %files %_bindir/%name %changelog * Sat Aug 02 2025 UsamG1t <usamg1t@altlinux.org> 1.0-alt1 - Initial Build - Add Patch
%autopatch раскрывается в последовательное применение патчей, заданных директивами Patch: и Patch№:. Ключ -p1 передаётся каждому запуску утилиты Patch — он означает, что в описании имён файлов внутри патча присутствует один «лишний» каталог. В самом деле, в описании патча, полученного с помощью git diff все изменённые файлы принадлежат псевдодиректориям a/ и b/:
[user@VM hello-upgrade-pkg]$ cat hello-upgrade-1.0-alt1.patch | grep -E "(a/|b/)"diff --git a/Makefile b/Makefile --- a/Makefile +++ b/Makefile diff --git a/fun.c b/fun.c +++ b/fun.c diff --git a/fun.h b/fun.h +++ b/fun.h diff --git a/prog.c b/prog.c --- a/prog.c +++ b/prog.c[user@VM hello-upgrade-pkg]$
a/ — обозначает «старую» версию файла, b/ — «новую» версию, между которыми производится сравнение. При применении патча эти директории будут проигнорированы утилитой (как раз благодаря флагу -p1), но при этом повышается читаемость самого патча.
@rooter[user@VM hello-upgrade-pkg]$ gear-hsh --lazy<...> Executing(%prep): /bin/sh -e /usr/src/tmp/rpm-tmp.84343 + umask 022 + /bin/mkdir -p /usr/src/RPM/BUILD + cd /usr/src/RPM/BUILD + cd /usr/src/RPM/BUILD + rm -rf hello-upgrade-1.0 + echo 'Source #0 (hello-upgrade-1.0.tar.gz):' Source #0 (hello-upgrade-1.0.tar.gz): + /bin/tar -xf - + /usr/bin/gzip -dc /usr/src/RPM/SOURCES/hello-upgrade-1.0.tar.gz + cd hello-upgrade-1.0 + /bin/chmod -c -Rf u+rwX,go-w . + echo 'Patch #0 (hello-upgrade-1.0-alt1.patch):' Patch #0 (hello-upgrade-1.0-alt1.patch): + /usr/bin/patch -p1 patching file Makefile patching file fun.c patching file fun.h patching file prog.c + exit 0 <...>[user@VM hello-upgrade-pkg]$ cp ~/hasher/repo/x86_64/RPMS.hasher/hello-upgrade-1.0-alt1.x86_64.rpm ~/hasher/chroot/.in/[user@VM hello-upgrade-pkg]$ hsh-shell --rooter
[root@localhost .in]# rpm -i hello-upgrade-1.0-alt1.x86_64.rpm<13>Aug 3 07:55:29 rpm: hello-upgrade-1.0-alt1 1754206866 installed[root@localhost .in]# hello-upgradeHello, Upgraded Packager![root@localhost .in]#
LD_PRELOAD и LD_LIBRARY_PATH. Для удобной работы с библиотеками и их тестирования необходимо использовать специальные инструменты по автосборке. Классическим инструментом сборки библиотек является GNU Libtool.
inc-pkg/main.c
#include <stdio.h>
#include <stdlib.h>
#include "libinc.h"
int main(int argc, char *argv[]) {
int n;
if(argc < 2) {
fprintf(stderr, "Usage: %s NUMBER\n", argv[0]);
return 1;
}
n = atoi(argv[1]);
printf("%d\n", inc(n));
return 0;
}
@user: inc-pkg/fun.c
#include "libinc.h"
int inc(int var) {
return var + inc_var;
}
@user: inc-pkg/global.c
#include "libinc.h" int inc_var = 1;@user:
inc-pkg/libinc.h
int inc(int); extern int inc_var;
Makefile с использованием libtool и рассмотрим подробнее используемые команды:
inc-pkg/Makefile
CFLAGS = -g -O
LTFLAGS = --tag=CC
all: inc
%.lo: %.c
libtool --mode=compile $(LTFLAGS) $(CC) -c $<
libinc.la: fun.lo global.lo
libtool --mode=link $(LTFLAGS) $(CC) -o $@ $^ -rpath /usr/lib64
inc: main.o libinc.la
libtool --mode=link $(LTFLAGS) $(CC) -o $@ $^
check: inc
test "`./$< 123`" = "124"
clean:
rm -rf *.so inc .libs *.l? *.o
--mode=), и ей необходимо передавать дополнительные параметры (например, информацию о компиляторе), такие параметры мы храним в переменной LTFLAGS. При этом базовые флаги компиляции и компоновки (например, -fPIC для разделяемых библиотек) добавляются автоматически.
.lo-файлы (так называемые «libtool objects»). Libtool object — это shell-сценарий с мета-информацией о том, где лежат «настоящие» объектные файлы (причём как собранные с флагом -fPIC для динамической компоновки, так и без него для статической).
.lo-файлов создаётся «libtool archive» (.la). Это тоже shell-сценарии с мета-информацией о собранных вариантах библиотек (статическом и динамическом).
.lo, .la и исполняемых файлов приведены выше.
[user@VM inc-pkg]$ makecc -g -O -c -o main.o main.c libtool --mode=compile --tag=CC cc -c fun.c libtool-default: compile: cc -c fun.c -fPIC -DPIC -o .libs/fun.o libtool-default: compile: cc -c fun.c -o fun.o >/dev/null 2>&1 libtool --mode=compile --tag=CC cc -c global.c libtool-default: compile: cc -c global.c -fPIC -DPIC -o .libs/global.o libtool-default: compile: cc -c global.c -o global.o >/dev/null 2>&1 libtool --mode=link --tag=CC cc -o libinc.la fun.lo global.lo -rpath /usr/lib64 libtool-default: link: x86_64-alt-linux-gcc -shared -fPIC -DPIC .libs/fun.o .libs/global.o -Wl,-soname -Wl,libinc.so.0 -o .libs/libinc.so.0.0.0 libtool-default: link: (cd ".libs" && rm -f "libinc.so.0" && ln -s "libinc.so.0.0.0" "libinc.so.0") libtool-default: link: (cd ".libs" && rm -f "libinc.so" && ln -s "libinc.so.0.0.0" "libinc.so") libtool-default: link: ar cr .libs/libinc.a fun.o global.o libtool-default: link: ranlib .libs/libinc.a libtool-default: link: ( cd ".libs" && rm -f "libinc.la" && ln -s "../libinc.la" "libinc.la" ) libtool --mode=link --tag=CC cc -o inc main.o libinc.la libtool-default: link: cc -o .libs/inc main.o ./.libs/libinc.so[user@VM inc-pkg]$
. ├── fun.c ├── fun.lo ├── fun.o ├── global.c ├── global.lo ├── global.o ├── inc ├── libinc.h ├── libinc.la ├── main.c ├── main.o └── Makefile .libs/ ├── fun.o ├── global.o ├── inc ├── libinc.a ├── libinc.la -> ../libinc.la ├── libinc.lai ├── libinc.so -> libinc.so.0.0.0 ├── libinc.so.0 -> libinc.so.0.0.0 └── libinc.so.0.0.0
inc. Находящийся в .libs/ — непосредственно исполняемый файл. Находящийся в текущем каталоге — на самом деле shell-сценарий, в котором автоматически прописываются пути к динамическим библиотекам, и программа вызывается с их неявным указыванием:
[user@VM inc-pkg]$ diff inc .libs/incДвоичные файлы inc и .libs/inc различаются[user@VM inc-pkg]$ head -n1 inc#! /bin/sh[user@VM inc-pkg]$ grep "LD_LIBRARY_PATH" increlink_command="(cd /home/user/inc-pkg; { test -z \"\${LIBRARY_PATH+set}\" || unset LIBRARY_PATH || { LIBRARY_PATH=; export LIBRARY_PATH; }; }; { test -z \"\${COMPILER_PATH+set}\" || unset COMPILER_PA TH || { COMPILER_PATH=; export COMPILER_PATH; }; }; { test -z \"\${GCC_EXEC_PREFIX+set}\" || unset GCC_EXEC_PREFIX || { GCC_EXEC_PREFIX=; export GCC_EXEC_PREFIX; }; }; { test -z \"\${LD_RUN_PATH+set}\" || unset LD_RUN_PATH || { LD_RUN_PATH=; export LD_RUN_PATH; }; }; { test -z \"\${LD_LIBRARY_PATH+set}\" || unset LD_LIBRARY_PATH || { LD_LIBRARY_PATH=; export LD_LIBRARY_PATH; }; }; PATH=/home/user/.gemie/bin :/home/user/bin:/usr/bin:/bin:/usr/local/bin:/usr/games; export PATH; cc -o \$progdir/\$file main.o ./.libs/libinc.so -Wl,-rpath -Wl,/home/user/inc-pkg/.libs)"[user@VM inc-pkg]$[user@VM inc-pkg]$ ./inc 123124[user@VM inc-pkg]$ .libs/inc 123.libs/inc: error while loading shared libraries: libinc.so.0: cannot open shared object file: No such file or directory[user@VM inc-pkg]$ LD_LIBRARY_PATH=`pwd`/.libs .libs/inc 123124[user@VM inc-pkg]$
.la- и .lo-файлы также не являются объектными, а лишь описывают параметры итоговой библиотеки для сборки:
[user@VM inc-pkg]$ cat libinc.la# libinc.la - a libtool library file # Generated by libtool (GNU libtool) 2.4.7 # # Please DO NOT delete this file! # It is necessary for linking the library. # The name that we can dlopen(3). dlname='libinc.so.0' # Names of this library. library_names='libinc.so.0.0.0 libinc.so.0 libinc.so' # The name of the static archive. old_library='libinc.a' # Linker flags that cannot go in dependency_libs. inherited_linker_flags='' # Libraries that this one depends upon. dependency_libs='' # Names of additional weak libraries provided by this library weak_library_names='' # Version information for libinc. current=0 age=0 revision=0 # Is this an already installed library? installed=no # Should we warn about portability when linking against -modules? shouldnotlink=no # Files to dlopen/dlpreopen dlopen='' dlpreopen='' # Directory that this library needs to be installed in: libdir='/usr/lib64' [user@VM inc-pkg]$ cat *.lo # fun.lo - a libtool object file # Generated by libtool (GNU libtool) 2.4.7 # # Please DO NOT delete this file! # It is necessary for linking the library. # Name of the PIC object. pic_object='.libs/fun.o' # Name of the non-PIC object non_pic_object='fun.o' # global.lo - a libtool object file # Generated by libtool (GNU libtool) 2.4.7 # # Please DO NOT delete this file! # It is necessary for linking the library. # Name of the PIC object. pic_object='.libs/global.o' # Name of the non-PIC object non_pic_object='global.o'[user@VM inc-pkg]$
[user@VM inc-pkg]$ ls -la .libs/*.so*lrwxrwxrwx 1 user user 15 авг 4 16:08 .libs/libinc.so -> libinc.so.0.0.0 lrwxrwxrwx 1 user user 15 авг 4 16:08 .libs/libinc.so.0 -> libinc.so.0.0.0 -rwxr-xr-x 1 user user 15416 авг 4 16:08 .libs/libinc.so.0.0.0[user@VM inc-pkg]$
current увеличивается при каждом изменении ABI — это т. н. «номер интерфейса»;
revision увеличивается при каждом изменении в библиотеке, которое не отразилось на ABI (исправление ошибок, изменение функциональности и т. п.); если current увеличилось, revision обнуляется;
age изменяется вместе с current; он увеличивается при каждом обратно совместимом изменении (например, при добавлении новой функции или при изменении, не затрагивающем ABI), а в противном случае — обнуляется.
current — age.
MAJOR.MINOR.PATCH и меняется по следующим правилам:
MAJOR++.MINOR=0.PATCH=0;
MAJOR.MINOR++.PATCH=0;
MAJOR.MINOR.PATCH++.
configure.ac:
inc-pkg/configure.ac
AC_INIT([inc], [1.0], [UsamG1t]) AC_CONFIG_SRCDIR([src/main.c]) AM_INIT_AUTOMAKE([foreign subdir-objects]) AC_CONFIG_HEADERS([config.h]) # Checks for programs. AC_PROG_CC # Checks for libraries. # Checks for header files. AC_CHECK_HEADERS([stdlib.h]) # Optional clues # Checks for typedefs, structures, and compiler characteristics. # Checks for library functions. AC_FUNC_ERROR_AT_LINE AC_CONFIG_FILES([Makefile src/Makefile]) AC_OUTPUT
Makefile.am для обработки:
. ├── configure.ac ├── Makefile.am └── src ├── fun.c ├── global.c ├── libinc.h ├── main.c └── Makefile.am@user:
inc-pkg/Makefile.am
SUBDIRS = src@user:
inc-pkg/src/Makefile.am
CFLAGS = -Wall -O0 -g
bin_PROGRAMS = inc
inc_SOURCES = main.c fun.c global.c
fun.c global.c: libinc.h
check: inc
test "`./$< 123`" = "124"
configure.ac добавим инициализацию libtool и укажем явный запрет сборки статической библиотеки, в src/Makefile.am укажем сборку библиотеки из исходников (lib_LTLIBRARIES), а также связь библиотеки с исполняемым файлом (inc_LDADD):
inc-pkg/configure.ac
AC_INIT([inc], [1.0], [UsamG1t]) AC_CONFIG_SRCDIR([src/main.c]) AM_INIT_AUTOMAKE([foreign subdir-objects]) LT_INIT([disable-static]) AC_CONFIG_HEADERS([config.h]) # Checks for programs. AC_PROG_CC # Checks for libraries. # Checks for header files. AC_CHECK_HEADERS([stdlib.h]) # Optional clues # Checks for typedefs, structures, and compiler characteristics. # Checks for library functions. AC_FUNC_ERROR_AT_LINE AC_CONFIG_FILES([Makefile src/Makefile]) AC_OUTPUT@user:
inc-pkg/src/Makefile.am
CFLAGS = -Wall -O0 -g
lib_LTLIBRARIES = libinc.la
libinc_la_SOURCES = fun.c global.c
bin_PROGRAMS = inc
inc_SOURCES = main.c
inc_LDADD = libinc.la
BUILT_SOURCES = libinc.h
check: inc
test "`./$< 123`" = "124"
.gear/rules и spec-файл для сборки пакета:
inc-pkg/.gear/rules
spec: .gear/inc.spec tar.gz: . name=@name@-@version@@user:
inc-pkg/.gear/inc.spec
Name: inc
Version: 1.0
Release: alt1
Summary: Test pkg with libtool
License: GPL-3.0-or-later
Group: Development/Other
Source0: %name-%version.tar.gz
%description
This is a small testing package, builded with libtool
%prep
%setup
%build
%autoreconf
%configure
%make_build
%install
%makeinstall_std
%check
make check
%files
%_bindir/%name
%_libdir/*
%changelog
* Tue Aug 05 2025 UsamG1t <usamg1t@altlinux.org> 1.0-alt1
- Initial Build
%configure они определены в соответствии с дисциплиной оформления пакетов ALT. Библиотека libinc.so автоматически установится в /usr/lib64, и при описании файлов пакета (директива %files) необходимо будет просто указать директорию %_libdir:
. ├── configure.ac ├── Makefile.am └── src ├── fun.c ├── global.c ├── libinc.h ├── main.c └── Makefile.am .gear/ ├── inc.spec └── rules@user
[user@VM inc-pkg]$ gear-hsh --lazy
<...>
Executing(%build): /bin/sh -e /usr/src/tmp/rpm-tmp.60211
<...>
+ make -j2
<...>
/bin/sh ../libtool --tag=CC --mode=compile x86_64-alt-linux-gcc -DHAVE_CONFIG_H -I. -I.. -Wall -O0 -g -c -o fun.lo fun.c
libtool: compile: x86_64-alt-linux-gcc -DHAVE_CONFIG_H -I. -I.. -Wall -O0 -g -c fun.c -fPIC -DPIC -o .libs/fun.o
/bin/sh ../libtool --tag=CC --mode=compile x86_64-alt-linux-gcc -DHAVE_CONFIG_H -I. -I.. -Wall -O0 -g -c -o global.lo global.c
libtool: compile: x86_64-alt-linux-gcc -DHAVE_CONFIG_H -I. -I.. -Wall -O0 -g -c global.c -fPIC -DPIC -o .libs/global.o
/bin/sh ../libtool --tag=CC --mode=link x86_64-alt-linux-gcc -Wall -O0 -g -o libinc.la -rpath /usr/lib64 fun.lo global.lo
libtool: link: x86_64-alt-linux-gcc -shared -fPIC -DPIC .libs/fun.o .libs/global.o -O0 -g -Wl,-soname -Wl,libinc.so.0 -o .libs/libinc.so.0.0.0
libtool: link: (cd ".libs" && rm -f "libinc.so.0" && ln -s "libinc.so.0.0.0" "libinc.so.0")
libtool: link: (cd ".libs" && rm -f "libinc.so" && ln -s "libinc.so.0.0.0" "libinc.so")
libtool: link: ( cd ".libs" && rm -f "libinc.la" && ln -s "../libinc.la" "libinc.la" )
/bin/sh ../libtool --tag=CC --mode=link x86_64-alt-linux-gcc -Wall -O0 -g -o inc main.o libinc.la
libtool: link: x86_64-alt-linux-gcc -Wall -O0 -g -o .libs/inc main.o ./.libs/libinc.so
<...>
Executing(%install): /bin/sh -e /usr/src/tmp/rpm-tmp.31330
<...>
make[3]: Entering directory '/usr/src/RPM/BUILD/inc-1.0/src'
/usr/bin/mkdir -p '/usr/src/tmp/inc-buildroot/usr/lib64'
/bin/sh ../libtool --mode=install /usr/libexec/rpm-build/install -p libinc.la '/usr/src/tmp/inc-buildroot/usr/lib64'
libtool: install: /usr/libexec/rpm-build/install -p .libs/libinc.so.0.0.0 /usr/src/tmp/inc-buildroot/usr/lib64/libinc.so.0.0.0
libtool: install: (cd /usr/src/tmp/inc-buildroot/usr/lib64 && { ln -s -f libinc.so.0.0.0 libinc.so.0 || { rm -f libinc.so.0 && ln -s libinc.so.0.0.0 libinc.so.0; }; })
libtool: install: (cd /usr/src/tmp/inc-buildroot/usr/lib64 && { ln -s -f libinc.so.0.0.0 libinc.so || { rm -f libinc.so && ln -s libinc.so.0.0.0 libinc.so; }; })
libtool: install: /usr/libexec/rpm-build/install -p .libs/libinc.lai /usr/src/tmp/inc-buildroot/usr/lib64/libinc.la
libtool: warning: remember to run 'libtool --finish /usr/lib64'
/usr/bin/mkdir -p '/usr/src/tmp/inc-buildroot/usr/bin'
/bin/sh ../libtool --mode=install /usr/libexec/rpm-build/install -p inc '/usr/src/tmp/inc-buildroot/usr/bin'
libtool: warning: 'libinc.la' has not been installed in '/usr/lib64'
libtool: install: /usr/libexec/rpm-build/install -p .libs/inc /usr/src/tmp/inc-buildroot/usr/bin/inc
<...>
Adjusting library links in /usr/src/tmp/inc-buildroot
./usr/lib64: (from <cmdline>:0)
libinc.so.0 -> libinc.so.0.0.0
Verifying ELF objects in /usr/src/tmp/inc-buildroot (arch=normal,fhs=normal,lfs=relaxed,lint=relaxed,rpath=normal,stack=normal,textrel=normal,unresolved=normal)
Splitting links to aliased files under /{,s}bin in /usr/src/tmp/inc-buildroot
Executing(%check): /bin/sh -e /usr/src/tmp/rpm-tmp.55059 <...> test "`./inc 123`" = "124" <...> Wrote: /usr/src/RPM/SRPMS/inc-1.0-alt1.src.rpm (w2.lzdio) Wrote: /usr/src/RPM/RPMS/x86_64/inc-1.0-alt1.x86_64.rpm (w2.lzdio) Wrote: /usr/src/RPM/RPMS/x86_64/inc-debuginfo-1.0-alt1.x86_64.rpm (w2.lzdio) 7.09user 5.34system 0:15.58elapsed 79%CPU (0avgtext+0avgdata 22740maxresident)k 0inputs+17184outputs (0major+731782minor)pagefaults 0swaps@user
@rooter[user@VM inc-pkg]$ cp ~/hasher/repo/x86_64/RPMS.hasher/inc-1.0-alt1.x86_64.rpm ~/hasher/chroot/.in/[user@VM inc-pkg]$ hsh-shell --rooter
[root@localhost .in]# rpm -i inc-1.0-alt1.x86_64.rpm<13>Aug 5 12:39:54 rpm: inc-1.0-alt1 1754397543 installed[root@localhost .in]# which inc/usr/bin/inc[root@localhost .in]# inc 123124[root@localhost .in]# ls -la /usr/lib64/libinc*lrwxrwxrwx 1 root root 15 Aug 5 12:37 /usr/lib64/libinc.so -> libinc.so.0.0.0 lrwxrwxrwx 1 root root 15 Aug 5 12:37 /usr/lib64/libinc.so.0 -> libinc.so.0.0.0 -rw-r--r-- 1 root root 14232 Aug 5 12:37 /usr/lib64/libinc.so.0.0.0[root@localhost .in]#
.la- и .lo-файлов в систему запрещена дисциплиной оформления пакетов ALT Linux Team (в том числе и из-за соображений безопасности). Библиотеки и использующие их приложения должны быть скомпилированы так, чтобы работать без дополнительной прослойки, требующей запуска Shell. Случайно установленные в %buildroot файлы таких типов просто удаляются на этапе формирования пакета.
. ├── configure.ac ├── doc │ ├── Makefile.am │ └── syscall.pod ├── LICENSE ├── Makefile.am └── src ├── basic.c ├── globals.c ├── lssyscalls ├── Makefile.am ├── syscall.c ├── syscall.h └── utility.c .gear/ ├── rules └── syscall.spec
gear-srpmimport (как описано в главе о работе со сценариями).
if условного оператора, и клаузу else, нужно иметь два набора тестов соответствующего места.
check, воспользовавшись тем, что соответствующие проверки пакет check добавляет в утилиту определения зависимостей pkgconfig:
syscall-master/configure.ac
@@ 11,6 11,9 @@ AC_CONFIG_HEADERS([config.h]) # Checks for programs. AC_PROG_CC +# Joint pkgconfig library/include check and variable definition. +PKG_CHECK_MODULES([CHECK],[check]) + # Checks for libraries. # Checks for header files.
#include <stdio.h>
#include <assert.h>
#include <check.h>
#include "syscall.h"
START_TEST(parse_arg_incl) {
assert(parse_arg != NULL);
}
END_TEST
int main(int argc, char *argv[]) {
Suite *suite = suite_create("incl");
TCase *testcase = tcase_create("incl");
SRunner *runner = srunner_create(suite);
int ret;
suite_add_tcase(suite, testcase);
tcase_add_test(testcase, parse_arg_incl);
srunner_run_all(runner, CK_ENV);
ret = srunner_ntests_failed(runner);
srunner_free(runner);
return ret != 0;
}
START_TEST/END_TEST (превращаются в функции);
srunner_free(), освобождая память не только самого раннера, но и рекурсивно всех зарегистрированных в нём объектов.
Makefile.am добавляется вызов checkmk:
syscall-master/tests/Makefile.am
TESTS = include upstream check_PROGRAMS = include upstream .ts.c: checkmk $< > $@ AM_CFLAGS = -I$(top_builddir)/src @CHECK_CFLAGS@ LDADD = $(top_builddir)/src/libsyscall.la @CHECK_LIBS@
.ts (от test suite), поэтому многие текстовые редакторы пытаются включить подсветку синтаксиса TypeScript — она, конечно, плохо подходит.
syscall-master/tests/include.ts
#include <check.h>
#include "syscall.h"
#test include
ck_assert_ptr_nonnull(parse_arg);
ck_assert_ptr_nonnull(lookup);
syscall-master/tests/upstream.ts
#include <check.h>
#include "syscall.h"
int res;
unsigned long ulres;
#suite utility
#tcase scomp
#test diff_syscalls
Syscall sys1 = {"write", 0};
Syscall sys2 = {"read", 0};
res = scomp(&sys1, &sys2);
ck_assert_int_gt(res, 0);
#test same_syscalls
Syscall sys1 = {"open", 0};
Syscall sys2 = {"open", 0};
res = scomp(&sys1, &sys2);
ck_assert_int_eq(res, 0);
#tcase lookup
#test found
char name[] = "write";
res = lookup(name);
ck_assert_int_eq(res, 1);
char syscall_name[] = "write";
#suite basic
#tcase parse_arg
#test arg_length
char arg[] = "#hello";
ulres = parse_arg(syscall_name, arg);
ck_assert_uint_eq(ulres, 5);
#test arg_retval
ret_values[12] = 42;
char arg[] = "$12";
ulres = parse_arg(syscall_name, arg);
ck_assert_uint_eq(ulres, 42);
#test arg_number
char arg[] = "100500";
ulres = parse_arg(syscall_name, arg);
ck_assert_uint_eq(ulres, 100500);
syscall-master/.gear/syscall.spec
Name: syscall Version: 1.1 Release: alt1 Summary: send system calls from your shell URL: https://github.com/oliwer/syscall License: ISC Group: Other Source0: %name-%version.tar.gz # Automatically added by buildreq on Fri Aug 08 2025 # optimized out: glibc-kernheaders-generic glibc-kernheaders-x86 gnu-config libgpg-error perl perl-Encode perl-Pod-Escapes perl-Pod-Simple perl-parent perl-podlators sh5 BuildRequires: perl-Pod-Usage libcheck-devel check %description Execute a list of raw system calls. All the system calls listed in your system's unistd.h are supported, with up to 5 arguments. A maximum of 20 calls can be executed per invocation, each separated by a comma. Arguments starting by a # symbol are used to give a string length. For instance, #hello would be evaluated as 5. Arguments starting by a $ followed by a number from 0 to 19 refer to a previous system call return code. For instance, $0 refers to to the return code of the first system call executed. To display those values, use the echo built-in command. The echo command can be used like any other system call to easily display $ or # values, or any string or number. %prep %setup %build %autoreconf %configure %make_build %install %makeinstall_std %check make check %files %_bindir/%name %_libdir/* %_man1dir/* %changelog * Fri Aug 08 2025 UsamG1t <usamg1t@altlinux.org> 1.1-alt1 - Add xUnit check * Fri Aug 08 2025 UsamG1t <usamg1t@altlinux.org> 1.0-alt1 - Initial Build
URL. Также, поскольку в проекте уже указана лицензия (о том, какая именно лицензия, а также их разновидности и отличия, будет рассказано в будущей главе), в spec-файле указывается она (заметим, что смена лицензии конкретно в этом случае была бы допустима, но явной необходимости для этого нет). Наконец, к зависимости на генератор документации нужно также добавить сборочные зависимости на пакет check и на его C-библиотеку.
. ├── configure.ac ├── doc │ ├── Makefile.am │ └── syscall.pod ├── LICENSE ├── Makefile.am ├── src │ ├── basic.c │ ├── globals.c │ ├── lssyscalls │ ├── Makefile.am │ ├── syscall.c │ ├── syscall.h │ └── utility.c └── tests ├── include.ts ├── Makefile.am └── upstream.ts .gear/ ├── rules └── syscall.spec@user
@rooter[user@VM syscall-master]$ gear-hsh --lazy<...> Executing(%check): /bin/sh -e /usr/src/tmp/rpm-tmp.70349 + umask 022 + /bin/mkdir -p /usr/src/RPM/BUILD + cd /usr/src/RPM/BUILD + cd syscall-1.1 + make check <...> checkmk include.ts > include.c <...> PASS: include PASS: upstream ============================================================================ Testsuite summary for syscall 1.0 ============================================================================ # TOTAL: 2 # PASS: 2 # SKIP: 0 # XFAIL: 0 # FAIL: 0 # XPASS: 0 # ERROR: 0 ============================================================================ <...> Wrote: /usr/src/RPM/SRPMS/syscall-1.1-alt1.src.rpm (w2.lzdio) Wrote: /usr/src/RPM/RPMS/x86_64/syscall-1.1-alt1.x86_64.rpm (w2.lzdio) Wrote: /usr/src/RPM/RPMS/x86_64/syscall-debuginfo-1.1-alt1.x86_64.rpm (w2.lzdio) 11.68user 11.20system 0:23.99elapsed 95%CPU (0avgtext+0avgdata 24184maxresident)k 760inputs+19696outputs (0major+888811minor)pagefaults 0swaps[user@VM syscall-master]$[user@VM syscall-master]$ cp ~/hasher/repo/x86_64/RPMS.hasher/syscall-1.1-alt1.x86_64.rpm ~/hasher/chroot/.in/[user@VM syscall-master]$ hsh-shell --rooter
[root@localhost .in]# rpm -i syscall-1.1-alt1.x86_64.rpm<13>Aug 8 11:55:52 rpm: syscall-1.1-alt1 1754653927 installed[root@localhost .in]# which syscall/usr/bin/syscall[root@localhost .in]# ls /usr/share/man/man1/syscall.1.xz/usr/share/man/man1/syscall.1.xz[root@localhost .in]# cd[root@localhost ~]# syscall open my.file е101 0755 , write '$0' hello '#hello' , close '$0'[root@localhost ~]# cat my.filehello[root@localhost ~]#
Makefile.am дополнительный рецепт для запуска утилиты gcov, которая обрабатывает результаты тестирования:
syscall-master/Makefile.am
SUBDIRS = src doc tests checklog: check cat tests/*.log gcov: check $(MAKE) -C src gcov
checklog;
make gcov в основном Makefile требует предварительного запуска тестов (check), после чего вызывает make gcov в каталоге src.
syscall-master/src/Makefile.am
CFLAGS = -Wall -O0 -g
if COND_GCOV
CFLAGS += -fprofile-arcs -ftest-coverage
endif
lib_LTLIBRARIES=libsyscall.la
libsyscall_la_SOURCES=globals.c utility.c basic.c
BUILT_SOURCES = syscall.h systab.h
bin_PROGRAMS = syscall
syscall_SOURCES = syscall.c
syscall_LDADD = libsyscall.la
systab.h:
sh lssyscalls | awk '{printf "{\"%s\", %d},\n", $$1, $$2}' > $@
gcov:
gcov -o .libs basic -t -k -b | grep -v -E '[[:digit:]]:[ /][*]'
gcov -o .libs utility -t -k -b | grep -v -E '[[:digit:]]:[ /][*]'
.c-файлу из директории исходных текстов. Файлы статистики формируются в рабочей директории .libs, её надо указать с помощью ключа -o. Эти файлы собирают информацию о количестве отработанных в процессе тестирования строк кода и другие статистические параметры. Из данной статистики нас будут интересовать выводы по количеству выполнения строк кода и, дополнительно (благодаря ключу -b), вариантах обработки условий (в условных операторах / switch-case конструкции и т. д.):
[user@VM syscall-master]$ make COND_GCOV=1 gcovMaking check in src <...> make -C src gcov gcov -o .libs basic -t -k -b | grep -v -E '[[:digit:]]:[ /][*]' -: 0:Colorization: profile count: zero coverage (exceptional) zero coverage (unexceptional) unexecuted block -: 0:Source:basic.c -: 0:Graph:.libs/basic.gcno -: 0:Data:.libs/basic.gcda -: 0:Runs:14 -: 1:#include "syscall.h" -: 2: function parse_arg called 6 returned 100% blocks executed 81% 6: 3:unsigned long parse_arg(const char *syscall_name, char *arg) -: 4:{ -: 5: unsigned long num; 6: 6: char *endp = NULL; -: 7: -: 8: /* #hello - length of a string */ 6: 9: if (arg[0] == '#') { branch 0 taken 33% (fallthrough) branch 1 taken 67% 2: 10: return (unsigned long)strlen(arg + 1); -: 11: } -: 12: -: 13: /* $0 - return value of a previous syscall */ 4: 14: if (arg[0] == '$') { branch 0 taken 50% (fallthrough) branch 1 taken 50% 2: 15: num = strtoul(arg + 1, &endp, 10); call 0 returned 100% 2: 16: if (num < CMD_MAX - 1) { branch 0 taken 100% (fallthrough) branch 1 taken 0% 2: 17: return (unsigned long)ret_values[num]; -: 18: } -: 19: } -: 20: -: 21: /* Try to parse it as a number */ 2: 22: endp = NULL; 2: 23: num = strtoul(arg, &endp, 0); call 0 returned 100% 2: 24: if (errno == ERANGE) { branch 0 taken 0% (fallthrough) branch 1 taken 100% 0: 25: errx(1, "%s: argument '%s' is out of range", call 0 never executed -: 26: syscall_name, arg); -: 27: } 2: 28: if (endp && *endp == '\0') { branch 0 taken 100% (fallthrough) branch 1 taken 0% branch 2 taken 100% (fallthrough) branch 3 taken 0% -: 29: /* strtoul succeeded */ 2: 30: return num; -: 31: } -: 32: -: 33: /* assume it is a string */ -: 34: /* unescape any \n at the end of the string */ 0: 35: unescape_nl(arg); call 0 never executed 0: 36: return (unsigned long)arg; -: 37:} -: 38: gcov -o .libs utility -t -k -b | grep -v -E '[[:digit:]]:[ /][*]' <...>[user@VM syscall-master]$ ls -la src/.libs/ src | grep -E "\.gc??"-rw-r--r-- 1 builder builder 1668 Aug 11 22:58 syscall.gcno -rw-r--r-- 1 builder builder 228 Aug 11 22:58 basic.gcda -rw-r--r-- 1 builder builder 5392 Aug 11 22:58 basic.gcno -rw-r--r-- 1 builder builder 61 Aug 11 22:58 globals.gcno -rw-r--r-- 1 builder builder 208 Aug 11 22:58 utility.gcda -rw-r--r-- 1 builder builder 1836 Aug 11 22:58 utility.gcno
configure:
syscall-master/configure.ac
<...>
# Variable definitins
AC_SUBST(CK_VERBOSITY, verbose)
AC_ARG_VAR(CK_VERBOSITY, [Default: "verbose", can be "silent", "minimal" or "normal")])
# Enabe/disable things
AC_ARG_ENABLE([gcov],
[AS_HELP_STRING([--enable-gcov], [use gcov to collect test suite coverage])],
[], [enable_gcov=no])
AM_CONDITIONAL([COND_GCOV],[test '!' "$enable_gcov" = no])
# Checks for libraries.
# Checks for header files.
<...>
%def_enable для отслеживания ключа запуска тестирования и %if_enabled / %endif для обработки случая тестирования. В сам пакет же будут добавлены скомпилированные обычным образом файлы:
syscall-master/.gear/syscall.spec
%def_enable gcov Name: syscall Version: 1.2 Release: alt1 <...> %build %autoreconf %if_enabled gcov mkdir gcov_check && cd gcov_check ../configure --enable-gcov %make_build cd .. %endif %configure %make_build %install %makeinstall_std %check %if_enabled gcov cd gcov_check make gcov cd .. %else make check %endif %files %_bindir/%name %_libdir/* %_man1dir/* %changelog * Mon Aug 11 2025 UsamG1t <usamg1t@altlinux.org> 1.2-alt1 - Add gcov * Fri Aug 08 2025 UsamG1t <usamg1t@altlinux.org> 1.1-alt1 - Add xUnit check * Fri Aug 08 2025 UsamG1t <usamg1t@altlinux.org> 1.0-alt1 - Initial Build@user
[user@VM syscall-master]$ gear-hsh --lazy
<...>
Executing(%check): /bin/sh -e /usr/src/tmp/rpm-tmp.73347
+ umask 022
+ /bin/mkdir -p /usr/src/RPM/BUILD
+ cd /usr/src/RPM/BUILD
+ cd syscall-1.2
+ make check
<...>
checkmk include.ts > include.c
<...>
PASS: include
PASS: upstream
============================================================================
Testsuite summary for syscall 1.0
============================================================================
# TOTAL: 2
# PASS: 2
# SKIP: 0
# XFAIL: 0
# FAIL: 0
# XPASS: 0
# ERROR: 0
============================================================================
<...>
make -C src gcov
make[1]: Entering directory '/usr/src/RPM/BUILD/syscall-1.2/src'
gcov -o .libs basic -t -k -b | grep -v -E '[[:digit:]]:[ /][*]'
<...>

. ├── configure.ac ├── doc │ ├── Makefile.am │ └── syscall.pod ├── LICENSE ├── Makefile.am ├── src │ ├── basic.c │ ├── globals.c │ ├── lssyscalls │ ├── Makefile.am │ ├── syscall.c │ ├── syscall.h │ └── utility.c └── tests ├── include.ts ├── Makefile.am └── upstream.ts
Doxyfile.in, генерируемый командой:
[user@VM syscall-master]$ doxygen -g Doxyfile.in
syscall-master/Doxyfile.in
#--------------------------------------------------------------------------- # Project related configuration options #--------------------------------------------------------------------------- # This tag specifies the encoding used for all characters in the configuration # file that follow. The default is UTF-8 which is also the encoding used for all # text before the first occurrence of this tag. Doxygen uses libiconv (or the # iconv built into libc) for the transcoding. See # https://www.gnu.org/software/libiconv/ for the list of possible encodings. # The default value is: UTF-8. DOXYFILE_ENCODING = UTF-8 # The PROJECT_NAME tag is a single word (or a sequence of words surrounded by # double-quotes, unless you are using Doxywizard) that should identify the # project for which the documentation is generated. This name is used in the # title of most generated pages and in a few other places. # The default value is: My Project. PROJECT_NAME = "My Project" # The PROJECT_NUMBER tag can be used to enter a project or revision number. This # could be handy for archiving the generated documentation or if some version # control system is used. PROJECT_NUMBER =
syscall-master/Doxyfile.in
diff --git a/Doxyfile.in b/Doxyfile.in index a822940..29071c4 100644 --- a/Doxyfile.in +++ b/Doxyfile.in @@ -42,13 +42,13 @@ DOXYFILE_ENCODING = UTF-8 # title of most generated pages and in a few other places. # The default value is: My Project. -PROJECT_NAME = "My Project" +PROJECT_NAME = "@PACKAGE_TARNAME@" # The PROJECT_NUMBER tag can be used to enter a project or revision number. This # could be handy for archiving the generated documentation or if some version # control system is used. -PROJECT_NUMBER = +PROJECT_NUMBER = @PACKAGE_VERSION@ # Using the PROJECT_BRIEF tag one can provide an optional one line description # for a project that appears at the top of each page and should give viewer a @@ -54,7 +54,7 @@ PROJECT_NUMBER = @PACKAGE_VERSION@ # for a project that appears at the top of each page and should give viewer a # quick idea about the purpose of the project. Keep the description short. -PROJECT_BRIEF = +PROJECT_BRIEF = "@PACKAGE_NAME@" # With the PROJECT_LOGO tag one can specify a logo or an icon that is included # in the documentation. The maximum height of the logo should not exceed 55 @@ -74,7 +74,7 @@ PROJECT_ICON = # entered, it will be relative to the location where doxygen was started. If # left blank the current directory will be used. -OUTPUT_DIRECTORY = +OUTPUT_DIRECTORY = @DX_DOCDIR@ # If the CREATE_SUBDIRS tag is set to YES then doxygen will create up to 4096 # sub-directories (in 2 levels) under the output directory of each output format @@ -215,7 +215,7 @@ SHORT_NAMES = NO # description.) # The default value is: NO. -JAVADOC_AUTOBRIEF = NO +JAVADOC_AUTOBRIEF = YES # If the JAVADOC_BANNER tag is set to YES then doxygen will interpret a line # such as @@ -297,7 +297,7 @@ ALIASES = # members will be omitted, etc. # The default value is: NO. -OPTIMIZE_OUTPUT_FOR_C = NO +OPTIMIZE_OUTPUT_FOR_C = C # Set the OPTIMIZE_OUTPUT_JAVA tag to YES if your project consists of Java or # Python sources only. Doxygen will then generate output that is more tailored @@ -524,31 +524,31 @@ TIMESTAMP = NO # normally produced when WARNINGS is set to YES. # The default value is: NO. -EXTRACT_ALL = NO +EXTRACT_ALL = YES # If the EXTRACT_PRIVATE tag is set to YES, all private members of a class will # be included in the documentation. # The default value is: NO. -EXTRACT_PRIVATE = NO +EXTRACT_PRIVATE = YES # If the EXTRACT_PRIV_VIRTUAL tag is set to YES, documented private virtual # methods of a class will be included in the documentation. # The default value is: NO. -EXTRACT_PRIV_VIRTUAL = NO +EXTRACT_PRIV_VIRTUAL = YES # If the EXTRACT_PACKAGE tag is set to YES, all members with package or internal # scope will be included in the documentation. # The default value is: NO. -EXTRACT_PACKAGE = NO +EXTRACT_PACKAGE = YES # If the EXTRACT_STATIC tag is set to YES, all static members of a file will be # included in the documentation. # The default value is: NO. -EXTRACT_STATIC = NO +EXTRACT_STATIC = YES # If the EXTRACT_LOCAL_CLASSES tag is set to YES, classes (and structs) defined # locally in source files will be included in the documentation. If set to NO, @@ -564,7 +564,7 @@ EXTRACT_LOCAL_CLASSES = YES # included. # The default value is: NO. -EXTRACT_LOCAL_METHODS = NO +EXTRACT_LOCAL_METHODS = YES # If this flag is set to YES, the members of anonymous namespaces will be # extracted and appear in the documentation as a namespace called @@ -949,7 +949,7 @@ WARN_LOGFILE = # spaces. See also FILE_PATTERNS and EXTENSION_MAPPING # Note: If this tag is empty the current directory is searched. -INPUT = +INPUT = @top_srcdir@/src # This tag can be used to specify the character encoding of the source files # that doxygen parses. Internally doxygen uses the UTF-8 encoding. Doxygen uses
@ позволяют описывать в документации основные компоненты программы, а также определять разделы (как, например, ключевое слово @mainpage для размещения текста на главной странице документации):
syscall-master/src/syscall.c
/** @mainpage Syscall
* syscall - send system calls from your shell
*
* Execute a list of raw system calls. All the system calls listed in your system's unistd.h are
* supported, with up to 5 arguments. A maximum of 20 calls can be executed per invocation, each
* separated by a comma.
*
* Arguments starting by a "#" symbol are used to give a string length. For instance, "#hello"
* would be evaluated as 5.
*
* Arguments starting by a "$" followed by a number from 0 to 19 refer to a previous system call
* return code. For instance, $0 refers to to the return code of the first system call executed.
* To display those values, use the "echo" built-in command.
*
* The "echo" command can be used like any other system call to easily display "$" or "#" values,
* or any string or number.
*
* @param -<n> execute the given commands n times, where n is an integer between 0 and "INT_MAX"
* @param -h/--help return program usage
* @param -v/--version return version of program
*
* @return 0 if all syscalls were successful, 1 on error. Note that if any system returns -1,
* the program will exit immediately after printing the associated error message.
*/
#include "syscall.h"
/** Parse input shell-string and execute syscalls
*
* @return 0 if string parsing and syscall's execution were successfully completed, 1 if weren't
*/
int main(int argc, char **argv)
{
int repeat = 1, skip = 1;
if (argc <= 1) {
usage();
return 0;
}
/* arguments */
if (argv[1][0] == '-') {
/* help */
if (streq(argv[1], "-h") || streq(argv[1], "--help")) {
usage();
return 0;
}
/* version */
if (streq(argv[1], "-v") || streq(argv[1], "--version")) {
puts("syscall version "VERSION);
return 0;
}
/* Handle -n option */
repeat = atoi(argv[1] + 1);
if (repeat < 1) {
errx(1, "option -<n> must be between 1 and %d", INT_MAX);
}
if (argc <= 3) {
usage();
return 1;
}
skip++;
}
memset(ret_values, -1, sizeof ret_values);
while (repeat--) {
split_cmdline(argc - skip, argv + skip);
}
return 0;
}
@user: syscall-master/src/utility.c
/** @page utility
* There are special functions for internal workings of the program
*/
#include "syscall.h"
/** Help-string of program usage
*/
void usage()
{
puts("usage: syscall [-<n>] name [args...] [, name [args...]]...");
}
/** Syscall`s names comparator
*
* @param m1 first comparing syscall
* @param m2 second comparing syscall
*
* @return comparing result
*/
int scomp(const void *m1, const void *m2)
{
Syscall *sys1 = (Syscall *)m1;
Syscall *sys2 = (Syscall *)m2;
return strcmp(sys1->name, sys2->name);
}
/** Binary search of executing syscall @p name
*
* @param name executing syscall
* @return system code of syscall
*/
long lookup(const char *name)
{
Syscall key, *res;
key.name = name;
res = bsearch(&key, systab, systab_size, sizeof key, scomp);
if (res == NULL) {
errx(1, "unknown system call: %s", name);
}
return res->code;
}
/** Quick and dirty way to unescape \n at the end of strings
*/
void unescape_nl(char *str) {
size_t end = strlen(str) - 1;
while (str[end] == 'n' && str[end-1] == '\\') {
str[end-1] = '\n';
str[end] = '\0';
end -= 2;
}
}
/** Special debugging function
*/
void dump_ret_values(void) {
for (int i = 0; i < CMD_MAX; i++) {
printf("%0d %d\n", i, ret_values[i]);
}
}
configure.ac опишем использование Doxygen, для этого необходимо лишь инициализировать его (при этом указываются имя проекта, путь к файлу настройки и путь к директории, где будет храниться документация) и указать в списке генератов:
syscall-master/configure.ac
# -*- Autoconf -*- # Process this file with autoconf to produce a configure script. AC_INIT([syscall in Shell], [1.0], [UsamG1t], [syscall]) AC_CONFIG_SRCDIR([src/syscall.c]) AM_INIT_AUTOMAKE([foreign subdir-objects]) LT_INIT([disable-static]) AC_CONFIG_HEADERS([config.h]) DX_INIT_DOXYGEN([syscall], [Doxyfile], [doxygen-doc]) # Checks for programs. <...> AC_CONFIG_FILES([Makefile src/Makefile doc/Makefile tests/Makefile Doxyfile]) AC_OUTPUT
%files необходимо указать зависимость на данные в директории документации:
syscall-master/.gear/syscall.spec
<...> # Automatically added by buildreq on Fri Aug 08 2025 # optimized out: glibc-kernheaders-generic glibc-kernheaders-x86 gnu-config libgpg-error perl perl-Encode perl-Pod-Escapes perl-Pod-Simple perl-parent perl-podlators sh5 BuildRequires: perl-Pod-Usage check libcheck-devel doxygen graphviz autoconf-archive <...> %files %_bindir/%name %_libdir/* %_docdir/* %_man1dir/* %changelog * Tue Aug 12 2025 UsamG1t <usamg1t@altlinux.org> 1.3-alt1 - Add Doxygen * Mon Aug 11 2025 UsamG1t <usamg1t@altlinux.org> 1.2-alt1 - Add gcov * Fri Aug 08 2025 UsamG1t <usamg1t@altlinux.org> 1.1-alt1 - Add xUnit check * Fri Aug 08 2025 UsamG1t <usamg1t@altlinux.org> 1.0-alt1 - Initial Build
. ├── configure.ac ├── doc │ ├── Makefile.am │ └── syscall.pod ├── Doxyfile.in ├── LICENSE ├── Makefile.am ├── src │ ├── basic.c │ ├── globals.c │ ├── lssyscalls │ ├── Makefile.am │ ├── syscall.c │ ├── syscall.h │ └── utility.c └── tests ├── include.ts ├── Makefile.am └── upstream.ts@user
[user@VM syscall-master]$ gear-hsh --lazy
<...>
Wrote: /usr/src/in/srpm/syscall-1.3-alt1.src.rpm (w1.gzdio)
Installing syscall-1.3-alt1.src.rpm
<...>
SRCDIR='.' PROJECT='syscall' VERSION='1.0' PERL_PATH='/usr/bin/perl' HAVE_DOT='NO' GENERATE_MAN='NO' GENERATE_RTF='NO' GENERATE_XML='NO' GENERATE_HTMLHELP='NO' GENERATE_CHI='NO' GENERATE_HTML='YES' GENERATE_LAT EX='NO' DOCDIR=doxygen-doc /usr/bin/doxygen Doxyfile <...> finished... echo Timestamp >doxygen-doc/syscall.tag
<...> Wrote: /usr/src/RPM/SRPMS/syscall-1.3-alt1.src.rpm (w2.lzdio) Wrote: /usr/src/RPM/RPMS/x86_64/syscall-1.3-alt1.x86_64.rpm (w2.lzdio) Wrote: /usr/src/RPM/RPMS/x86_64/syscall-debuginfo-1.3-alt1.x86_64.rpm (w2.lzdio)@rooter
[user@VM syscall-master]$ hsh-shell --rooter[root@localhost .in]# rpm -i syscall-1.3-alt1.x86_64.rpm<13>Aug 12 11:39:55 rpm: syscall-1.3-alt1 1754998745 installed[root@localhost .in]# ls /usr/share/doc/syscall/html/annotated.html doc.svg functions_vars.html graph_legend.png navtree.css syscall_8c.html systab_8h.html tab_sd.png basic_8c.html docd.svg globals.html index.html open.png syscall_8c__incl.map systab_8h__dep__incl.map tabs.css basic_8c__incl.map doxygen.css globals_8c.html jquery.js plus.svg syscall_8c__incl.md5 systab_8h__dep__incl.md5 utility_8c.html basic_8c__incl.md5 doxygen.svg globals_8c__incl.map menu.js plusd.svg syscall_8c__incl.png systab_8h__dep__incl.png utility_8c__incl.map basic_8c__incl.png doxygen_crawl.html globals_8c__incl.md5 menudata.js resize.js syscall_8h.html systab_8h_source.html utility_8c__incl.md5 bc_s.png dynsections.js globals_8c__incl.png minus.svg search syscall_8h__dep__incl.map tab_a.png utility_8c__incl.png bc_sd.png files.html globals_defs.html minusd.svg splitbar.png syscall_8h__dep__incl.md5 tab_ad.png classes.html folderclosed.svg globals_func.html nav_f.png splitbard.png syscall_8h__dep__incl.png tab_b.png clipboard.js folderclosedd.svg globals_type.html nav_fd.png structsyscall-members.html syscall_8h__incl.map tab_bd.png closed.png folderopen.svg globals_vars.html nav_g.png structsyscall.html syscall_8h__incl.md5 tab_h.png cookie.js folderopend.svg graph_legend.html nav_h.png sync_off.png syscall_8h__incl.png tab_hd.png dir_68267d1309a1af8e8297ef4c3efbcdba.html functions.html graph_legend.md5 nav_hd.png sync_on.png syscall_8h_source.html tab_s.png[root@localhost .in]#

Makefile.am:
syscall-master/Doxyfile.in
diff --git a/Doxyfile.in b/Doxyfile.in index d097c79..aa9f764 100644 --- a/Doxyfile.in +++ b/Doxyfile.in @@ -2204,7 +2204,7 @@ RTF_EXTRA_FILES = # classes and files. # The default value is: NO. -GENERATE_MAN = NO +GENERATE_MAN = YES # The MAN_OUTPUT tag is used to specify where the man pages will be put. If a # relative path is entered the value of OUTPUT_DIRECTORY will be put in front of lines 1-13/13 (END)
syscall-master/Makefile.am
SUBDIRS = src doc tests
@DX_RULES@
all-local: doxygen-doc
doxygen-doc/man/man3/syscall.h.3: doxygen-doc
man3_MANS = doxygen-doc/man/man3/syscall.h.3
checklog: check
cat tests/*.log
gcov: check
$(MAKE) -C src gcov
http: doxygen-doc
python3 -m http.server --directory $</html
...<Building PKG>...@rooter
[user@VM syscall-master]$ hsh-shell --rooter[root@localhost .in]# rpm -i syscall-1.3-alt1.x86_64.rpm<13>Aug 12 12:09:43 rpm: syscall-1.3-alt1 1754998745 installed[root@localhost .in]# ls /usr/share/man/man1/syscall.1.xz/usr/share/man/man1/syscall.1.xz[root@localhost .in]# ls /usr/share/man/man3/syscall.h.3.xz/usr/share/man/man3/syscall.h.3.xz[root@localhost .in]#
/usr/share/man/man3/syscall.h.3.xz
src/syscall.h(3) Library Functions Manual src/syscall.h(3)
NAME
src/syscall.h
SYNOPSIS
#include <err.h>
#include <errno.h>
#include <limits.h>
#include <stdio.h>
#include <stdlib.h>
#include <string.h>
#include <unistd.h>
Classes
struct syscall
Macros
#define _DEFAULT_SOURCE
#define VERSION 'unknown'
#define streq(a, b) (strcmp(a,b) == 0)
#define ARG(n) parse_arg(syscall_name, cmd[n])
#define CMD_MAX 20 /* maximum number of commands per invocation */
Typedefs
typedef struct syscall Syscall
Functions
void usage ()
Help-string of program usage.
int scomp (const void *m1, const void *m2)
Syscall`s names comparator.
long lookup (const char *name)
Binary search of executing syscall name.
void unescape_nl (char *str)
Quick and dirty way to unescape
at the end of strings. "
void dump_ret_values (void)
Special debugging function.
void echo (int argc, char **argv)
Info syscall for input data presentation.
unsigned long parse_arg (const char *syscall_name, char *arg)
Argument Parser.
void parse_syscall (int cmd_no, char **cmd, int cmd_len)
Search and Execute syscall with fix number of args.
void split_cmdline (int argc, char **argv)
Parse input to groups <<syscall + fix number of args>> and execute syscalls.
Variables
int ret_values [CMD_MAX]
Syscall systab []
int systab_size
Macro Definition Documentation
#define _DEFAULT_SOURCE
#define ARG( n) parse_arg(syscall_name, cmd[n])
#define CMD_MAX 20 /* maximum number of commands per invocation */
#define streq( a, b) (strcmp(a,b) == 0)
#define VERSION 'unknown'
Typedef Documentation
typedef struct syscall Syscall
Function Documentation
void dump_ret_values (void )
Special debugging function.
void echo (int argc, char ** argv)
Info syscall for input data presentation.
Returns
input shell-string with parsed arguments
long lookup (const char * name)
Binary search of executing syscall name.
Parameters
name executing syscall
Returns
system code of syscall
unsigned long parse_arg (const char * syscall_name, char * arg)
Argument Parser.
Parameters
syscall_name syscall to which the argument belongs
arg argument which need to be parsed:
o #<word> for length of a string
o $<number> for return values of a previous syscalls
o <number> for a number
o <word> for a string
Returns
parsing value depending on input
void parse_syscall (int cmd_no, char ** cmd, int cmd_len)
Search and Execute syscall with fix number of args.
Parameters
cmd_no number of syscall
cmd syscall text pointer
cmd_len length of arguments of syscall
int scomp (const void * m1, const void * m2)
Syscall`s names comparator.
Parameters
m1 first comparing syscall
m2 second comparing syscall
Returns
comparing result
void split_cmdline (int argc, char ** argv)
Parse input to groups <<syscall + fix number of args>> and execute syscalls.
Parameters
argc length of shell-string (words)
argv input shell-string
void unescape_nl (char * str)
Quick and dirty way to unescape
at the end of strings.
void usage ()
Help-string of program usage.
Variable Documentation
int ret_values[CMD_MAX] [extern]
Syscall systab[] [extern]
int systab_size [extern]
Author
Generated automatically by Doxygen for syscall from the source code.
syscall Version 1.0 src/syscall.h(3)
GNU_picture/gtk.c
#include <gtk/gtk.h>
#ifndef FILEPATH
#define FILEPATH "./GNU.xpm"
#endif
int main(int argc, char *argv[]) {
GtkWidget *window;
GtkWidget *image;
GError *error = NULL;
gtk_init(&argc, &argv);
window = gtk_window_new(GTK_WINDOW_TOPLEVEL);
gtk_window_set_title(GTK_WINDOW(window), "GTK Logo");
gtk_window_set_default_size(GTK_WINDOW(window), 72, 72);
g_signal_connect(window, "destroy", G_CALLBACK(gtk_main_quit), NULL);
image = gtk_image_new_from_file(FILEPATH);
GdkPixbuf* pixbuf = gtk_image_get_pixbuf(GTK_IMAGE(image));
pixbuf = gdk_pixbuf_scale_simple(pixbuf, 80*4, 78*4, GDK_INTERP_TILES);
gtk_image_set_from_pixbuf(GTK_IMAGE(image), pixbuf);
gtk_container_add(GTK_CONTAINER(window), image);
gtk_widget_show_all(window);
gtk_main();
return 0;
}
@user: GNU_picture/GNU.xpm
/* XPM */
static char *GNU[] = {
/* columns rows colors chars-per-pixel */
"80 78 8 1 ",
" c none",
"_ c black",
". c #242424",
"X c #494949",
"o c #6D6D6D",
"O c #929292",
"+ c #B6B6B6",
"@ c #DBDBDB",
/* pixels */
" +OoXXXXXXXXXO@ @+OOOOOO+@ ",
" @Ooo+@@ @@@@OoO@ @OoO++++++OoO+@ ",
" OoO@ +ooOOX.XoO++oO @Oo+@@+O@ @@ @+oO ",
" +oo@ @ooX_____XX_XoXO@OoOOo @@+o+@oX._.....o++@ Oo@ ",
" OX+ o___.+++@ @@ @@ @+Oo @XoO@ O+@OO@OooX___o +X+ ",
" OX@ +X._.oo+ @OoooooO+@@@+Oo@ OO@ @@++++@@X.._oO@@X+ ",
" +X@ @.___O +ooO+@@@+OooooO+@ +OOOOooO+++OoO@@+___o @X@ ",
" @X@ @X__.X@@oo@ @@ +o+ X___+ +o@ ",
" oO @.__.@ +o+ OO@+.__O OO ",
" @o @___X @o@ @@@@@ @@@@ OO X__o o@ ",
" o+ O___O o@ @OooOOOooO@ +OOOOOO+@ o@O__X +O ",
"@o +.__O OO Oo+@ +oO @oO@ @OO @O@o__o o@",
"OO O___+@o@ @oO @+OOO+@ +o@ @X+ +OO+@ +O@ O@O__X O+",
"o@ @___O+O @o+ +o._____.O +Xo..XOo____.o@ +O@ ++o__o +O",
"o@ O___+o@ o+ @o__________o @XXXoX.X_____.+ +O @OO__X@ @o",
"o +.__o@o oO +.____________o@@ +X+O.X______O +O O@X__O @o",
"o @.__O@o OO +.______________X +O +.X______O O+ O@X_.+ o",
"o O__.+o Oo +._______________X @O oX_______+ o@ O+__X@ o",
"o +.__.+o +o @.________________X @O OX.______.@@o o@.__O X",
"o @X__o@o +o@@X_______________XoX@ +@ oX________X@+O @O@X_X@ X",
"o @._.+o+ @X@ o________.XX...X+ O+ @O++Oo_______o O+ +Oo__o X",
"o@ @X___O+o @X+ o____..XO@@ @@@ @o+ @O@ @.++oX___O O+ O@o___O @X",
"o@ @o.__O oO +X+ o__.o+@@ +@ @OoO+O @o O.__O O+ OO o__O@ @X",
"o+ X__o@@oo++Oo+@o__o@ @+X.@ O++ @+Oo+ @@OO +.__O@OoOOO@o.__o +o",
"+O O.____+ +OO+@+._.+ oX._.@ +XX +oO +.X@O+ +___X+@@@ +___.O o+",
"@o@ +____O@@ +X__.+ OX@._O @+@ Oo@ X_O @o o____o OoX___.@ @o@",
" OO o____...++.___+ @.O .X @+OO@ + @..+@ O@ @X____X.____.X+ OO ",
" @o@ +o______.____o oO @+ ++@@+O ++ +_o@@ O@ +__________.+ @o@ ",
" OO oX.________.@ ++ @o @o +.@ @O @.________X@@ o+ ",
" @o+ @.._______O @ @+ooo.@ O@ @XOoXXO o_______oO Oo ",
" @o@ @OO_.____.@ @ X____.O@ @@ @.X.__.@ +___..Xo+ +o@ ",
" +o@ @oO.X__o + @.OO__.@ OX._XO@ X_Xo++@ +o@ ",
" Oo@ @+Oo.+ O OO@X_X@@ o_.O+ @..+ +o@ ",
" +X+ @OX @O +OOO++@@ @XoXo O.+ @+oO@ ",
" @oXO@ oo +O @@++@@+ +X+O OXooO@ ",
" +oXXo.+ X+ @@ O+OO X+ ",
" @OX@ +.+ @o+Xo+ o@ ",
" @X@ @X.+ OOO+oO@ OoO@ ",
" @X oo+O @Xo@ Ooo+@ +X+ ",
" oo OX@ O +oooO@ O.@ @+OoO+++Oo@ ",
" OX@ OX@ @@ @oo+++Oo+ @XO@@+@ @+OOO+@ ",
" oO @oX@ @ ooOO@ @oo@ @oXXoo@ ",
" @X@ @OX_+ X.X+@ +o+ @ +o ",
" @oX @+oXXO.+ X_+ +O+ O+ @o ",
" @XO +X.Xo+ X+ +o +__.o@ ++ @o@ ",
" Oo@@@O.o.@ XO OO@ @ @.X@oO @X@ ",
" oXX...+@.@ oo +@ @@ o@ +X ",
" +o+@+@ +.@ oO ++ @ @+ @XO ",
" +.@ oX@ O+@@ @ @XO ",
" +.@ @Xo @oO OXO ",
" +.@ OX Oo @+X.+ ",
" +.@ +X @o@ @+@oo ",
" @.@ @.O@ Oo Oo ",
" @.+ oX.@ oO @X@ ",
" XO @.O@ @X+ @@+++@+oo ",
" oo OX.+ @Xo++@@+OoX...__.o@ ",
" +X@ +.+ @OoXXXXo+@@@++X+ ",
" @.+ Xo @@ o+ ",
" oo oo o+ ",
" @X@ +.XO+ o@ ",
" oO @O__o @+OOoXXXXXo ",
" @X@ o._+ @OX._____o++@ ",
" +o @.o O@ @O.o++.o ",
" OO O.+@X.@ X+ ",
" o+ @.X X_.++ Oo ",
" @o+ @..@X___o X@ ",
" @O@ +...___O @@ o+ ",
" +@ @X_.X_X O+ +X@ ",
" @@ O.oX_o@ +XOXX+ ",
" oX+._X+ @O._.o@ ",
" +.X O__X +.___.@ ",
" O.o@ @._X@._____O ",
" oO o__.+.______O@@ ",
" @+ @.X__X._______.o++ ",
" @ +o@.___________.o@ ",
" O@O_____._____o@ ",
" @ O_.X_.OX__X+@ ",
" +XOOoO++OO+ "
};
@user: GNU_picture/.gear/rules
spec: .gear/GNU_picture.spec copy: .
%package <suffix> описывает основные метаданные пакета, название которого соответствует формату %name-suffix. В рамках данной директивы обязательно должны быть описаны директивы Summary, License и Group. Сюда же прописываются Requires и BuildArch при их необходимости;
%description <suffix> даёт описание создаваемого дополнительного пакета;
%files <suffix> описывает входящие в дополнительный пакет файлы. Если лицензии или архитектуры целевых пакетов различаются, следует использовать соответствующие директивы вдобавок к этим трём.
BuildArch: noarch). Также для пакета с программой добавлена зависимость на пакет с данными (поскольку программа без картинки картинку не откроет☹):
GNU_picture/.gear/GNU_picture.spec
Name: GNU_picture Version: 1.0 Release: alt1 Summary: Print your special GNU picture License: GPL-3.0-or-later Group: Development/Other Requires: GNU_picture-data # Automatically added by buildreq on Thu Aug 18 2025 # optimized out: at-spi2-atk glib2-devel glibc-kernheaders-generic glibc-kernheaders-x86 libat-spi2-core libatk-devel libcairo-devel # libcairo-gobject libcairo-gobject-devel libgdk-pixbuf libgdk-pixbuf-devel libgio-devel libgpg-error libharfbuzz-devel libpango-devel # libwayland-client libwayland-cursor libwayland-egl pkg-config python3 python3-base sh5 zlib-devel BuildRequires: libgtk+3-devel %package data Summary: Your special GNU picture License: GFDL-1.3-or-later Group: Other BuildArch: noarch Source0: gtk.c Source1: GNU.xpm %description This is GTK App using for show of a GNU picture %description data This is just a GNU picture %build gcc %optflags %SOURCE0 -o %name `pkg-config --cflags --libs gtk+-3.0` -DFILEPATH=\"%_datadir/GNU_picture/GNU.xpm\" %install install -D %name %buildroot%_bindir/%name install -D %SOURCE1 %buildroot%_datadir/%name/GNU.xpm %files %_bindir/%name %files data %_datadir/* %changelog * Mon Aug 18 2025 UsamG1t <usamg1t@altlinux.org> 1.0-alt1 - Initial Build
@rooter[user@VM GNU_picture]$ gear-hsh --lazy<...> Wrote: /usr/src/RPM/SRPMS/GNU_picture-1.0-alt1.src.rpm (w2.lzdio) Wrote: /usr/src/RPM/RPMS/x86_64/GNU_picture-1.0-alt1.x86_64.rpm (w2.lzdio) Wrote: /usr/src/RPM/RPMS/x86_64/GNU_picture-data-1.0-alt1.x86_64.rpm (w2.lzdio) Wrote: /usr/src/RPM/RPMS/x86_64/GNU_picture-debuginfo-1.0-alt1.x86_64.rpm (w2.lzdio) 2.46user 2.38system 0:10.46elapsed 46%CPU (0avgtext+0avgdata 63832maxresident)k 16840inputs+976outputs (48major+223513minor)pagefaults 0swaps[user@VM GNU_picture]$ cp ~/hasher/repo/x86_64/RPMS.hasher/GNU_picture-data-1.0-alt1.x86_64.rpm ~/hasher/chroot/.in/[user@VM GNU_picture]$ cp ~/hasher/repo/x86_64/RPMS.hasher/GNU_picture-1.0-alt1.x86_64.rpm ~/hasher/chroot/.in/
[root@localhost .in]# rpm -i GNU_picture-1.0-alt1.x86_64.rpmerror: Failed dependencies: GNU_picture-data = 1.0-alt1 is needed by GNU_picture-1.0-alt1.x86_64[root@localhost .in]# rpm -i GNU_picture-data-1.0-alt1.x86_64.rpm<13>Aug 22 07:11:37 rpm: GNU_picture-data-1.0-alt1 1755846621 installed[root@localhost .in]# rpm -i GNU_picture-1.0-alt1.x86_64.rpm<13>Aug 22 07:11:43 rpm: GNU_picture-1.0-alt1 1755846621 installed[root@localhost .in]# which GNU_picture/usr/bin/GNU_picture[root@localhost .in]# ls /usr/share/GNU_picture/GNU.xpm[root@localhost .in]# GNU_picture

./configure, make, make install?
/usr/bin, библиотеки — в /usr/lib64, документация — в /usr/share/doc и т. д. Установка в системные директории согласно FHS гарантирует работу устанавливаемого ПО, поскольку работа со всеми системными утилитами настроена под такое распределение файлов. С точки зрения разработчика у такого способа есть важный недостаток: размещение файлов в системных каталогах — это вмешательство в архитектуру ОС. Оно требует прав суперпользователя (даже если задача — просто потестировать очередной вариант сборки) и возлагает на программиста несвойственную ему ответственность за возможные файловые конфликты. Например, назвал программист свою программу «kitten» (котёнок) — что может пойти не так? А нет, в системе есть пакет с файлом /usr/bin/kitten, который заменился при установке.
/usr/local/. В традиционных Linux-дистрибутивах дерево каталогов в /usr/local не используется, но при этом каталоги /usr/local/bin, /usr/local/lib64, /usr/local/share/man и т. п. считаются стандартными местами для размещения файлов соответствующего типа. Устанавливаемое туда ПО не конфликтует с базовой системой, и именно этот способ включится по умолчанию в GNU Autotools, если отдельно не задать префикс установки. В FHS каталог /usr/local предназначен для т. н. «локальной установки» ПО, что частично совпадает с нашей целью, а частично — нет. Для установки в /usr/local нужно иметь права суперпользователя, и продолжать следить за файловыми конфликтами устанавливаемых проектов между собой.
/opt/<AppName>/. Для установки всё ещё требуются права суперпользователя, хотя это уже не обязательно, достаточно программисту выдать отдельный доступный подкаталог. Данный способ позволяет избежать файловых конфликтов. Основной недостаток такого способа — необходимость явного указания в $PATH /bin-директории с устанавливаемым приложением для его запуска. Что ещё важнее — подгружать динамические библиотеки из /opt/<AppName>/lib необходимо вручную — как минимум, дополнять путь загрузки с помощью LD_LIBRARY_PATH. Следовательно, исполняемый файл в такой установке должен сопровождаться shell-сценарием с соответствующей настойкой. Кроме того, согласно дисциплине ALT, динамическое изменение параметров запуска приложений, включая LD_LIBRARY_PATH, D_PRELOAD, не заработает для SUID/SGID программ из соображений безопасности. Такая схема установки часто используется в сложных проектах, в состав которых входит большое количество собственных библиотек (в том числе совпадающих по именам с системными, но модифицированных).
/opt/<AppName>/lib в настройки динамического компоновщика — практика показывает, что это опасная идея: не ровен час, сторонняя библиотека заместит системную…
$HOME/.local/. Такие установки являются локальными для конкретного пользователя, что может приводить к установке в одну систему нескольких копий одних и тех же приложений. Также установка в локальное пространство пользователя требует полной настройки зависимостей на другие локальные установки. Такой способ полезен для систем, ориентированных на разработчика, поскольку при разработке часто требуется отдельное (а иногда и не одно) независимое пространство установки, и для него требуется ещё более замысловатая настройка путей для загрузки динамических библиотек (в которых появляется непостоянный компонент $HOME), наподобие той, что реализована в GNU Libtool.
[user@VM ~] rpmquery -f /usr/bin/cpio /usr/bin/cpio.staticcpio-2.15-alt1.x86_64 cpio-static-2.15-alt1.x86_64[user@VM ~] file /usr/bin/cpio /usr/bin/cpio.static/usr/bin/cpio: ELF 64-bit LSB pie executable, x86-64, version 1 (SYSV), dynamically linked, interpreter /lib64/ld-linux-x86-64.so.2, BuildID[sha1]=d6dff4c6e0de24cd3c1334b152efcc5ebf89694a, for GNU/Linux 3.2.0, stripped /usr/bin/cpio.static: ELF 64-bit LSB executable, x86-64, version 1 (GNU/Linux), statically linked, BuildID[sha1]=e047490a73892cb9e762b0e409c73ea774c51ce9, for GNU/Linux 3.2.0, stripped[user@VM ~] ldd /usr/bin/cpio /usr/bin/cpio.static/usr/bin/cpio: linux-vdso.so.1 (0x00007f8786626000) libc.so.6 => /lib64/libc.so.6 (0x00007f87863de000) /lib64/ld-linux-x86-64.so.2 (0x00007f8786628000) /usr/bin/cpio.static: not a dynamic executable
/usr/local. Автоматически сгенерированные рецепты make install самостоятельно распределяют все компоненты по поддиректориям. Однако, как было сказано ранее, установка в /usr/local требует прав суперпользователя:
[user@VM syscall-master]$ autoreconf -fisv<...>[user@VM syscall-master]$ ./configure<...>[user@VM syscall-master]$ make installMaking install in src <...> /usr/bin/mkdir -p '/usr/local/lib' /bin/sh ../libtool --mode=install /usr/bin/ginstall -c libsyscall.la '/usr/local/lib' libtool: install: /usr/bin/ginstall -c .libs/libsyscall.so.0.0.0 /usr/local/lib/libsyscall.so.0.0.0 /usr/bin/ginstall: cannot create regular file '/usr/local/lib/libsyscall.so.0.0.0': Permission denied <...>[user@VM syscall-master]$ tree /usr/local/usr/local ├── bin │ └── hypersh ├── doc ├── etc ├── games ├── include ├── lib ├── lib64 ├── libexec ├── libx32 ├── man ├── sbin └── share ├── info └── man 15 directories, 1 file
Важно
[root@VM ~]# cd /home/user/syscall-master/[root@VM syscall-master]# make installMaking install in src <...> /usr/bin/mkdir -p '/usr/local/lib' /bin/sh ../libtool --mode=install /usr/bin/ginstall -c libsyscall.la '/usr/local/lib' libtool: install: /usr/bin/ginstall -c .libs/libsyscall.so.0.0.0 /usr/local/lib/libsyscall.so.0.0.0 libtool: install: (cd /usr/local/lib && { ln -s -f libsyscall.so.0.0.0 libsyscall.so.0 || { rm -f libsyscall.so.0 && ln -s libsyscall.so.0.0.0 libsyscall.so.0; }; }) libtool: install: (cd /usr/local/lib && { ln -s -f libsyscall.so.0.0.0 libsyscall.so || { rm -f libsyscall.so && ln -s libsyscall.so.0.0.0 libsyscall.so; }; }) libtool: install: /usr/bin/ginstall -c .libs/libsyscall.lai /usr/local/lib/libsyscall.la /usr/bin/mkdir -p '/usr/local/bin' /bin/sh ../libtool --mode=install /usr/bin/ginstall -c syscall '/usr/local/bin' libtool: install: /usr/bin/ginstall -c .libs/syscall /usr/local/bin/syscall /usr/bin/mkdir -p '/usr/local/share/man/man1' /usr/bin/ginstall -c -m 644 syscall.1 '/usr/local/share/man/man1'[root@VM syscall-master]# tree /usr/local/usr/local ├── bin │ ├── hypersh │ └── syscall ├── doc ├── etc ├── games ├── include ├── lib │ ├── libsyscall.la │ ├── libsyscall.so -> libsyscall.so.0.0.0 │ ├── libsyscall.so.0 -> libsyscall.so.0.0.0 │ └── libsyscall.so.0.0.0 ├── lib64 ├── libexec ├── libx32 ├── man ├── sbin └── share ├── info └── man └── man1 └── syscall.1 16 directories, 8 files[root@VM syscall-master]#
/usr/local не является единственным местом установки даже среди общепринятых. Более того, никто не ограничивает пользователя, разбирающегося в собственных действиях, производить установку в любые места системы с оговоркой готовности пользователя самостоятельно настраивать загрузку динамических библиотек.
configure существует ключ --prefix=, использующийся для указания места установки программы:
[user@VM syscall-master]$ tree /tmp//tmp/ ├── systemd-private-cf21b62e498d45469bbfe8c619515c2b-chronyd.service-1UNCOt [error opening dir] └── systemd-private-cf21b62e498d45469bbfe8c619515c2b-systemd-logind.service-pFMnpU [error opening dir] 3 directories, 0 files[user@VM syscall-master]$ ./configure --prefix=/tmp/qq<...>[user@VM syscall-master]$ make installMaking install in src <...> /bin/sh ../libtool --mode=install /usr/bin/ginstall -c libsyscall.la '/tmp/qq/lib' libtool: install: /usr/bin/ginstall -c .libs/libsyscall.so.0.0.0 /tmp/qq/lib/libsyscall.so.0.0.0 libtool: install: (cd /tmp/qq/lib && { ln -s -f libsyscall.so.0.0.0 libsyscall.so.0 || { rm -f libsyscall.so.0 && ln -s libsyscall.so.0.0.0 libsyscall.so.0; }; }) libtool: install: (cd /tmp/qq/lib && { ln -s -f libsyscall.so.0.0.0 libsyscall.so || { rm -f libsyscall.so && ln -s libsyscall.so.0.0.0 libsyscall.so; }; }) libtool: install: /usr/bin/ginstall -c .libs/libsyscall.lai /tmp/qq/lib/libsyscall.la libtool: finish: PATH="/home/user/.gemie/bin:/home/user/bin:/usr/bin:/bin:/usr/local/bin:/usr/games:/sbin" ldconfig -n /tmp/qq/lib ---------------------------------------------------------------------- Libraries have been installed in: /tmp/qq/lib If you ever happen to want to link against installed libraries in a given directory, LIBDIR, you must either use libtool, and specify the full pathname of the library, or use the '-LLIBDIR' flag during linking and do at least one of the following: - add LIBDIR to the 'LD_LIBRARY_PATH' environment variable during execution - add LIBDIR to the 'LD_RUN_PATH' environment variable during linking - use the '-Wl,-rpath -Wl,LIBDIR' linker flag - have your system administrator add LIBDIR to '/etc/ld.so.conf' See any operating system documentation about shared libraries for more information, such as the ld(1) and ld.so(8) manual pages. ---------------------------------------------------------------------- /usr/bin/mkdir -p '/tmp/qq/bin' /bin/sh ../libtool --mode=install /usr/bin/ginstall -c syscall '/tmp/qq/bin' libtool: install: /usr/bin/ginstall -c .libs/syscall /tmp/qq/bin/syscall /usr/bin/mkdir -p '/tmp/qq/share/man/man1' /usr/bin/ginstall -c -m 644 syscall.1 '/tmp/qq/share/man/man1'[user@VM syscall-master]$ tree /tmp/qq/tmp/qq ├── bin │ └── syscall ├── lib │ ├── libsyscall.la │ ├── libsyscall.so -> libsyscall.so.0.0.0 │ ├── libsyscall.so.0 -> libsyscall.so.0.0.0 │ └── libsyscall.so.0.0.0 └── share └── man └── man1 └── syscall.1 6 directories, 6 files[user@VM syscall-master]$
configure.ac. Для этого в Autotools предусмотрены специальные макросы:
AC_PREFIX_DEFAULT(<каталог>) используется для явного указания пути установки по умолчанию взамен /usr/local;
AC_PREFIX_PROGRAM(<путь>) позволяет указать не явный путь установки, а уже установленную программу для использования её места установки (если он описан в PATH). Например, если программой выбрана gcc, и PATH содержит путь к /usr/local/gnu/bin/gcc, путём установки будет выбран /usr/local/gnu.
syscall-master/configure.ac
<...> AM_INIT_AUTOMAKE([foreign subdir-objects]) LT_INIT([disable-static]) AC_CONFIG_HEADERS([config.h]) AC_PREFIX_DEFAULT([/tmp/QKRQ]) DX_INIT_DOXYGEN([syscall], [Doxyfile], [doxygen-doc]) <...>@user
[user@VM syscall-master]$ autoreconf -fisv<...>[user@VM syscall-master]$ ./configure<...>[user@VM syscall-master]$ make installMaking install in src <...> /usr/bin/mkdir -p '/tmp/QKRQ/lib' /bin/sh ../libtool --mode=install /usr/bin/ginstall -c libsyscall.la '/tmp/QKRQ/lib' libtool: install: /usr/bin/ginstall -c .libs/libsyscall.so.0.0.0 /tmp/QKRQ/lib/libsyscall.so.0.0.0 libtool: install: (cd /tmp/QKRQ/lib && { ln -s -f libsyscall.so.0.0.0 libsyscall.so.0 || { rm -f libsyscall.so.0 && ln -s libsyscall.so.0.0.0 libsyscall.so.0; }; }) libtool: install: (cd /tmp/QKRQ/lib && { ln -s -f libsyscall.so.0.0.0 libsyscall.so || { rm -f libsyscall.so && ln -s libsyscall.so.0.0.0 libsyscall.so; }; }) libtool: install: /usr/bin/ginstall -c .libs/libsyscall.lai /tmp/QKRQ/lib/libsyscall.la libtool: finish: PATH="/home/user/.gemie/bin:/home/user/bin:/usr/bin:/bin:/usr/local/bin:/usr/games:/sbin" ldconfig -n /tmp/QKRQ/lib ---------------------------------------------------------------------- Libraries have been installed in: /tmp/QKRQ/lib If you ever happen to want to link against installed libraries in a given directory, LIBDIR, you must either use libtool, and specify the full pathname of the library, or use the '-LLIBDIR' flag during linking and do at least one of the following: - add LIBDIR to the 'LD_LIBRARY_PATH' environment variable during execution - add LIBDIR to the 'LD_RUN_PATH' environment variable during linking - use the '-Wl,-rpath -Wl,LIBDIR' linker flag - have your system administrator add LIBDIR to '/etc/ld.so.conf' See any operating system documentation about shared libraries for more information, such as the ld(1) and ld.so(8) manual pages. ---------------------------------------------------------------------- /usr/bin/mkdir -p '/tmp/QKRQ/bin' /bin/sh ../libtool --mode=install /usr/bin/ginstall -c syscall '/tmp/QKRQ/bin' libtool: install: /usr/bin/ginstall -c .libs/syscall /tmp/QKRQ/bin/syscall /usr/bin/mkdir -p '/tmp/QKRQ/share/man/man1' /usr/bin/ginstall -c -m 644 syscall.1 '/tmp/QKRQ/share/man/man1'[user@VM syscall-master]$ tree tmptmp [error opening dir] 0 directories, 0 files[user@VM syscall-master]$ tree /tmp/tmp ├── QKRQ │ ├── bin │ │ └── syscall │ ├── lib │ │ ├── libsyscall.la │ │ ├── libsyscall.so -> libsyscall.so.0.0.0 │ │ ├── libsyscall.so.0 -> libsyscall.so.0.0.0 │ │ └── libsyscall.so.0.0.0 │ └── share │ └── man │ └── man1 │ └── syscall.1 ├── qq │ ├── bin │ │ └── syscall │ ├── lib │ │ ├── libsyscall.la │ │ ├── libsyscall.so -> libsyscall.so.0.0.0 │ │ ├── libsyscall.so.0 -> libsyscall.so.0.0.0 │ │ └── libsyscall.so.0.0.0 │ └── share │ └── man │ └── man1 │ └── syscall.1 ├── systemd-private-cf21b62e498d45469bbfe8c619515c2b-chronyd.service-1UNCOt [error opening dir] └── systemd-private-cf21b62e498d45469bbfe8c619515c2b-systemd-logind.service-pFMnpU [error opening dir] 15 directories, 12 files[user@VM syscall-master]$
~/hasher/repo/:
[user@VM ~]$ tree ~/hasher/repo//home/user/hasher/repo/ ├── SRPMS.hasher │ ├── autoenv-pkg-1.0-alt1.src.rpm │ ├── autoenv-pkg-1.1-alt1.src.rpm │ ├── double-1.0-alt1.src.rpm │ ├── gdb-check-pkg-1.0-alt1.src.rpm │ ├── GNU_picture-1.0-alt1.src.rpm │ ├── hello-upgrade-1.0-alt1.src.rpm │ ├── inc-1.0-alt1.src.rpm │ ├── Multilab-1.0-alt1.src.rpm │ ├── not-null-pkg-1.0-alt1.src.rpm │ ├── null-pkg-1.0-alt1.src.rpm │ ├── pkg-ncurses-1.0-alt1.src.rpm │ ├── regex-pkg-1.0-alt1.src.rpm │ ├── sheepcounter-0.0-alt1.src.rpm │ ├── sheepcounter-1.0-alt1.src.rpm │ ├── sheepcounter-pkg-1.0-alt1.src.rpm │ ├── strace-pkg-1.0-alt1.src.rpm │ ├── syscall-1.0-alt1.src.rpm │ ├── syscall-1.1-alt1.src.rpm │ ├── syscall-1.2-alt1.src.rpm │ ├── syscall-1.3-alt1.src.rpm │ ├── todo-pkg-1.0-alt1.src.rpm │ └── Weatherminal-1.0-alt1.src.rpm └── x86_64 └── RPMS.hasher ├── autoenv-pkg-1.0-alt1.x86_64.rpm ├── autoenv-pkg-1.1-alt1.x86_64.rpm ├── autoenv-pkg-debuginfo-1.0-alt1.x86_64.rpm ├── autoenv-pkg-debuginfo-1.1-alt1.x86_64.rpm ├── double-1.0-alt1.x86_64.rpm ├── double-second-1.0-alt1.x86_64.rpm ├── gdb-check-pkg-1.0-alt1.x86_64.rpm ├── gdb-check-pkg-debuginfo-1.0-alt1.x86_64.rpm ├── GNU_picture-1.0-alt1.x86_64.rpm ├── GNU_picture-data-1.0-alt1.noarch.rpm ├── GNU_picture-data-1.0-alt1.x86_64.rpm ├── GNU_picture-debuginfo-1.0-alt1.x86_64.rpm ├── hello-upgrade-1.0-alt1.x86_64.rpm ├── hello-upgrade-debuginfo-1.0-alt1.x86_64.rpm ├── inc-1.0-alt1.x86_64.rpm ├── inc-debuginfo-1.0-alt1.x86_64.rpm ├── Multilab-1.0-alt1.x86_64.rpm ├── Multilab-debuginfo-1.0-alt1.x86_64.rpm ├── not-null-pkg-1.0-alt1.x86_64.rpm ├── null-pkg-1.0-alt1.x86_64.rpm ├── pkg-ncurses-1.0-alt1.x86_64.rpm ├── pkg-ncurses-debuginfo-1.0-alt1.x86_64.rpm ├── regex-pkg-1.0-alt1.x86_64.rpm ├── regex-pkg-debuginfo-1.0-alt1.x86_64.rpm ├── sheepcounter-0.0-alt1.x86_64.rpm ├── sheepcounter-1.0-alt1.x86_64.rpm ├── sheepcounter-debuginfo-0.0-alt1.x86_64.rpm ├── sheepcounter-debuginfo-1.0-alt1.x86_64.rpm ├── sheepcounter-pkg-1.0-alt1.x86_64.rpm ├── sheepcounter-pkg-debuginfo-1.0-alt1.x86_64.rpm ├── strace-pkg-1.0-alt1.x86_64.rpm ├── strace-pkg-debuginfo-1.0-alt1.x86_64.rpm ├── syscall-1.0-alt1.x86_64.rpm ├── syscall-1.1-alt1.x86_64.rpm ├── syscall-1.2-alt1.x86_64.rpm ├── syscall-1.3-alt1.x86_64.rpm ├── syscall-debuginfo-1.0-alt1.x86_64.rpm ├── syscall-debuginfo-1.1-alt1.x86_64.rpm ├── syscall-debuginfo-1.2-alt1.x86_64.rpm ├── syscall-debuginfo-1.3-alt1.x86_64.rpm ├── todo-pkg-1.0-alt1.x86_64.rpm └── Weatherminal-1.0-alt1.x86_64.rpm 4 directories, 64 files[user@VM ~]$
rpmbuild, а через Gear (gear-hsh) или с помощью hsh <name.src.rpm>) содержимое этих каталогов автоматически обновляется:
[user@VM ~]$ ls -la ~/hasher/repo/x86_64/RPMS.hasher/null-pkg-1.0-alt1.x86_64.rpm-rw-r--r-- 1 user_b user_b 1377 июл 9 21:13 /home/user/hasher/repo/x86_64/RPMS.hasher/null-pkg-1.0-alt1.x86_64.rpm[user@VM ~]$ hsh ~/hasher/repo/SRPMS.hasher/null-pkg-1.0-alt1.src.rpm<86>Aug 23 08:29:47 userdel[1115812]: delete user 'rooter' <86>Aug 23 08:29:47 userdel[1115812]: removed group 'rooter' owned by 'rooter' <86>Aug 23 08:29:48 groupadd[1115819]: group added to /etc/group: name=rooter, GID=1003 <86>Aug 23 08:29:48 groupadd[1115819]: group added to /etc/gshadow: name=rooter <86>Aug 23 08:29:48 groupadd[1115819]: new group: name=rooter, GID=1003 <86>Aug 23 08:29:48 useradd[1115825]: new user: name=rooter, UID=1003, GID=1003, home=/root, shell=/bin/bash, from=none <86>Aug 23 08:29:48 userdel[1115835]: delete user 'builder' <86>Aug 23 08:29:48 userdel[1115835]: removed group 'builder' owned by 'builder' <86>Aug 23 08:29:48 userdel[1115835]: removed shadow group 'builder' owned by 'builder' <86>Aug 23 08:29:49 groupadd[1115842]: group added to /etc/group: name=builder, GID=1004 <86>Aug 23 08:29:49 groupadd[1115842]: group added to /etc/gshadow: name=builder <86>Aug 23 08:29:49 groupadd[1115842]: new group: name=builder, GID=1004 <86>Aug 23 08:29:49 useradd[1115848]: new user: name=builder, UID=1004, GID=1004, home=/usr/src, shell=/bin/bash, from=none Building target platforms: x86_64 Building for target x86_64 Wrote: /usr/src/in/nosrpm/null-pkg-1.0-alt1.src.rpm (w1.gzdio) Installing null-pkg-1.0-alt1.src.rpm Building target platforms: x86_64 Building for target x86_64 Processing files: null-pkg-1.0-alt1 Wrote: /usr/src/RPM/SRPMS/null-pkg-1.0-alt1.src.rpm (w2.lzdio) Wrote: /usr/src/RPM/RPMS/x86_64/null-pkg-1.0-alt1.x86_64.rpm (w2.lzdio) 0.01user 0.01system 0:00.02elapsed 96%CPU (0avgtext+0avgdata 5900maxresident)k 0inputs+40outputs (0major+1010minor)pagefaults 0swaps[user@VM ~]$ ls -la ~/hasher/repo/x86_64/RPMS.hasher/null-pkg-1.0-alt1.x86_64.rpm-rw-r--r-- 1 user_d user_d 1377 авг 23 11:29 /home/user/hasher/repo/x86_64/RPMS.hasher/null-pkg-1.0-alt1.x86_64.rpm[user@VM ~]$
/home/user/hasher/repo может вполне выступать в качестве дополнительного репозитория пакетов системы. Обновление из такого репозитория будет происходить даже при совпадении версий: в пакете зафиксировано время сборки, и более новым считается собранный позже.
/etc/apt/sources.list и /etc/apt/sources.list/*.list. Формат описания репозитория в файле следующий:
[user@VM ~]$ cat /etc/apt/sources.list# Local package resource list for APT goes here. # To inspect package defined part, see /etc/apt/sources.list.d/*.list[user@VM ~]$ ls /etc/apt/sources.list.d/alt.list heanet.list ipsl.list yandex.list[user@VM ~]$ cat /etc/apt/sources.list.d/alt.list# ftp.altlinux.org (ALT Linux, Moscow) # ALT Platform 11 #rpm [p11] ftp://ftp.altlinux.org/pub/distributions/ALTLinux p11/branch/x86_64 classic #rpm [p11] ftp://ftp.altlinux.org/pub/distributions/ALTLinux p11/branch/x86_64-i586 classic #rpm [p11] ftp://ftp.altlinux.org/pub/distributions/ALTLinux p11/branch/noarch classic rpm [p11] http://ftp.altlinux.org/pub/distributions/ALTLinux p11/branch/x86_64 classic rpm [p11] http://ftp.altlinux.org/pub/distributions/ALTLinux p11/branch/x86_64-i586 classic rpm [p11] http://ftp.altlinux.org/pub/distributions/ALTLinux p11/branch/noarch classic #rpm [p11] rsync://ftp.altlinux.org/ALTLinux p11/branch/x86_64 classic #rpm [p11] rsync://ftp.altlinux.org/ALTLinux p11/branch/x86_64-i586 classic #rpm [p11] rsync://ftp.altlinux.org/ALTLinux p11/branch/noarch classic[user@VM ~]$
/home/user/hasher/repo: добавить его в список доступных репозиториев напрямую, с типом rpm-dir (репозиторий без индекса):
[user@VM ~]$ su -Password:[root@VM ~]# vim /etc/apt/sources.list[root@VM ~]#выход[user@VM ~]$ cat /etc/apt/sources.list# Local package resource list for APT goes here. # To inspect package defined part, see /etc/apt/sources.list.d/*.list rpm-dir file:///home/user/hasher repo/x86_64 hasher[user@VM ~]$
[root@VM ~]# apt-reporpm-dir file:///home/user/hasher repo/x86_64 hasher rpm [p11] http://ftp.altlinux.org/pub/distributions/ALTLinux p11/branch/x86_64 classic rpm [p11] http://ftp.altlinux.org/pub/distributions/ALTLinux p11/branch/x86_64-i586 classic rpm [p11] http://ftp.altlinux.org/pub/distributions/ALTLinux p11/branch/noarch classic[root@VM ~]# apt-get install not-null-pkgЧтение списков пакетов... Завершено Построение дерева зависимостей... Завершено Следующие НОВЫЕ пакеты будут установлены: not-null-pkg 0 будет обновлено, 1 новых установлено, 0 пакетов будет удалено и 60 не будет обновлено. Необходимо получить 0B/1845B архивов. После распаковки потребуется дополнительно 29B дискового пространства. Совершаем изменения... Подготовка... #################################################################### [100%] Обновление / установка... 1: not-null-pkg-1.0-alt1 #################################################################### [100%] Завершено. [root@VM ~]# not-null-pkg This is not null pkg[root@VM ~]#
rpm довольно просто.
rpm состоит из двух компонентов: индексов, где описаны все пакеты, ссылки на них и их версии, и самих .rpm-пакетов.
…/Раздел/RPMS.компонент:
[user@VM ~]$ mkdir NewRepo[user@VM ~]$ cd NewRepo/[user@VM NewRepo]$ mkdir -p x86_64/RPMS.classic[user@VM NewRepo]$ cp ~/hasher/repo/x86_64/RPMS.hasher/* x86_64/RPMS.classic/[user@VM NewRepo]$ tree. └── x86_64 └── RPMS.classic ├── autoenv-pkg-1.0-alt1.x86_64.rpm ├── autoenv-pkg-1.1-alt1.x86_64.rpm ├── autoenv-pkg-debuginfo-1.0-alt1.x86_64.rpm ├── autoenv-pkg-debuginfo-1.1-alt1.x86_64.rpm ├── double-1.0-alt1.x86_64.rpm ├── double-second-1.0-alt1.x86_64.rpm ├── gdb-check-pkg-1.0-alt1.x86_64.rpm ├── gdb-check-pkg-debuginfo-1.0-alt1.x86_64.rpm ├── GNU_picture-1.0-alt1.x86_64.rpm ├── GNU_picture-data-1.0-alt1.noarch.rpm ├── GNU_picture-data-1.0-alt1.x86_64.rpm ├── GNU_picture-debuginfo-1.0-alt1.x86_64.rpm ├── hello-upgrade-1.0-alt1.x86_64.rpm ├── hello-upgrade-debuginfo-1.0-alt1.x86_64.rpm ├── inc-1.0-alt1.x86_64.rpm ├── inc-debuginfo-1.0-alt1.x86_64.rpm ├── Multilab-1.0-alt1.x86_64.rpm ├── Multilab-debuginfo-1.0-alt1.x86_64.rpm ├── not-null-pkg-1.0-alt1.x86_64.rpm ├── null-pkg-1.0-alt1.x86_64.rpm ├── pkg-ncurses-1.0-alt1.x86_64.rpm ├── pkg-ncurses-debuginfo-1.0-alt1.x86_64.rpm ├── regex-pkg-1.0-alt1.x86_64.rpm ├── regex-pkg-debuginfo-1.0-alt1.x86_64.rpm ├── sheepcounter-0.0-alt1.x86_64.rpm ├── sheepcounter-1.0-alt1.x86_64.rpm ├── sheepcounter-debuginfo-0.0-alt1.x86_64.rpm ├── sheepcounter-debuginfo-1.0-alt1.x86_64.rpm ├── sheepcounter-pkg-1.0-alt1.x86_64.rpm ├── sheepcounter-pkg-debuginfo-1.0-alt1.x86_64.rpm ├── strace-pkg-1.0-alt1.x86_64.rpm ├── strace-pkg-debuginfo-1.0-alt1.x86_64.rpm ├── syscall-1.0-alt1.x86_64.rpm ├── syscall-1.1-alt1.x86_64.rpm ├── syscall-1.2-alt1.x86_64.rpm ├── syscall-1.3-alt1.x86_64.rpm ├── syscall-debuginfo-1.0-alt1.x86_64.rpm ├── syscall-debuginfo-1.1-alt1.x86_64.rpm ├── syscall-debuginfo-1.2-alt1.x86_64.rpm ├── syscall-debuginfo-1.3-alt1.x86_64.rpm ├── todo-pkg-1.0-alt1.x86_64.rpm └── Weatherminal-1.0-alt1.x86_64.rpm 3 directories, 42 files[user@VM NewRepo]$
[user@VM NewRepo]$ genbasedir --create --progress --topdir=. x86_64 classicCreating base directory... done Components: classic Processing packages... RPMS.classic 42/42 42/42 done Waiting for bzip2 and xz to finish... done Creating component releases... classic done Updating global release file... done Appending MD5Sum... classic done Appending BLAKE2b... classic done All your base are belong to us!!![user@VM NewRepo]$ tree. └── x86_64 ├── base │ ├── pkglist.classic │ ├── pkglist.classic.bz2 │ ├── pkglist.classic.xz │ ├── release │ └── release.classic └── RPMS.classic ├── autoenv-pkg-1.0-alt1.x86_64.rpm ├── autoenv-pkg-1.1-alt1.x86_64.rpm ├── autoenv-pkg-debuginfo-1.0-alt1.x86_64.rpm ├── autoenv-pkg-debuginfo-1.1-alt1.x86_64.rpm ├── double-1.0-alt1.x86_64.rpm ├── double-second-1.0-alt1.x86_64.rpm ├── gdb-check-pkg-1.0-alt1.x86_64.rpm ├── gdb-check-pkg-debuginfo-1.0-alt1.x86_64.rpm ├── GNU_picture-1.0-alt1.x86_64.rpm ├── GNU_picture-data-1.0-alt1.noarch.rpm ├── GNU_picture-data-1.0-alt1.x86_64.rpm ├── GNU_picture-debuginfo-1.0-alt1.x86_64.rpm ├── hello-upgrade-1.0-alt1.x86_64.rpm ├── hello-upgrade-debuginfo-1.0-alt1.x86_64.rpm ├── inc-1.0-alt1.x86_64.rpm ├── inc-debuginfo-1.0-alt1.x86_64.rpm ├── Multilab-1.0-alt1.x86_64.rpm ├── Multilab-debuginfo-1.0-alt1.x86_64.rpm ├── not-null-pkg-1.0-alt1.x86_64.rpm ├── null-pkg-1.0-alt1.x86_64.rpm ├── pkg-ncurses-1.0-alt1.x86_64.rpm ├── pkg-ncurses-debuginfo-1.0-alt1.x86_64.rpm ├── regex-pkg-1.0-alt1.x86_64.rpm ├── regex-pkg-debuginfo-1.0-alt1.x86_64.rpm ├── sheepcounter-0.0-alt1.x86_64.rpm ├── sheepcounter-1.0-alt1.x86_64.rpm ├── sheepcounter-debuginfo-0.0-alt1.x86_64.rpm ├── sheepcounter-debuginfo-1.0-alt1.x86_64.rpm ├── sheepcounter-pkg-1.0-alt1.x86_64.rpm ├── sheepcounter-pkg-debuginfo-1.0-alt1.x86_64.rpm ├── strace-pkg-1.0-alt1.x86_64.rpm ├── strace-pkg-debuginfo-1.0-alt1.x86_64.rpm ├── syscall-1.0-alt1.x86_64.rpm ├── syscall-1.1-alt1.x86_64.rpm ├── syscall-1.2-alt1.x86_64.rpm ├── syscall-1.3-alt1.x86_64.rpm ├── syscall-debuginfo-1.0-alt1.x86_64.rpm ├── syscall-debuginfo-1.1-alt1.x86_64.rpm ├── syscall-debuginfo-1.2-alt1.x86_64.rpm ├── syscall-debuginfo-1.3-alt1.x86_64.rpm ├── todo-pkg-1.0-alt1.x86_64.rpm └── Weatherminal-1.0-alt1.x86_64.rpm 4 directories, 47 files[user@VM NewRepo]$
[root@VM ~]# cat /etc/apt/sources.list# Local package resource list for APT goes here. # To inspect package defined part, see /etc/apt/sources.list.d/*.list rpm-dir file:///home/user/NewRepo x86_64 classic[root@VM ~]# apt-reporpm-dir file:///home/user/NewRepo x86_64 classic rpm [p11] http://ftp.altlinux.org/pub/distributions/ALTLinux p11/branch/x86_64 classic rpm [p11] http://ftp.altlinux.org/pub/distributions/ALTLinux p11/branch/x86_64-i586 classic rpm [p11] http://ftp.altlinux.org/pub/distributions/ALTLinux p11/branch/noarch classic[root@VM ~]# apt-cache search GNU_pictureGNU_picture-debuginfo - Print your special GNU picture (debug files) GNU_picture-data - Your special GNU picture GNU_picture - Print your special GNU picture[root@VM ~]#
/etc/sources.list примет вид:
rpm http://<адрес_сервера>/<путь_до_NewRepo> x86_64 classic
[user@VM NewRepo]$ python3 -m http.server -d
Serving HTTP on 0.0.0.0 port 8000 (http://0.0.0.0:8000/) ...
sources.list. Заметим, что URL не содержит дополнительных компонентов пути, потому что базовым каталогом HTTP-сервера является каталог с репозиторием:
[root@VM ~]# cat /etc/apt/sources.list# Local package resource list for APT goes here. # To inspect package defined part, see /etc/apt/sources.list.d/*.list rpm http://192.168.0.1:8000 x86_64 classic[root@VM ~]#
apt-get update:
[root@VM ~]# apt-get updateПолучено: 1 http://192.168.0.1:8000 x86_64 release [1068B] Получено: 2 http://ftp.altlinux.org p11/branch/x86_64 release [4210B] Получено: 3 http://ftp.altlinux.org p11/branch/x86_64-i586 release [1665B] Получено: 4 http://ftp.altlinux.org p11/branch/noarch release [2831B] Получено 9774B за 0s (119kB/s). Получено: 1 http://192.168.0.1:8000 x86_64/classic pkglist [8276B] Получено: 2 http://192.168.0.1:8000 x86_64/classic release [126B] Найдено http://ftp.altlinux.org p11/branch/x86_64/classic pkglist Найдено http://ftp.altlinux.org p11/branch/x86_64/classic release Найдено http://ftp.altlinux.org p11/branch/x86_64-i586/classic pkglist Найдено http://ftp.altlinux.org p11/branch/x86_64-i586/classic release Найдено http://ftp.altlinux.org p11/branch/noarch/classic pkglist Найдено http://ftp.altlinux.org p11/branch/noarch/classic release Получено 8402B за 0s (363kB/s). Чтение списков пакетов... Завершено Построение дерева зависимостей... Завершено[root@VM ~]#
[root@VM ~]# apt-cache search autoenvautoenv-pkg - Test pkg with autotool autoenv-pkg-debuginfo - Test pkg with autotool (debug files)[root@VM ~]#